Inspiration
With 2 members of our team being full-time students, we’ve felt the effect of COVID driving education remotely, and it’s not just us. 87% of the global student population has been affected by school closure. This means that students find it harder to engage with the content, to feel accountable, and to succeed academically. Millions of students already use Facebook, offering us the unique opportunity to help students succeed in an easy-to-use and individualized way.
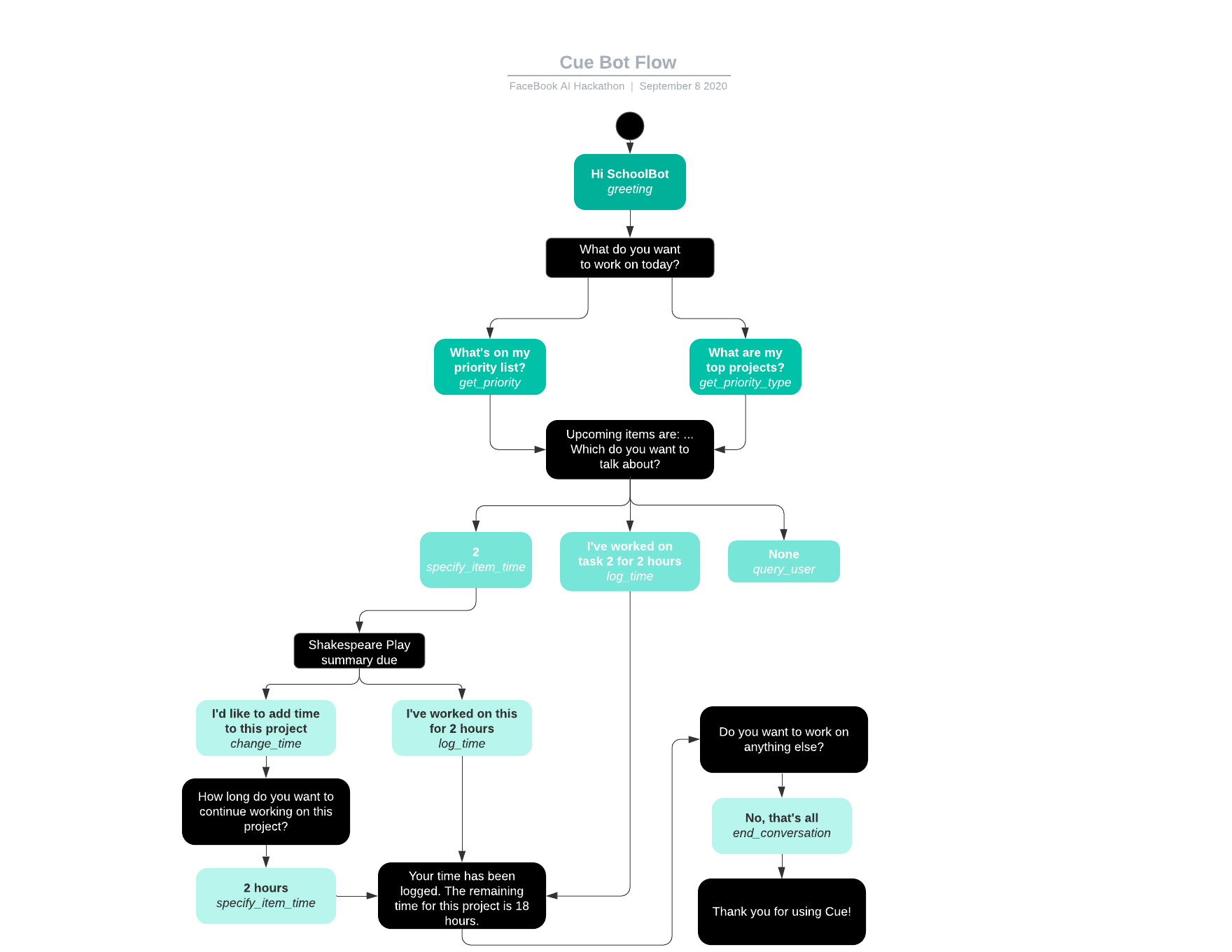
What it does
Cue is every student’s virtual assistant. It updates you on your pending assignments, tests, and lectures while helping you log progress on tasks to have the accountability you would in a classroom.
How we built it
We included users and priorities stored remotely over a SQL database. We trained nearly 100 unique utterances, entities, intents, and traits on Wit. ai, to have a seamless user experience. And we attempted to use Wit to integrate voice processing, although we ran into some issues working with the APIs.
Challenges we ran into
Some challenges we ran into involved having seamless collaboration despite all working remotely and being in different timezones. We solved this through regular standups as well as using Glitch to help us collaborate on code in real-time.
Accomplishments that we're proud of
We're especially proud of our ability to get a strong proof-of-concept working quickly! Wit made it cutting edge NLP technologies fun to use and easy to implement into our final product.
What we learned
None of us had prior experience working with Wit.ai or the API, so there was a lot to learn and play around with through our wit app and through the documentation.
What's next for Cue Bot
We hope to implement a teacher-facing side of the app that allows teachers to assign new priorities to students, along with the projected time to complete them. We will also leverage Facebook Messenger to allow a safe but informal way for students to interact with each other and with teachers. Finally, we hope to integrate notifications for upcoming due dates to further optimize student workflows.


Log in or sign up for Devpost to join the conversation.