Hi! We’re FFFACE - An Instagram effects production studio. We’re excited to present our new project.
Problem The COVID-19 pandemic affected everyone, including the art world: Artists from all around the world can't exhibit their new works in person at galleries. Art lovers also can’t enjoy the opportunity to appreciate curated collections at their favorite art spaces.
Solution We created a 3D art gallery in augmented reality with placements for paintings and other works in an Instagram filter that anyone can open using their smartphone.
Art pieces can be imported to the gallery project within no time, which makes it easily customizable for any gallery or artist’s Instagram account.
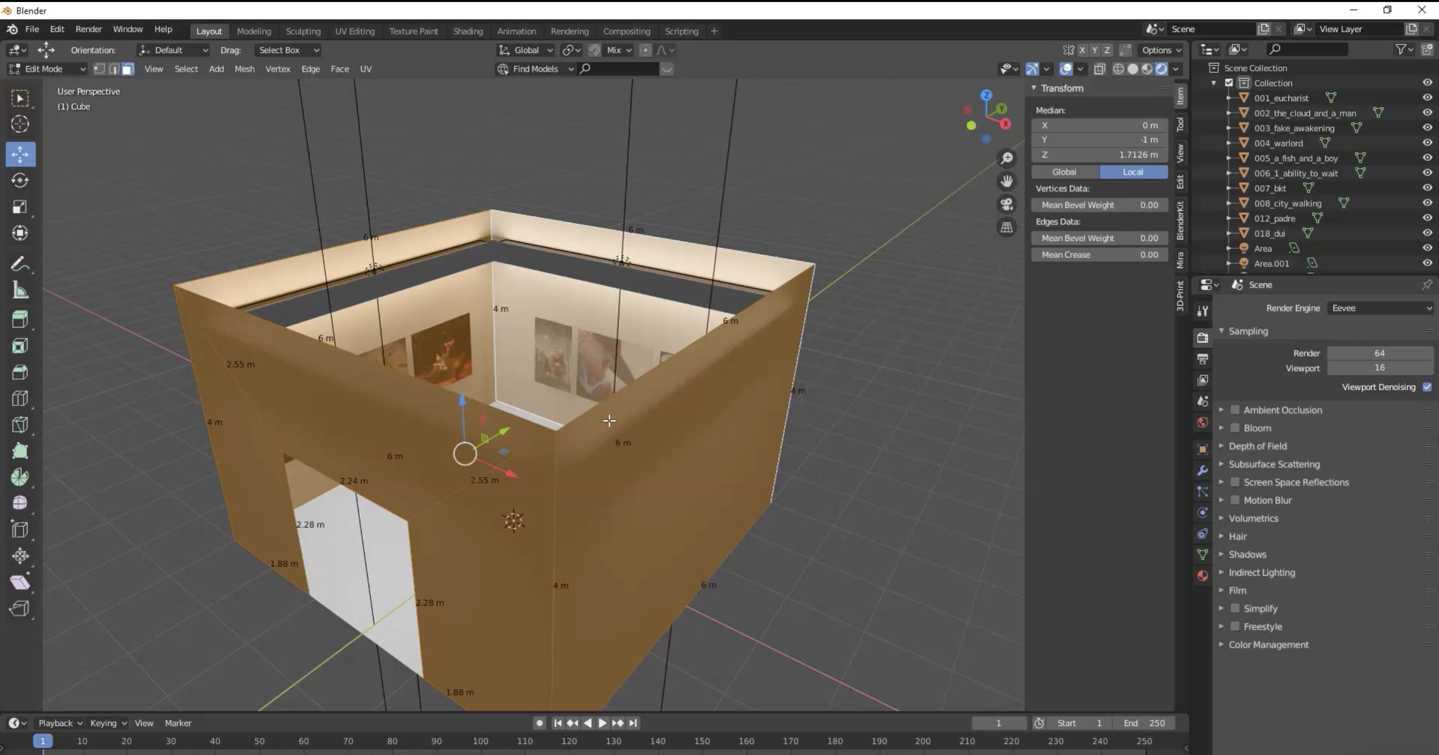
How we did it: First, we built a 3D scene of the gallery in the real-scale size in Blender. Lights and shadows were baked into the textures. Finally, the file was converted into the Spark AR via glb format.
How to activate: 1) Open This effect link on your smartphone: https://www.instagram.com/a/r/?effect_id=300454300950295 2) Tap on the floor to open the gallery 3) Come In and move around 4) Share your experience is your Stories
Impact Our solution will help:
- To continue art exhibition accessibility to a wide audience. Art lovers from all around the world will be allowed to visit exhibitions from wherever they are.
- Reach new and reactivate audiences for both galleries and artists to help new artists get noticed and get first sales.
- Implement an innovative project with the ability to scale worldwide.
After Hackathon, we'd like to create AR Galleries for all interested artists as well as famous galleries like MoMA, Tate Museum, Saatchi Gallery, SMK, Van Gogh Museum, etc.
FFFACE AR gallery - the most engaging way to expose art online.
Built With
- blender
- sparkar

Log in or sign up for Devpost to join the conversation.