-
-
blogger interface was used to upload the information. Starting page depicting information on what are vaccines.
-
basic differences between vaccines distributed in India.
-
later part depicting about some advantages and disadvantages and rare effects.
-
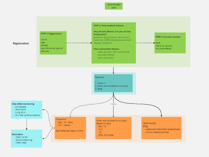
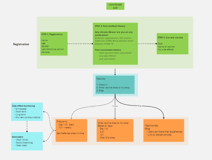
Flow chart describe future approach of app building for track keeping.
-
Table showing what similar apps and websites offer versus what we offer
-
Timeline
Inspiration
Creative blogs on the internet regarding health are easily accessible for people worldwide.
What it does
It provides a piece of complete information about vaccinations, differences between them, distribution based on types, fear of side effects, and information about who can and who cannot take the vaccines.
How we built
we used a simple platform i.e Blogger.com to note down the information, Infographics, and presentations. Google slides were used. Using simple tools makes the work efficiently less hectic and easy to share on the platforms that people use in their daily lives rather than using complex tools.
Challenges we ran into
To be fair not many challenges were faced, Creating Infograph, poster, and video took a little time. Data was collected easily.
Accomplishments that we're proud of
It is very nice to share what you know and what you observe as people somehow depend upon someone's experience. Hence, sharing correct and full information on the current crisis would help people have complete knowledge of what they are doing. Maybe they would help share the information with people who have zero ideas about the topic.
What we learned
We learned that we do not every time need complex tools, platforms to share what we know this can be done by using simple tools as well. Sharing your ideas and gaining new ones is very important and that is what I learned from mentors of hack-a-thon.
What's next for Fear Concerns on COVID-19 Vaccination
we ought to put testimonies of some people who had already taken the vaccinations and upload them on the platform so that other people can read them and gain complete trust. Various topics regarding pandemic will be covered on the page such as Mental health amid crisis, Health, and Hygiene, etc.
Log in or sign up for Devpost to join the conversation.