Inspiration
Solving city problem
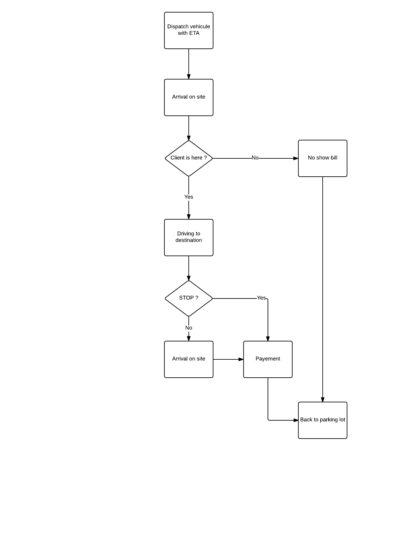
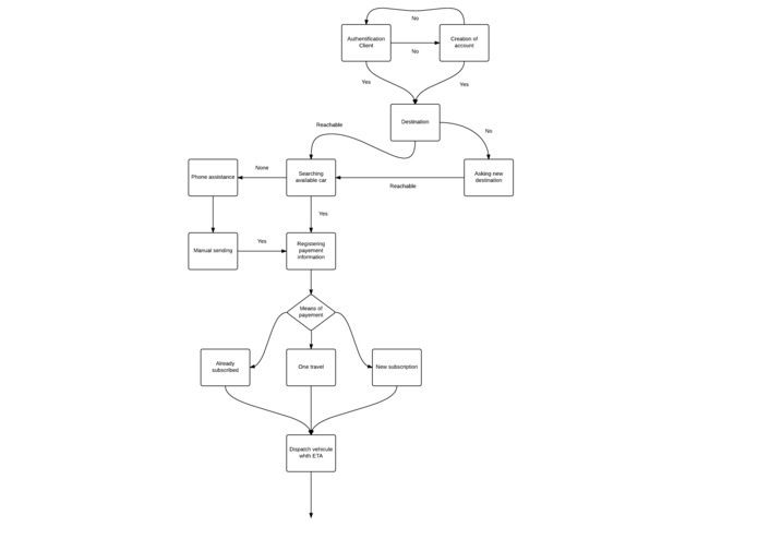
What it does
Replacing all vehicule in downtown by fully automatic electric cars.
How we built it
One personal API which will dispatch vehicules
Challenges we ran into
Usage of the API's and beginners at web develloping
Accomplishments that we're proud of
We designed our own API and designed our first site
What we learned
Basic PHP / html programming
What's next for Fast-Travel
Progressing in programming languages to achieve our ambitions


Log in or sign up for Devpost to join the conversation.