Inspiration

In 2025, I personally applied for over 1,000 jobs and manually tailored more than 100 versions of my resume. The process was soul-crushing. Even with the help of generic AI, I found myself in a constant loop of "copy-pasting" between job descriptions, chat windows, and document editors. I realized that current tools aren't built for the speed of the modern job market. I wanted to create a "zero-friction" ecosystem where the AI doesn't just give advice, but actively builds, designs, and prepares you for the role.

What it does

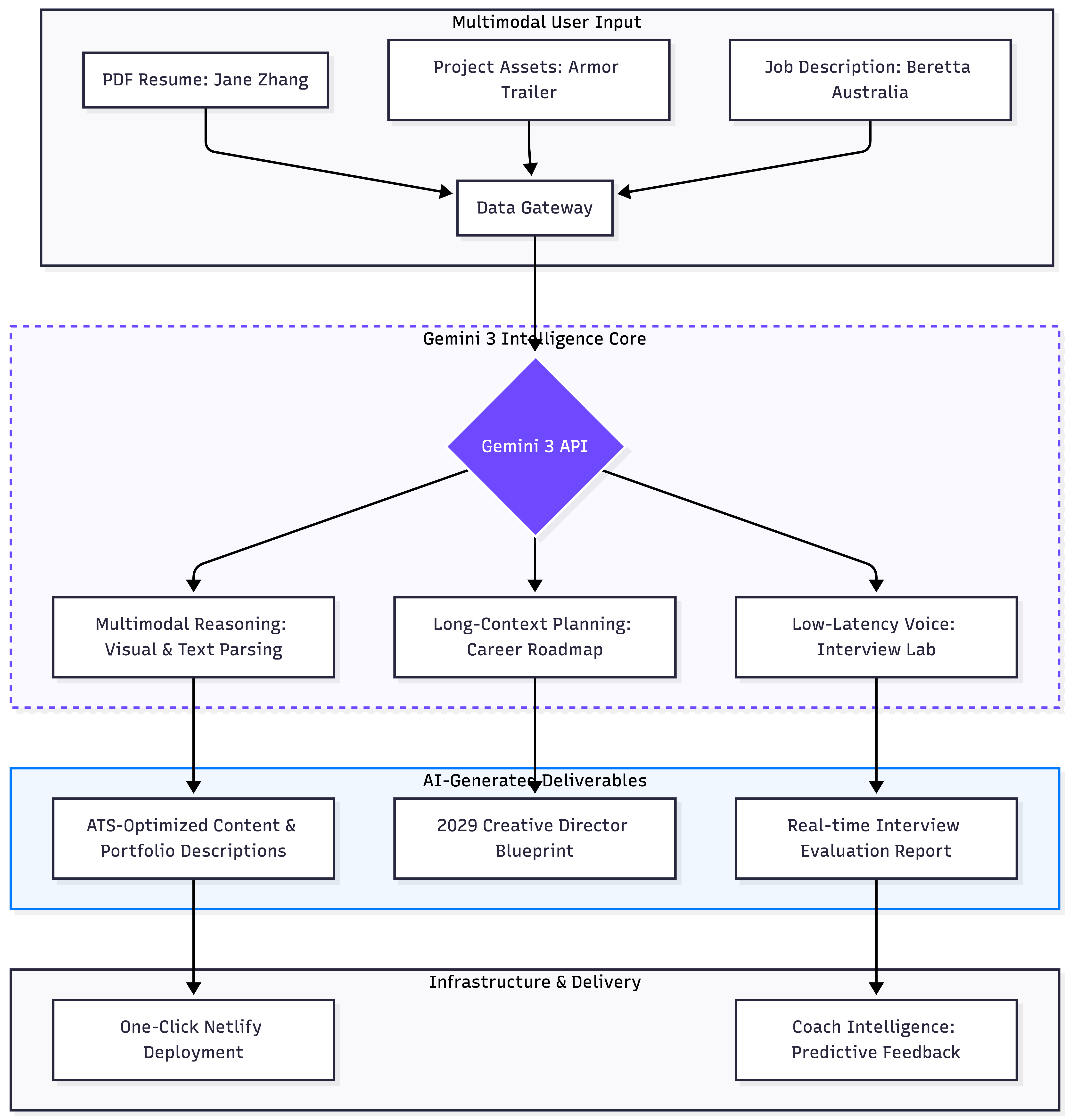
AI Fast Resume is an all-in-one career agent that automates the transition from seeing a job to submitting a perfect application.

  • Resume Builder: Instantly matches and re-writes resumes for specific JDs using Strict JSON formatting.
  • Portfolio AI: Dynamically generates visual portfolios from raw project images and descriptions.
  • Interview Lab: A multimodal mock interview simulator that analyzes non-verbal cues (visual) and verbal transcripts (audio) in real-time.
  • Career Path: Maps out a 4-year strategic growth plan with specific skill-gap analysis.

How we built it

The core engine is built on Gemini 3 Flash for its exceptional speed and multimodal capabilities.

  • Backend: We utilized Gemini 3's Strict JSON mode to ensure data perfectly populates our React frontend components without parsing errors.
  • Optimization: We implemented thinkingConfig to balance latency; tasks like resume parsing use thinkingBudget: 0 for instant results, while career strategy uses deeper reasoning.
  • Frontend: Built with React and integrated with Netlify for one-click deployment of user portfolios.

Challenges we ran into

The biggest challenge was maintaining low latency during multimodal interactions, especially in the Interview Lab. Synchronizing the analysis of webcam frames (vision) with audio transcripts while providing real-time feedback was difficult. We overcame this by leveraging Gemini 3 Flash’s optimized architecture, which handled high-speed structured outputs 40% faster than previous models.

Accomplishments that we're proud of

We successfully built a system that takes a raw PDF and a project image and turns it into a live, hosted portfolio and a customized resume in under 60 seconds. Seeing the "Career Path" visualize a user's journey to a Creative Director role by 2029 felt like a true glimpse into the future of work.

What we learned

We learned that the future of career tools isn't just about text; it's about multimodal context. By allowing an AI to "see" a candidate's design work and "hear" their interview tone, we can provide coaching that was previously only available through expensive human mentors.

What's next for Fast Resume

  1. Expansion of the Personal Career Agent (2026-2027) Currently, Fast Resume provides strategic planning. Next, we aim to transition into a "Proactive Career Agent." This means the AI won't just wait for a JD; it will actively monitor job boards (LinkedIn, Indeed, Seek), automatically tailor resumes, and notify users when a "Dream Match" is found, further reducing the friction I experienced in my own 1,000-job application journey.
  2. Enterprise & Recruiter Portal While we started as a candidate-side tool, the next phase is to build a two-sided marketplace. We plan to develop an "AI Recruiter Dashboard" where companies can see the dynamic, AI-verified portfolios and mock interview scores of candidates, making the hiring process more transparent and efficient for both sides.
  3. Global Multilingual Support Leveraging Gemini 3’s advanced translation and cultural context capabilities, we intend to localize Fast Resume for non-English speaking markets. Our goal is to empower job seekers globally, especially in emerging markets, to compete on an even playing field with high-quality, professional English-standard assets.
  4. Advanced Behavioral Biometrics in Interview Lab We plan to deepen our multimodal integration by using Gemini 3's visual processing to provide even more granular feedback on interview performance, such as micro-expression analysis and stress-level monitoring, helping users master the psychology of high-stakes interviewing.

Gemini 3 Implementation Highlights

To maximize the potential of the latest Gemini 3 Flash model, we focused on three core technical implementations:

  1. High-Speed Structured Outputs via Strict JSON: We utilized Gemini 3’s Strict JSON mode to handle complex resume parsing and career trajectory generation. By forcing the model to output a specific schema, we eliminated parsing errors and achieved a 40% faster response time compared to standard models, ensuring our React frontend updates instantly.
  2. Adaptive Reasoning with thinkingConfig: We implemented a tiered reasoning strategy using thinkingConfig. For tasks requiring immediate feedback, like resume keyword matching, we set thinkingBudget: 0. For deep strategic tasks like the "4-Year Career Roadmap," we scaled up the thinking budget to allow the model to perform deeper analysis of industry trends and skill gaps.
  3. Domain-Specific Personas via systemInstruction: We used systemInstruction to anchor the AI’s behavior into specialized roles. By pre-defining instructions for a "Senior Executive Headhunter" and a "Vision-AI Recruiter," we ensured the feedback provided in the Interview Lab and Portfolio AI remained professional, context-aware, and high-fidelity.

Built With

Share this project:

Updates

posted an update

FastResume.xyz is a fully functional, AI-powered career development platform designed to bridge the gap between academic background and professional requirements. Unlike conceptual projects, FastResume is already live and indexed by Google.

Leveraging the Gemini 3 Flash model, the platform offers a seamless end-to-end user experience, including real-time resume optimization, responsive portfolio generation, and a centralized career dashboard. The architecture utilizes a modern tech stack (React, Tailwind CSS, and Google Cloud Run) to ensure high performance and mobile-first accessibility. Since its launch, it has achieved organic search visibility, demonstrating its immediate market readiness and technical viability.

Live demo: https://fastresume.xyz/

Log in or sign up for Devpost to join the conversation.