FashionMate: AI-Powered Personal Stylist

Inspiration

Everyone has the right to pursue fashion. With so many different styles available, can dressing well make you stand out?

This is where our inspiration comes from. People browse countless fashion magazines, follow influencers, and keep buying new clothes, and yet they feel like having “nothing to wear”. This leads to poor outfit planning and unworn clothes piling up, impacting both budgets and the planet.

FashionMate can help people effortlessly coordinate their style choices based on body shape, colors and preferences, making better use of their wardrobe. Many people struggle with color matching, outfit planning, and sustainable fashion choices, often buying clothes they never wear.

We aim to build an AI-driven solution that acts as a “virtual stylist”, available anytime on users’ smartphones.

What It Does

FashionMate analyzes a user’s body shape, face shape, and skin tone to suggest clothing that enhances their natural features. It provides real-time outfit recommendations tailored to the user’s style, weather, and occasion. The app also helps users organize their wardrobe efficiently, suggesting combinations from their existing clothes to reduce waste and promote sustainable fashion choices.

How We Built It

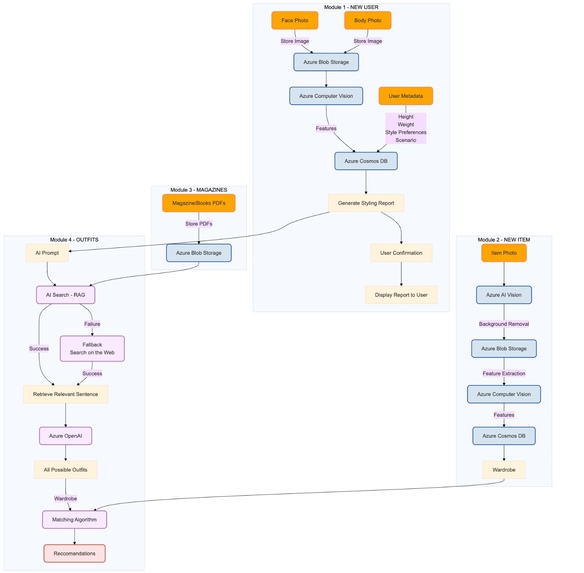
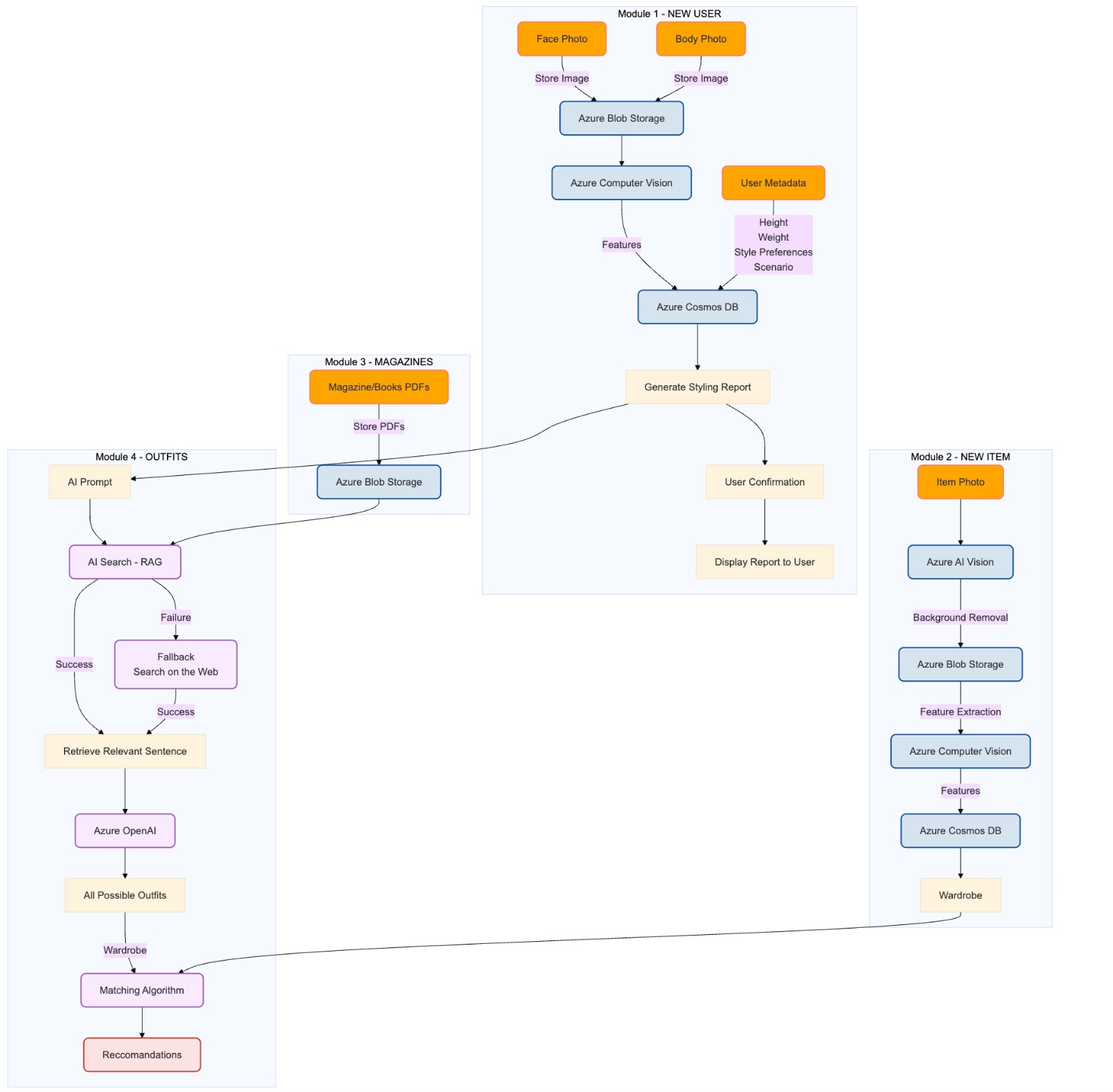
We leveraged Azure AI services to power FashionMate’s intelligent recommendations:

  • Azure OpenAI – to generate contextual outfit recommendations and style tips
  • Azure Personalizer – to learn and adapt to user preferences over time
  • Computer Vision – for face and body feature analysis (intended to be Azure)
  • Azure Blob Storage & Cosmos DB – to securely manage user images and wardrobe metadata
  • Flutter – cross-platform frontend for iOS and Android
  • Azure Functions + Python (FastAPI) – scalable backend microservices and backend AI processing.

Challenges We Ran Into

  • Data privacy: Handling personal face and body images raised concerns around ethical AI use and storage. We designed a privacy-first backend using Azure Blob Storage with expiring SAS tokens and kept all processing within our secure Azure environment.
  • User personalization: Early AI-generated outfit suggestions lacked personal relevance, sometimes ignoring individual style. We improved this by embedding user preferences and metadata directly into prompt engineering and adapting results through feedback.
  • Face analysis limitations: We initially planned to use Azure Computer Vision for extracting detailed facial landmarks, but ran into permission restrictions when accessing its face recognition capabilities. Even though our goal was purely positional landmark detection (not identity), we couldn’t proceed due to service constraints. Additionally, Azure’s Face API provides only 27 landmarks, whereas open-source alternatives like MediaPipe or dlib offer up to 68 points, which are more useful for precise styling logic (e.g. jawline detection, cheekbone structure).
  • AI accuracy: Fine-tuning body shape and skin tone detection under different lighting conditions was difficult. We addressed this by applying preprocessing techniques like image grey-scaling.

Accomplishments That We're Proud Of

We’re proud to have built a fashion assistant that’s not only smart and intuitive, but genuinely helpful in promoting sustainable fashion, encouraging people to get the most out of what they already own. Using the power of Azure AI services, from image analysis to outfit generation, we were able to deliver personalized style advice in a way that feels simple and meaningful. What we loved most was seeing how this fully-stacked project evolved, and how seamlessly we blended Azure cloud technology with fashion-conscious design to help people feel great in their outfits, every day.

What We Learned

  • We gained deeper insight into the rise of sustainable fashion tech, and how AI can empower users to manage their wardrobe more consciously and creatively.
  • We learned how to effectively optimize Azure AI services while ensuring data is stored securely and efficiently across cloud infrastructure.
  • We realized the critical role of user experience in AI-driven apps because we believe that recommendations must feel natural, human, and tailored, which required thoughtful prompt design and language generation in AI search.

What's Next for FashionMate

We envision FashionMate evolving into a complete AI-powered fashion assistant. Future features include:

  • Virtual try-ons using Azure Mixed Reality.
  • E-commerce integration for AI-powered shopping recommendations.
  • Sustainable fashion insights, helping users shop more consciously.
  • Community-based styling where users can get AI-generated suggestions and feedback from a fashion community.

FashionMate aims to revolutionize personal styling, making fashion choices easier, smarter, and more sustainable. 🚀✨

Share this project:

Updates