-
-
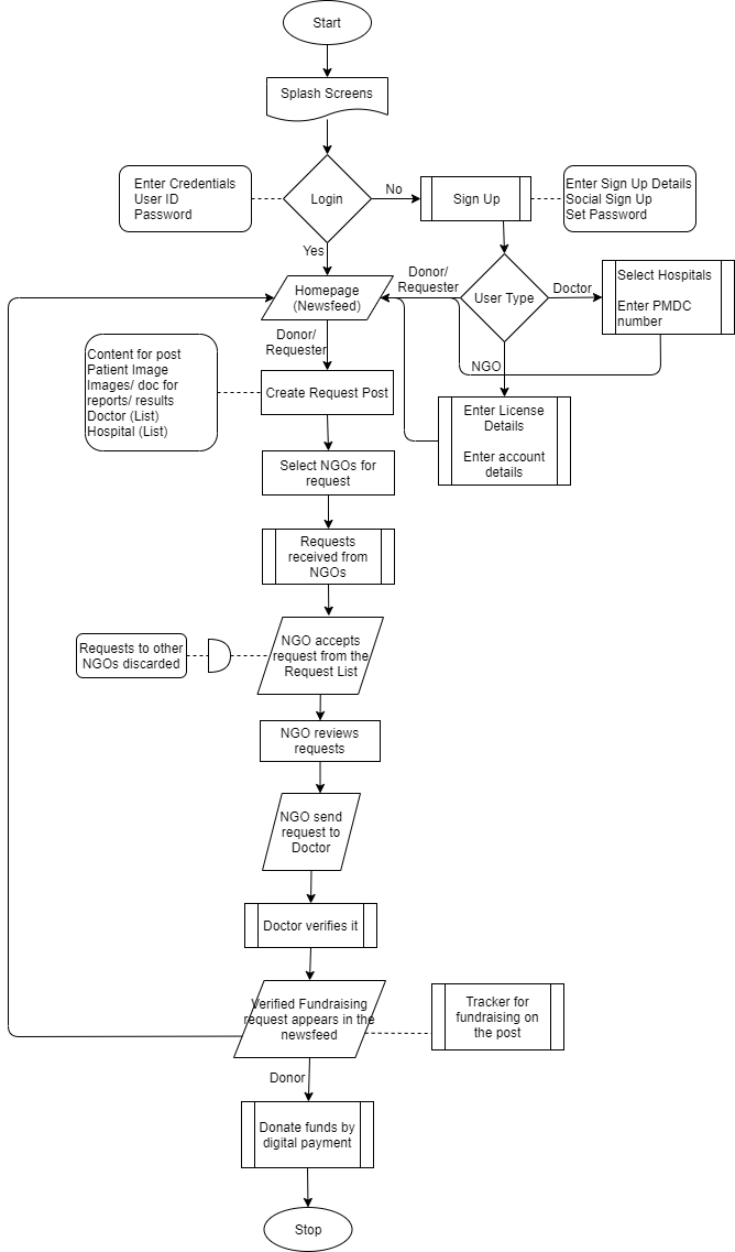
Splash Screen
-
Log In
-
Sign Up
-
Categories of users
-
Details if signing up as a doctor
-
Details if signing up as an NGO
-
Newsfeed/ Homepage for the users who can submit requests for fund raising or donate for cases
-
Newsfeed/ Homepage for the users who can submit requests for fund raising or donate for cases
-
This is the request screen for Doctor or NGO who could approve or reject the case
-
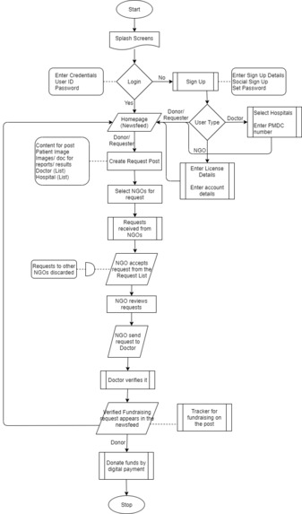
Workflow of the App
Inspiration
Access to financial services such as transaction of funds or borrowing of loan for under privileged ones in cases of medical emergencies specifically always remains difficult.
What it does
A mobile application that connects its users to the number of NGOs, doctors and hospitals to whom one could request to raise funds on their behalf in cases of emergencies. The app will accommodate the NGO to campaign on user's behalf once requested, the campaign will be accompanied by the authentication and validation of the case by the doctors and the hospital. The funds will be raised through the digital banking channels over the system and will provide ease to the user who is the requester to utilize the same mobile app for financial transactions.
How I built it
At first as per the SDLC (Software Development Lifecycle) the initial planning was being done right after the initiation of the hackathon after which the UI/UX design had been designed which was followed by the development of some major features in order to present a prototype of the expected system. The development of the mobile app is being done on a hybrid platform Flutter.
Challenges I ran into
How to restrict and apply advanced verification models for restricting the malicious or bogus transfer of funds.
Accomplishments that I'm proud of
The initial verification model has been achieved in which the fund request will first be verified and will be posted by the NGO it self and after which the concerned doctor will verify the request that will authenticate it for the donors that the request is genuine.
What I learned
The mentor Habib Saqib from Telenor explained well about the regulatory affairs with in Pakistan with regards to the fintech Industry.
What's next for Faryad
Implementation of Blockchain for achieving better authentication process

Log in or sign up for Devpost to join the conversation.