Inspiration

  • I want to change process time clocks from touch card to face recognition.

What it does

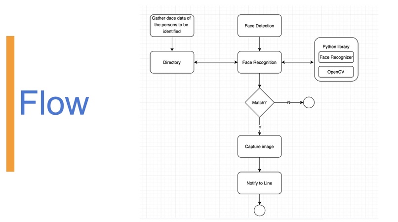
  • Face Detaction and processing with face recognition and notify to line.

How I built it

  • Python3 (lib cv2, face recognition, time).

Challenges I ran into

  • No experience for Python
  • Found a bug, find a solution and fixed bug.

Accomplishments that I'm proud of

  • Can face recognition and notify to Line successfully

What I learned

  • Face detaction
  • Face recognition
  • Notify to Line

What's next for Face recognition and notify line

  • Learning about classification K-nearest neighbors.

Built With

  • cv2
  • face-recognition
  • time
Share this project:

Updates