Inspiration
The inspiration for the EYE-SEC railway crowd management project stemmed from a tragic real-life incident. In Mumbai, one of the world's most densely populated cities, local railway stations are the lifelines for daily commuters. Unfortunately, these stations have witnessed overcrowding incidents during peak hours, resulting in accidents, injuries, and even fatalities. One such incident served as a stark reminder of the urgent need for efficient crowd management and safety measures at railway stations.
What it does
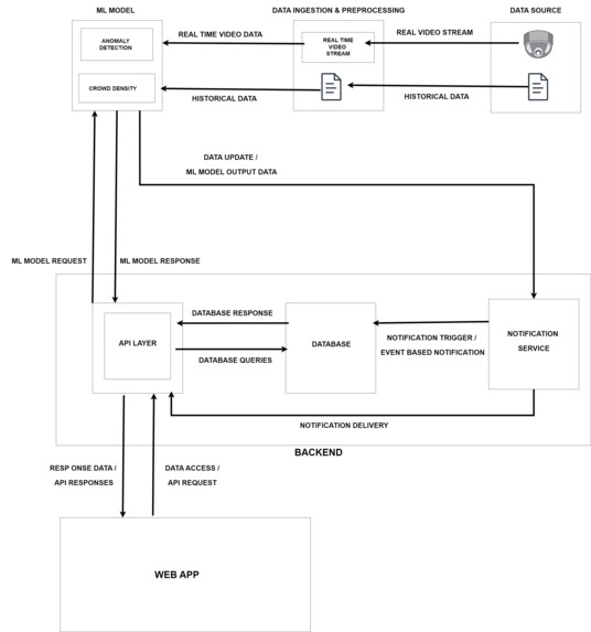
The EYE-SEC railway crowd management project is a comprehensive system that leverages advanced technology, data analytics, and real-time monitoring to enhance the safety and security of passengers at railway stations, especially during peak hours. The system aims to mitigate the risks associated with overcrowding, provide timely alerts to authorities, and ensure a smoother and safer commute for the residents of Mumbai.
How we built it
The project was built through a collaborative effort, involving experts in data analytics, artificial intelligence, and railway operations. It utilizes a network of high-definition cameras strategically placed throughout the railway stations to monitor crowd density and movement. Advanced algorithms process the camera feeds in real-time, identifying potential overcrowding scenarios and triggering alerts.
Challenges we ran into
Building EYE-SEC presented several challenges. Ensuring the privacy of commuters while monitoring crowds was a significant concern. Additionally, integrating the system seamlessly with existing railway infrastructure required careful planning and coordination. Overcoming these technical and logistical hurdles was a substantial challenge.
Accomplishments that we're proud of
One of the most significant accomplishments of the EYE-SEC project is its successful deployment at multiple railway stations in Mumbai. The system has already shown promising results in reducing overcrowding incidents and improving passenger safety. This achievement reflects the dedication and hard work of the entire team.
What we learned
Through the development of EYE-SEC, we learned the importance of combining technology, data analysis, and real-time monitoring to address critical safety issues in urban transportation. We also gained insights into the complexities of managing crowd behavior and the importance of privacy considerations in such systems.
What's next for EYE-SEC
The future of EYE-SEC holds exciting possibilities. We plan to expand its implementation to more railway stations in Mumbai and explore opportunities to adapt the system for use in other densely populated cities. Continuous refinement of the technology, including improved machine learning algorithms, will be a priority. Ultimately, EYE-SEC aims to set new standards for railway crowd management, making urban commuting safer and more efficient for millions of passengers.
Built With
- ai
- mern
- ml
- natural-language-processing

Log in or sign up for Devpost to join the conversation.