Inspiration

Issues from voting

  • Traditional voting: Organizations need to establish voting locations and tally vote counts. This leads to issues of security, transparency, and the time required for manual vote counting and processing. Voting results may also lack objectivity due to absent voters or proxy voting.
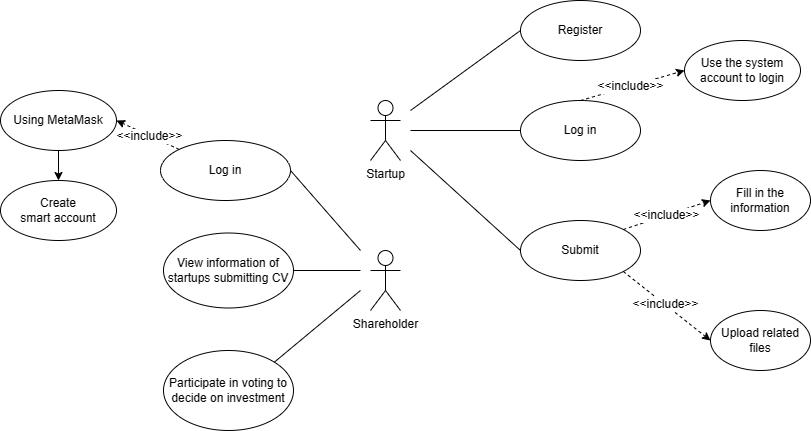
  • Centralized systems: System administrators hold the power to control data and manipulate large-scale voting results since votes are counted internally. Personal data and voting information lack security. Centralized systems can be susceptible to external attacks or interference. Management and decision-making are vested solely in an organization or individual responsible for the voting process. ## What it does It is EVB Venture – The Decentralized Voting System For Startup Funding Using Blockchain Technology ## Challenges we ran into We faced many challenges for our project such as:
  • The blockchain network requires high computation to validate transactions, which leads to slowness and inefficiency especially when the number of users increases by one. Significantly, the ability of blockchain networks to process time will be slow, untimely, and consume a lot of energy, so it is necessary to improve processing speed and reduce storage costs with MongoDB.
  • Also, our project will grow from the customers and the user experience, people ensure privacy and safety are most important however, a code error or vulnerability can cause serious problems. Shortcomings in technology design affected the success of the project, so we had difficulty ensuring holes and errors with account abstraction because we had to ensure compatibility between account abstraction and other systems.
  • In addition to the above difficulties, we also have technical difficulties when using DAO, which is to ensure that the coding rules in the DAO meet the needs of the community and legal regulations. can synchronize with related technologies included in our project and overcome the limitation of token-based voting DAO when used by smart contracts. ## What we learned
  • Team work
  • Process to build a dapp
  • DAO

Built With

Share this project:

Updates