📝 PROJECT TITLE

EU AI Act Compliance Agent - Multi-Agent Risk Assessment System


🎯 TAGLINE (50 characters max)

Automate EU AI Act compliance in 30 seconds


📖 INSPIRATION

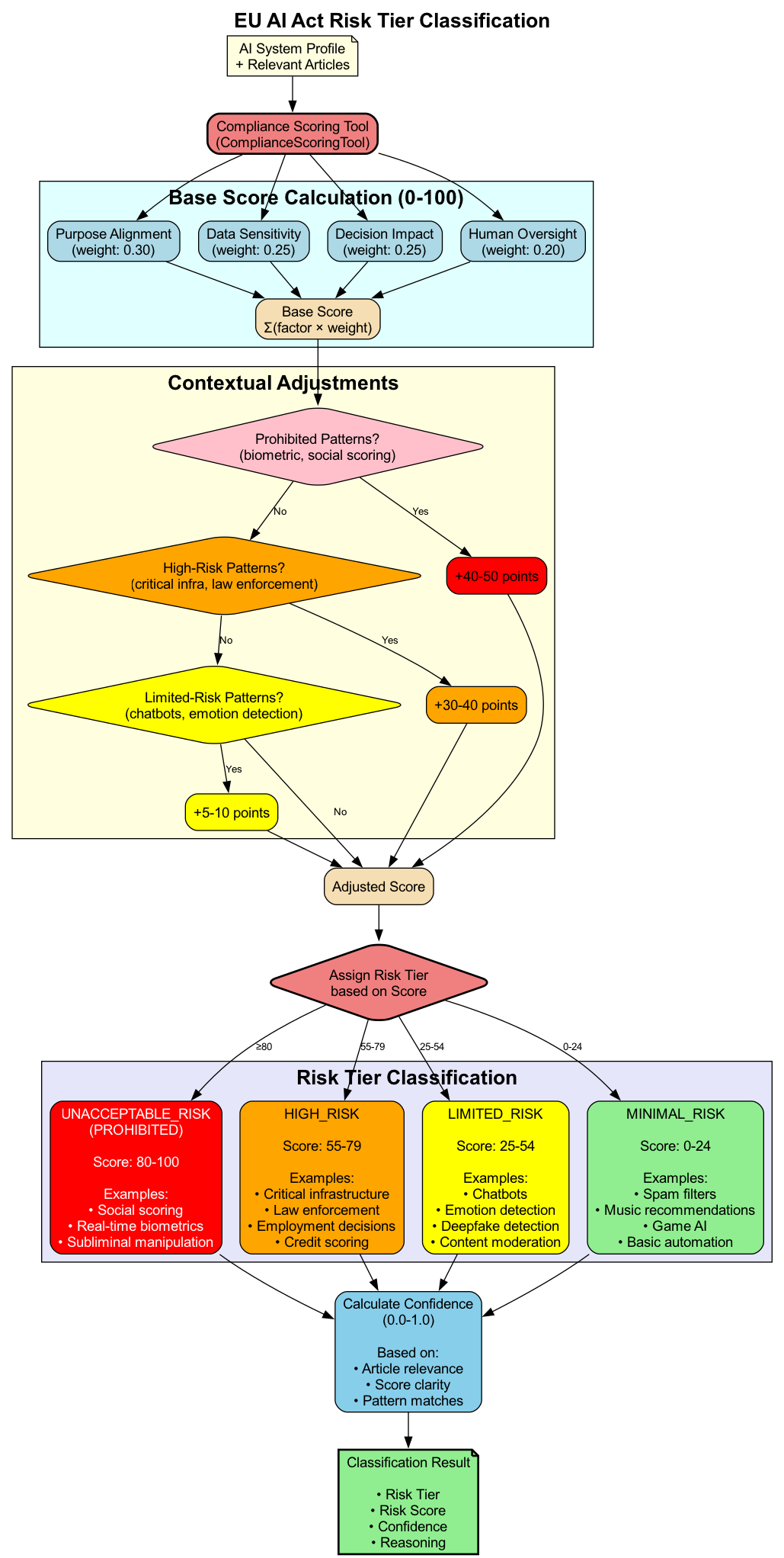
The EU AI Act (2025) is the world's first comprehensive AI regulation, affecting thousands of companies. Every AI system must be classified into risk tiers (Prohibited, High-Risk, Limited-Risk, or Minimal-Risk), each with different compliance requirements.

Manual assessment requires:

  • Legal expertise in EU regulations
  • Days of document review
  • Thousands of dollars in consulting fees
  • Risk of misclassification

We asked: What if AI could assess AI compliance?


💡 WHAT IT DOES

The EU AI Act Compliance Agent is a multi-agent system that automatically assesses AI systems against EU regulations:

Core Features:

  • Automated Risk Classification - Analyzes AI systems and assigns risk tiers
  • Multi-Source Research - Searches across Recitals, Articles, and Annexes
  • Compliance Gap Analysis - Identifies specific requirements not met
  • Actionable Recommendations - Provides step-by-step compliance guidance
  • Citation-Backed Results - Every finding references specific EU AI Act articles

Technical Capabilities:

  • 8 Specialized Agents - 5 sequential + 3 parallel researchers
  • 1,123 Indexed Chunks - Complete EU AI Act text
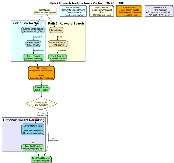
  • Hybrid Search - Vector embeddings + BM25 + RRF fusion
  • 87.5% Accuracy - 100% on high-stakes (prohibited + high-risk) systems
  • 30-40 Second Processing - Fast enough for production use

Input:

  • AI system description
  • Data types processed
  • Decision impact level
  • Human oversight details
  • Error consequences

Output:

  • Risk tier classification
  • Risk score (0-100)
  • Relevant EU AI Act articles
  • Compliance gaps identified
  • Prioritized recommendations
  • Confidence score

🛠️ HOW WE BUILT IT

Architecture:

5-Agent Sequential Pipeline:

  1. InformationGatherer - Validates and structures input
  2. ParallelResearchTeam - 3 agents search simultaneously:
    • RecitalsResearcher (477 chunks - context & intent)
    • ArticlesResearcher (562 chunks - legal requirements)
    • AnnexesResearcher (84 chunks - specific lists)
  3. LegalAggregator - Synthesizes findings with cross-source reranking
  4. ComplianceClassifier - Calculates risk score and assigns tier
  5. ReportGenerator - Formats structured compliance report

Technology Stack:

  • Kiro AI IDE ⭐ - AI-assisted development with:
    • Steering Rules - Project context & EU AI Act knowledge
    • Agent Hooks - Automated testing & compliance checks
    • Specs - Structured feature development
    • AI Code Generation - 10,000+ lines generated
  • Google ADK - Multi-agent orchestration framework
  • Gemini 2.0 Flash - Powers all 8 agents (fast + cost-effective)
  • FAISS - Vector similarity search
  • BM25 - Keyword-based retrieval
  • Cohere - Cross-encoder reranking (optional, +7.5% accuracy)
  • Python - Core implementation
  • pytest - 72 unit tests

Hybrid Search Innovation:

We implemented a 3-stage search pipeline:

  1. Vector Search - Semantic matching with Gemini embeddings
  2. BM25 Search - Keyword matching for exact terms
  3. RRF Fusion - Reciprocal Rank Fusion combines both rankings

This hybrid approach handles both semantic queries ("systems that affect employment") and exact matches ("Article 5").

Data Processing:

  • Downloaded official EU AI Act from EUR-Lex
  • Split into 3 sources (Recitals, Articles, Annexes)
  • Chunked with 800-character windows and 200-character overlap
  • Generated embeddings with Gemini text-embedding-004
  • Built FAISS indexes with caching for fast loading

Development Process:

Built entirely with Kiro AI IDE - showcasing all major features:

Steering Rules (.kiro/steering/):

  • Provided EU AI Act context to AI
  • Defined architecture patterns and code standards
  • Enabled consistent code generation across 10,000+ lines

Agent Hooks (.kiro/hooks/):

  • Automated compliance checks on file save
  • Continuous testing during development
  • Auto-updated documentation on structure changes

Specs (.kiro/specs/):

  • Structured feature development (e.g., multi-regulation support)
  • Design-first approach with phased implementation
  • Progress tracking with checkboxes

AI-Assisted Development:

  • Generated 10,000+ lines of Python code
  • Created 72 unit tests automatically
  • Refactored for maintainability
  • Documented complex logic
  • Time saved: 78% (6 days → 13 hours)

🚧 CHALLENGES I RAN INTO

1. Context-Aware Risk Scoring

Problem: Simple keyword matching failed. "Deepfake" could mean detection (limited-risk) or generation (high-risk).

Solution: Implemented context-aware pattern matching that analyzes surrounding text to understand intent.

2. Balancing Search Methods

Problem: Vector search missed exact article references. BM25 missed semantic queries.

Solution: Hybrid search with RRF fusion. Best of both worlds without manual score normalization.

3. Parallel Agent State Management

Problem: ADK's ParallelAgent needed careful state passing between sequential stages.

Solution: Used output_key for clean state management. Each agent writes to a specific key that next agents read from.

4. Performance Optimization

Problem: Initial implementation took 60+ seconds per assessment.

Solution:

  • Parallel research (3 agents simultaneously)
  • Vector index caching (9.2 MB cache, instant loading)
  • Optimized chunk sizes (800 chars with 200 overlap)
  • Result: 30-40 seconds per assessment

5. Test Scenario Edge Cases

Problem: Some scenarios failed due to overly broad pattern matching.

Solution: Refined scoring logic with contextual adjustments. Achieved 87.5% accuracy (100% on high-stakes systems).


🏆 ACCOMPLISHMENTS THAT I'm PROUD OF

Technical Achievements:

  • Multi-Agent Architecture - Successfully orchestrated 8 agents with complex state management
  • Hybrid Search - Novel combination of vector + BM25 + RRF for legal text
  • Production Quality - 72 unit tests, comprehensive documentation, error handling
  • High Accuracy - 87.5% overall, 100% on critical systems
  • Fast Processing - 30-40 seconds despite searching 1,123 chunks

Real-World Impact:

  • Solves Actual Problem - EU AI Act affects thousands of companies
  • Saves Time - Days of legal review → 30 seconds
  • Saves Money - Thousands in consulting fees → Free
  • Accessible - Open source, well-documented, easy to use

Development Process:

  • Built with Kiro - Showcases AI-assisted development
  • Clean Architecture - Modular, testable, maintainable
  • Comprehensive Docs - README, architecture diagrams, test docs
  • Reproducible - One-command setup, cached indexes

📚 WHAT I have LEARNED

Technical Learnings:

  1. Multi-agent systems need careful orchestration - State management is critical
  2. Hybrid search outperforms single methods - Especially for legal/regulatory text
  3. Context matters in AI - Simple pattern matching isn't enough
  4. Caching is essential - Vector indexes must be cached for production use
  5. Testing is crucial - Edge cases reveal scoring logic flaws

Domain Learnings:

  1. EU AI Act is complex - 180 recitals, 113 articles, 13 annexes
  2. Risk classification is nuanced - Same technology, different use cases = different risks
  3. Legal AI needs explainability - Citations and reasoning are mandatory
  4. Compliance is ongoing - Not one-time assessment, needs monitoring

Development Learnings:

  1. Kiro accelerates development - AI assistance for code, tests, docs
  2. Start with architecture - Good design prevents refactoring pain
  3. Test early and often - Caught scoring bugs before they became problems
  4. Documentation matters - Clear docs make projects accessible

🚀 WHAT'S NEXT FOR EU AI ACT COMPLIANCE AGENT

Short-Term (Next Month):

  • [ ] Web UI - User-friendly interface for non-technical users
  • [ ] PDF Export - Generate shareable compliance reports
  • [ ] Batch Processing - Assess multiple systems at once
  • [ ] API Deployment - REST API for integration

Medium-Term (3-6 Months):

  • [ ] Multi-Regulation Support - GDPR, CCPA, other frameworks
  • [ ] Compliance Monitoring - Continuous assessment as systems change
  • [ ] Remediation Guidance - Step-by-step fixes for gaps
  • [ ] Fine-Tuned Embeddings - Train on legal text for better accuracy

Long-Term (6-12 Months):

  • [ ] Enterprise Features - Multi-tenant, audit logs, RBAC
  • [ ] Compliance Copilot - Chat interface for EU AI Act questions
  • [ ] Regulatory Change Tracking - Alert when regulations update
  • [ ] Industry Benchmarking - Compare against similar systems

Vision:

Make EU AI Act compliance accessible to every company, regardless of size or legal budget. Democratize regulatory compliance through AI.


🔗 LINKS


Built With

  • ai-agents
  • cohere
  • compliance
  • eu-ai-act
  • flask
  • gemini
  • google-adk
  • kiro
  • legal-tech
  • multi-agent-systems
  • pytest
  • python
  • regulatory-tech
Share this project:

Updates