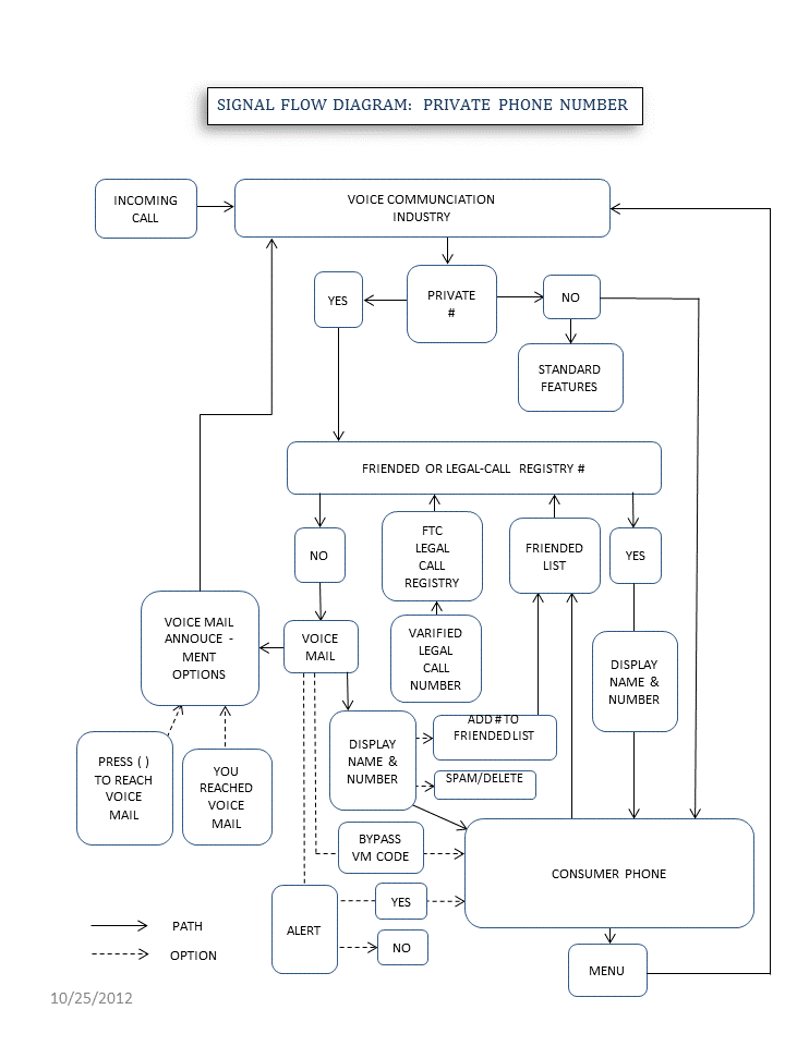
This paper proposes an Enhanced Private Phone Number Overlay Solution service features and products. The solution implemented by voice communication networks and voice communication smartphone devices will block unwanted calls from consumer phones. This solution is different than the voice communication company’s unlisted number feature. Actually both unlisted and Private Phone numbers will co-exist. With this solution the phone number does not change. The solution calls for two consumer “Wanted Call” lists to be created: First list is a consumer phone contact number FRIENDED list. The second list is a FTC LEGAL-CALL Registry. The Friended list will be created by the consumer within the voice network or the smartphone. The second list will be a new FTC Legal-Call Registry setup and maintained by the FTC, similar to the FTC Do-Not-Call Registry. The voice communication network or smartphone will identify the incoming calls as a wanted or an unwanted call. The voice communication company or smartphone devices will scan the Friended list and the FTC Legal-Call Registry and route these wanted calls to the consumer phone. All other incoming calls are unwanted and are routed to an enhanced Voice Mail service. Only the numbers in the consumer Friended or FTC Legal-Call Registry will pass to the consumer phone. The unwanted calls are routed to the Voice Mail server to be scrutinized by the consumer to take action on the call. Some features in Voice Mail could be: Listen to message; Delete message, Send call number to Spam; Add call number to Friended List; With Bypass Code pass call to phone, Alert Phone or Mute phone for messages, and others. The consumer has TOTAL CONTROL of all calls.
Log in or sign up for Devpost to join the conversation.