Enhanced Feedback Analysis System
Inspiration
Traditional feedback analysis systems often fail to capture the nuanced relationships between entities, sentiments, and comparative opinions in customer reviews. We were inspired to create a comprehensive NLP solution that goes beyond simple sentiment analysis to provide multi-dimensional insights into customer feedback.
What it does
Our system performs five key NLP tasks:
- Text Cleaning & Preprocessing
- Named Entity Recognition (NER) - Identifies entities like people, organizations, locations, dates
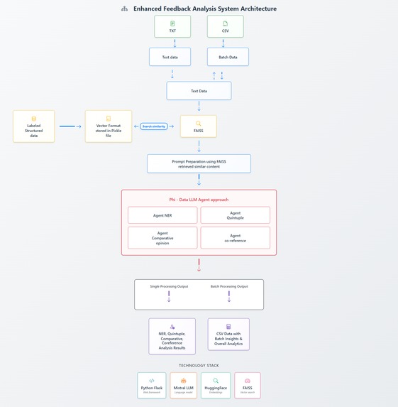
- Sentiment Quintuple Extraction - Extracts Target Objects, Features, Sentiments, Opinion Holders, and Time references
- Coreference Resolution - Resolves pronouns and references to their actual entities
- Comparative Opinion Analysis - Identifies and analyzes comparative statements between different entities
How we built it
- Backend: Flask API with Server-Sent Events for real-time streaming
- AI/ML Stack: Mistral LLM with Phidata Agentic Framework for few-shot learning
- Vector Database: FAISS with all-MiniLM-L6-v2 embeddings (384-dimensional)
- Frontend: Modern responsive UI with Bootstrap and Material Icons
- Data: Annotated Air India flight reviews from Kaggle for domain-specific training
The system uses agentic RAG (Retrieval-Augmented Generation) with cosine similarity search to retrieve relevant annotated examples, providing context to the LLM for accurate analysis.
What we learned
- Advanced NLP techniques including quintuple extraction and coreference resolution
- Implementation of agentic frameworks for complex AI workflows
- Vector embeddings and similarity search optimization
- Real-time streaming with Server-Sent Events
- Domain-specific model adaptation using few-shot learning
Challenges we faced
- Context Management: Implementing effective few-shot learning with limited context windows
- Real-time Processing: Ensuring smooth streaming of analysis results across multiple NLP tasks
- Complex Data Structures: Handling nested sentiment analysis and comparative opinion extraction
What's next
- Expand to multiple domains (restaurants, products, healthcare)
- Add multilingual support
- Implement advanced visualization dashboards
- Scale to handle larger datasets and real-time social media feeds
Domain Adaptability
While currently optimized for airline reviews, our methodology is domain-agnostic. The same approach can be extended to any industry by simply replacing the training data with domain-specific annotated feedback.
Built With
- bootstrap
- cosinesimilaritysearch
- faiss-(facebook-ai-similarity-search)
- flask
- html/css
- javascript
- langchain
- mistral-llm
- phidata-agentic-framework
- python
- rest-api
- sentence-transformers-(all-minilm-l6-v2)
- server-sent-events-(sse)
- vector-embeddings-(384-dimensional)



Log in or sign up for Devpost to join the conversation.