Inspiration
When I was child, I used to go to my parents, teachers, friends or check books if I have any doubts or requirement. Then came the internet era, where I used to search google or youtube or social media for the same. Now currently we are in AI era, where instead of asking multiple people or in multiple platform. We ask AI.
But everyone are not aware of prompt engineering or excel in the same. To improvise and resolve this, I got this idea.
What it does
By saving preferences, user can personalise their AI chat experience and save time out of it. Also parents can restrict the content accessed by their child via AI using/adding parental preference settings.
How we built it
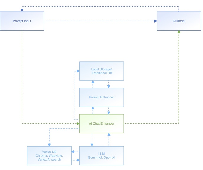
Angular 17, Bootstrap 5 and Font-awesome. Used local storage in angular for data storage. Invoked gemini AI for AI chat, Used google cloud to configure client id and oauth for the gmail account for login purpose with linked google accounts.
Challenges we ran into
Open source vector db (weaviate vector db) integration with gemini AI for semantic retrieval/search lead to problem due to location constrain. Vertex AI search is a paid service, since was not able to utilize its benefits.
Accomplishments that we're proud of
With this application, we can reduce time and pressure spend on AI chat experience. Parent can not only monitor but can restrict contents which are inappropriate for their children.
What we learned
Google cloud and its capabilities. Vectorization. Gen-AI. How prompt are being processed and how can we leverage LLM models to enhance AI chat experience.
What's next for AI Chat Enhancer
Integrate it with vertex AI search where LLM, AUG and Semantic search capabilities can be utilized.
Built With
- angular17
- bootstrap
- font-awesome
- gemini-ai
- google-cloud
- rest-api
- semantic-search
- vectordb
- weaviate
Log in or sign up for Devpost to join the conversation.