Inspiration
There is a compelling need! Considering the daily emerging demand for power and the global climatic conditions there is a heavy requirement for a cleaner source of power before it is too late. Sources of electricity are likely to deplete. By minimizing the use of natural energy resources, you are adding an edge to the natural greenery.
What it does
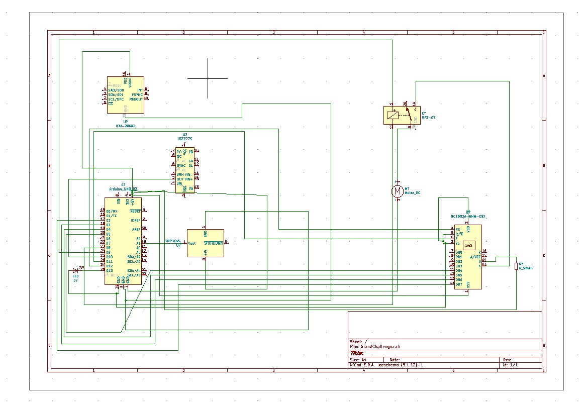
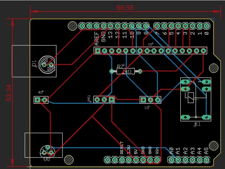
This research aims to design and implement a combination of Piezoelectric generators with the Internet of things (IoT) Technology. The kit consists of hardware and software parts. The hardware part comprises of (a) a Piezoelectric material attached to the tiles which are connected to an inverter, this produces and saves energy to power IoT, (b) a PIR sensor which detects the change in infrared radiation of warm-blooded moving object in its detection range, (c) a Temperature sensor that senses the current temperature of the room, (d) a Relay to control the ON/OFF of fan and light of the room when the number of people inside the room is zero, (e) a Digital display, (f) a DC Motor and all of these connected to (g) Arduino Uno microprocessor. The software part uses C++ with an addition of special methods and functions for designing the microcontroller Arduino Uno. The major advantage of the kit is the production of green energy to run the power-saving systems which save power up to 25-30% of our daily usage. This work will highly be helpful in encouraging people to prefer green energy at a very low cost. The projected plan will certainly give a high power-saving efficiency with utmost satisfaction of using a renewable form of energy.
How we built it
Power Supply:
- Piezoelectric Generator (Piezoelectric Tiles)
- Smart Home automation - Automatic Light fan controller
PIR Sensor - Passive infrared (PIR) sensors use a pair of pyroelectric sensors to detect heat energy in the surrounding environment. These two sensors sit beside each other, and when the signal differential between the two sensors changes (if a person enters the room, for example), the sensor will engage. That may mean it triggers an alarm, notifies authorities, or maybe turns on a floodlight. IR radiation focuses on each of the two pyroelectric sensors using a series of lenses constructed as the sensor’s housing. These lenses widen the device’s sensing area.
TEMPERATURE SENSOR - They are devices to measure temperature readings through electrical signals. The sensor is made up of two metals, which generate electrical voltage or resistance once it notices a change in temperature.
ARDUINO UNO - Arduino/Genuino Uno is a microcontroller board based on the ATmega328P (datasheet). It has 14 digital input/output pins (of which 6 can be used as PWM outputs), 6 analog inputs, a 16 MHz quartz crystal, a USB connection, a power jack, an ICSP header and a reset button.
RELAY - A relay is an electrically operated switch. It consists of a set of input terminals for a single or multiple control signals, and a set of operating contact terminals. The switch may have any number of contacts in multiple contact forms, such as making contacts, breaking contacts or combinations thereof.
DISPLAY BOARD – A 16*2 LCD display used for displaying messages to users.
DC MOTOR - A DC motor is any of a class of rotary electrical motors that converts direct current electrical energy into mechanical energy.
Piezoelectric Effect is the ability of certain materials to generate an electric charge in response to applied mechanical stress. Some naturally piezoelectric occurring materials include Berlinite (structurally identical to quartz), cane sugar, quartz, Rochelle salt, topaz, tourmaline, and bone. The piezo-electric tiles will be installed to generate maximum electricity - and will power the battery. The automatic room light controller is used to turn ON/OFF the respective appliance. When the number of people within the room is zero, the light turns OFF and the light used in our solution is LED – Smart Light. Expected Outcome: The power required for the smart light system is generated using piezo-electric tiles at our dwelling. The power from this system will illuminate our smart light and thus providing a self-sustainable solution by producing and utilizing the energy of our own. The novelty of our prototype relies on the detection capabilities of the counters and crossing detectors with the application of PIR sensors, thereby saving the produced electricity up to 50% and also serving as an eco-friendly one.
Risk Assessment
The power generated due to the piezo tiles is comparatively lower than other renewable sources. A stable internet connection is always required for an IoT to run. Piezoelectric crystals are temperature sensitive. Some crystals are water-soluble and dissolve in a high humid environment.
Accomplishments that I am proud of
The prototype relies on the detection capabilities of the counters and crossing detectors with the application of PIR sensors, thereby saving the produced electricity up to 25%.
- Saving Electricity
- Being Eco - Friendly
- Cost-efficient design
- Smart home development
What I learned
Coding with Arduino, Surveying and knowing the essentials of our environment and its depleting resources.
What's next for ENERGY SAVING SMART HOMES (USING DETECTION) - Future Development
An app can be developed for the overall control of the smart home. Solar power can also be used as an alternative. As a Safety unit, a smoke sensor module can be installed.
Built With
- arduino
- pcb
- piezo

Log in or sign up for Devpost to join the conversation.