Inspiration

Lack of understanding of the multiple ways in which waste generated is dealt with in different parts of the world and how we can improve the overall menstrual health and hygiene of women.

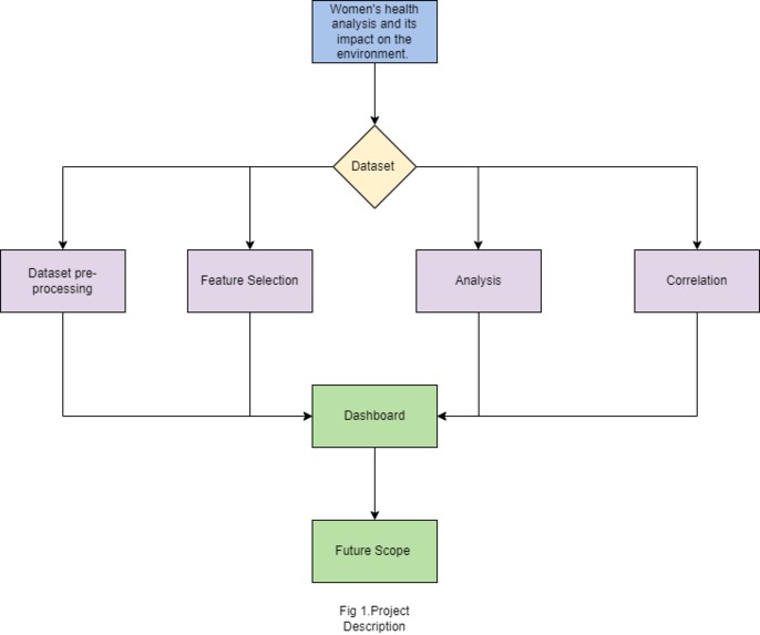
What it does

A ML dashboard to track and predict the data available.

How we built it

Data Processing, Analysis and Visualization done in Python programming language, brought to life by Tableau and deployed on Wix.

Challenges we ran into

Lack of datasets, difficulty in understanding needs of different women in underprivileged parts of the world.

Accomplishments that we're proud of

A working dashboard which is easy to understand, accurate and promotes women health literacy.

What we learned

You need to put yourself in the shoes of the different communities you're analyzing to understand the particular problems and situations they face. Being inclusive is the key to a good social cause project.

What's next for ElevateHER

Expanding our project to predict behavioral change and generate mass awareness.

Pitch Deck Link

https://www.canva.com/design/DAFusxeB0hk/9c65UIvsPD77SVmXYAVOMw/edit?utm_content=DAFusxeB0hk&utm_campaign=designshare&utm_medium=link2&utm_source=sharebutton

Share this project:

Updates