I've built Wei - an enterprise-grade conversational AI agent that's part of the Eliza Agent Orchestration system. Wei is specifically designed for personal growth and habit-building, transforming how people develop healthy habits through natural dialogue, persistent memory, and real-time intelligence.
The core problem I'am solving is the lack of personalized, contextual, and evidence-based wellness coaching that can maintain continuity across sessions. Traditional habit-tracking apps lack the conversational intelligence and memory to provide truly personalized coaching that adapts to individual preferences and learns from past interactions. Wei addresses this by combining advanced AI capabilities with enterprise-grade infrastructure to deliver coaching that feels natural, remembers user context, and backs recommendations with scientific research.
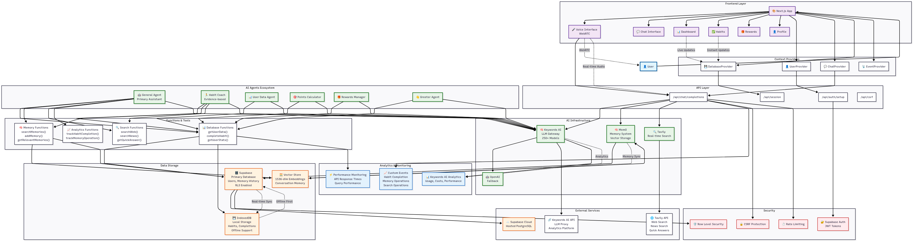
What I've built - a sophisticated multi-agent system powered by Keywords AI (providing access to 250+ models), Mem0 memory system with Supabase storage, and Tavily search for real-time web intelligence. The system includes specialized AI agents: a General Agent for primary wellness assistance, Habit Coach for evidence-based coaching, User Data Agent for profile management, Points Calculator for dynamic rewards, Rewards Manager for intelligent recommendations, and a Greeter Agent for personalized experiences. The architecture features a Next.js frontend with real-time voice interface, comprehensive analytics and monitoring, and enterprise-level security with row-level security and JWT authentication.
The result is an enterprise-grade platform that provides persistent conversation memory across sessions, real-time access to current health research, personalized coaching that adapts to user behavior, and comprehensive analytics for tracking engagement and outcomes. This makes it suitable for healthcare organizations, corporate wellness programs, educational institutions, and coaching businesses that need reliable, scalable, and secure AI-powered wellness solutions.
Built With
- nextjs

Log in or sign up for Devpost to join the conversation.