EduVenture AI: Making Learning an Adventure

Inspiration 💡

The inspiration for EduVenture AI comes from a simple, personal observation: learning should be an adventure, not a chore. For millions of children, especially those with dyslexia and ADHD, the standard textbook format can feel like an insurmountable wall. A dense page of text isn't just difficult to read; it can be overwhelming, leading to frustration and disengagement.

I was inspired by the idea of using AI not just as a tool, but as a creative partner—a "Dungeon Master" for education. What if I could take any piece of educational content and transform it into a personalized, multi-sensory quest? I wanted to build something that could light up a child's imagination, cater to different learning styles, and ultimately, make learning joyful and accessible for everyone. ❤️

What it does ✨

EduVenture AI is a dynamic learning companion that breathes life into standard educational text, transforming it into an interactive, multi-sensory learning adventure.

Here’s how it works:

  • 📖 A user (a parent, teacher, or student) pastes a block of text into my web application—this could be a chapter from a history book, a science article, or any other learning material.
  • 🤖 My multi-agent AI system gets to work. It first rewrites the text into a simple, engaging, action-oriented narrative, framed as a "quest" with distinct steps.
  • 🎨 It then enriches this new story by generating custom, AI-created illustrations for key scenes and concepts.
  • 🎧 Finally, it creates a high-quality audio narration of the story, allowing the user to listen and read along simultaneously.

The result is a vibrant, interactive experience. Instead of a wall of text, the child gets a guided adventure with beautiful visuals, clear audio, and built-in "brain breaks" to help them stay focused and engaged.

How I built it 🏗️

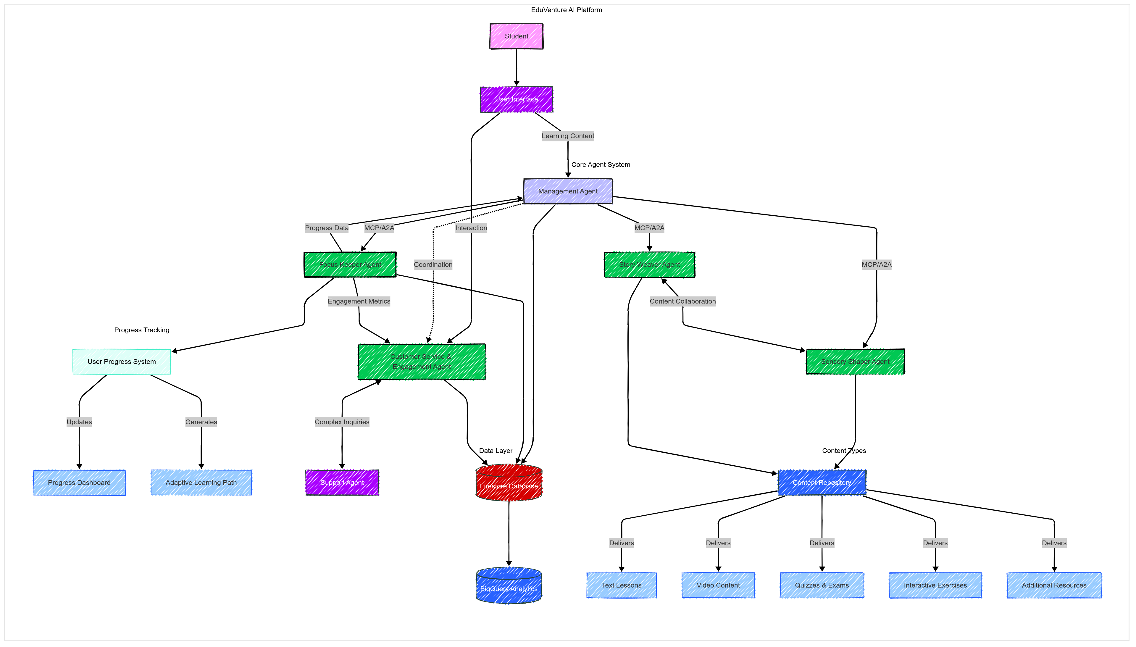
EduVenture AI is built on a sophisticated, multi-agent architecture powered by Google Cloud and the Agent Development Kit (ADK).

Core Technology:

The project's intelligence is orchestrated by the Google Agent Development Kit (ADK) in Python. The ADK was the perfect framework for this project, giving me the power to manage the complex, stateful collaboration between my specialized agents.

My multi-agent team consists of:

  • The Story Weaver Agent: This agent uses the Vertex AI Gemini API to perform the initial transformation. Through careful prompt engineering, it reframes the source text into a structured JSON object containing a simplified, quest-based narrative.
  • The Sensory Shaper Agent: This agent takes the JSON output from the Story Weaver and enriches it. It calls the Vertex AI Imagen API to generate illustrations for each quest step and the Vertex AI Text-to-Speech API to create the audio narration.
  • The Focus Keeper Agent: This agent manages user engagement. It's called via separate API endpoints to provide on-demand "brain break" activities and track user progress.

Cloud Architecture: ☁️

  • Hosting: The backend is a containerized FastAPI application deployed on Google Cloud Run, providing a scalable, serverless foundation.
  • Live Database: I use Firestore as my transactional database to store user information and the state of their active "adventures" in real-time.
  • Analytics Warehouse: To build a truly intelligent system, I established a data pipeline using a Cloud Function. This function triggers on any new Firestore write, anonymizes the learning event data, and streams it into Google BigQuery for future analysis.
  • Frontend: The user interface is a clean and simple application built with HTML, CSS, and JavaScript, designed to be intuitive and responsive.

This entire system was designed with a professional cloud architecture in mind, separating transactional and analytical workloads for performance and scalability.

Challenges I ran into 🧗‍♀️

Building a system this dynamic came with its share of challenges.

  1. First, prompt engineering for the Story Weaver Agent was an iterative and complex process. Getting the Gemini model to consistently produce not only a high-quality, age-appropriate narrative but also a perfectly structured, valid JSON output required significant testing and refinement of the prompt's instructions and rules.
  2. Second, orchestrating the agent handoffs was a key architectural challenge. Ensuring the Sensory Shaper Agent waited for the Story Weaver to complete its task and then correctly processed its output required careful design within the ADK framework.
  3. Finally, integrating multiple asynchronous AI services was complex. A single user click triggers calls to Gemini, Imagen, and Text-to-Speech. I had to design a robust backend that could manage these calls efficiently and provide feedback to the user on the frontend, so they understood their adventure was being built.

Accomplishments that I'm proud of 🏆

  • First and foremost, I am incredibly proud of building a functional, end-to-end application that solves a real-world problem. The moment I pasted my first block of dry text and saw it transformed into a beautiful, illustrated, and narrated adventure was a massive "Aha!" moment. ✅
  • Technically, I am proud of successfully designing and implementing a true multi-agent system. Rather than routing every task through a single, monolithic AI, I implemented a true multi-agent system. This pipeline of specialized agents mirrors how expert human teams collaborate, resulting in a more advanced, scalable, and maintainable architecture.
  • Finally, I am proud of the architecture itself. Integrating a full suite of Google Cloud services—Cloud Run, Firestore, Vertex AI, and a BigQuery data pipeline—demonstrates a deep and practical understanding of modern cloud-native application development.

What I learned 🧠

This hackathon was an incredible learning experience.

  • I learned firsthand that the Agent Development Kit (ADK) is a powerful framework for building truly complex, stateful AI systems. The paradigm of creating specialized agents with distinct tools is far more powerful than simply calling an LLM API. 🛠️
  • I gained practical, hands-on experience with a range of Vertex AI services, understanding the specific strengths and nuances of Gemini for reasoning, Imagen for creative generation, and Text-to-Speech for accessibility.
  • From an architectural standpoint, I learned the critical importance of separating concerns, specifically using Firestore for fast, transactional data and BigQuery for large-scale analytical data. This is a pattern used by professionals, and implementing it myself was invaluable.

What's next for EduVenture AI 🚀

I see this hackathon project as just the beginning for EduVenture AI. My vision is to build it into a truly adaptive and personalized learning platform. 🌟

My immediate next step is to make my agents truly intelligent by closing the learning loop. I plan to use the analytics data I've collected in BigQuery to make my agents smarter. The Focus Keeper Agent, for example, could query this data to learn the optimal time to offer a brain break to a specific user, making the experience truly adaptive.

I also want to expand content formats, allowing users to import PDFs, web pages, or even their own spoken stories via a speech-to-text interface. Finally, I aim to add more interactivity and personalization, such as mini-games based on the content, and allowing users to choose the art style of the illustrations or the voice of the narrator.


Now that I've formatted your project description, how else can I assist you with EduVenture AI today? Would you like to explore any of the points further, perhaps brainstorm a specific feature, or activate an agent to help with a particular task?

Built With

Share this project:

Updates