EduRent
Your Ultimate Off-Campus Housing Solution for Santa Clara University Students
Are you a Santa Clara University student struggling to find the perfect off-campus housing? Do you wish there was a platform tailored specifically to your needs, making the search for the ideal rental property or roommate hassle-free? Look no further! EduRent is here to revolutionize your housing experience.
EduRent is not just another generic housing platform; it's a tailored solution designed exclusively for SCU students like you. Built off the Next.js framework by a team of dedicated students as part of our CSEN 174 class project, our web app connects students and landlords in a seamless and intuitive way, ensuring you find the perfect housing situation to fit your lifestyle and preferences.
Why EduRent?
SCU-specific: Unlike generic platforms like Zillow, EduRent focuses solely on the needs of Santa Clara University students. Our platform is designed with SCU-specific traits in mind, allowing you to easily filter properties based on factors such as proximity to campus and amenities.
Student-friendly features: We understand the unique challenges students face when searching for off-campus housing. That's why EduRent enables students to rate properties and landlords, empowering you to make informed decisions based on real experiences. With our platform, property owners can build positive reputations within the SCU community, ensuring a high-quality living experience for all students.
Customized marketing: Are you studying abroad for a quarter or looking for substance-free housing? EduRent enables landlords to market their properties to specific demographics, making it easier for you to find housing options tailored to your needs and preferences.
Join the EduRent Community Today!
Say goodbye to the stress and uncertainty of finding off-campus housing. With EduRent, discovering the perfect rental property or roommate is easier than ever before. Join the EduRent community today and unlock a world of SCU-specific housing opportunities at your fingertips.
Don't settle for anything less than the best. Choose EduRent and elevate your off-campus housing experience at Santa Clara University.
Direct Feedback from our Professor
"Overall, this is a strong project. I really like how you explored a novel technology to create something that addresses a clear need grounded in the SCU community!
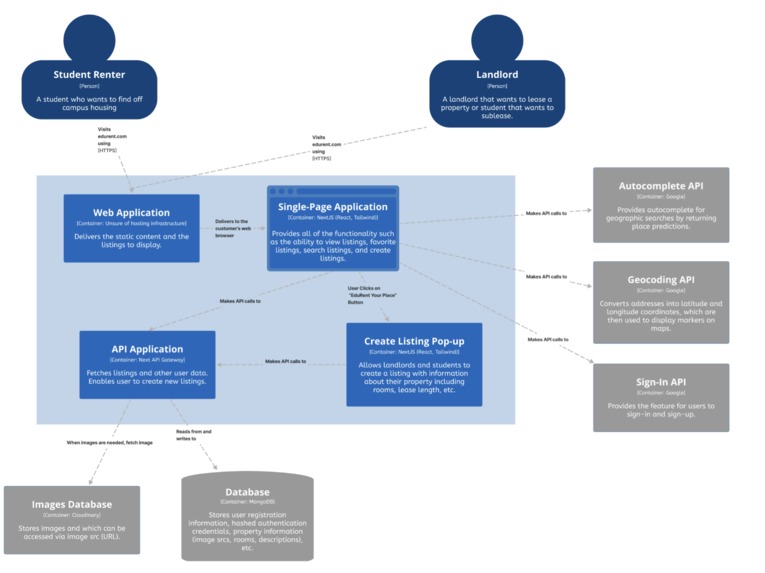
I appreciated the thoughtful way you managed working together as a large team. The Trello board was consistently updated and the retrospective takeaways there are detailed and informative. You did a great job of integrating multiple APIs to power your experience as captured in the container diagram.
The decision to use an existing Airbnb template was a wise one as it gave you a high degree of polish for the UI (beyond what is usually expected for an MVP!)"
"Video demo does a nice job of showing relevant use cases. In your presentation, I would have liked to hear more about your reflections on the process. But some of those are in your retrospectives and were explained during the Q&A."
"Congrats this work received 2 points of distinction credit!" - Professor Kai Lukoff, PhD
Built With
- cloudinary
- mongodb
- next.js
- prisma
- react
- typescript


Log in or sign up for Devpost to join the conversation.