EduCo - The Tutor That Keeps Getting Better Because It Remembers You

Inspiration

Most learning apps forget the learner. They forget your strengths, your mistakes, and the path you took to understand a topic.
We wanted a tutor that grows with you, one that learns because you learn.
That vision became EduCo, and Fastino is the memory that makes it possible.


What EduCo Does

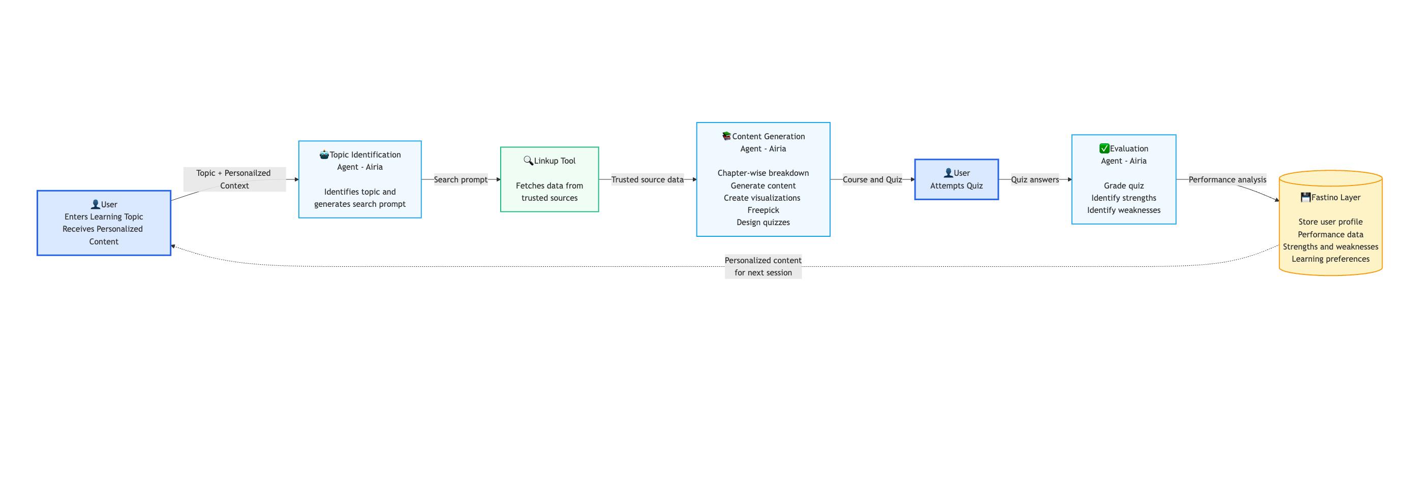
EduCo creates a personalized loop that improves every time it’s used:

  1. Understands the topic you want to learn
  2. Fetches reliable content
  3. Builds lessons and explanations
  4. Generates quizzes
  5. Evaluates your answers
  6. Stores what happened in Fastino
  7. Adapts the next session based on that memory

EduCo teaches, tests, reflects, and - thanks to Fastino - evolves.


🌱 How Fastino Makes EduCo Self-Evolving

Fastino Gives EduCo a Real Memory

After each quiz, EduCo saves meaningful details in Fastino:

  • What you understood
  • Where you struggled
  • What felt easy
  • What caused repeated mistakes
  • Which concepts need reinforcement

Fastino becomes the learner’s growing history - the story the tutor always remembers.

Fastino Helps EduCo Change Its Teaching Style

Before creating the next lesson, EduCo reads Fastino to understand:

  • how fast to go,
  • what level to teach at,
  • which topics to revisit,
  • and where to challenge the learner.

EduCo doesn’t guess. It adapts because Fastino tells it exactly what the learner needs next.

Fastino Separates “Bad Day” Mistakes From Real Gaps

With Fastino tracking patterns, EduCo can tell:

  • temporary slips,
  • long-term weaknesses,
  • concepts that need deeper explanation,
  • or areas ready for advanced content.

This long-view understanding is what makes EduCo feel alive and self-improving.

Fastino Makes EduCo Grow With the Learner

Every quiz fuels growth.
Every session refines the tutor.
Every mistake becomes guidance.
Every success becomes confidence.

EduCo doesn’t just teach - it keeps evolving, and Fastino is the engine behind that evolution.


How We Built It

  • Airia agents identify topics, generate lessons, and build quizzes
  • LinkUp retrieves clean and trustworthy educational information
  • The Evaluation agent grades answers and extracts insights
  • Fastino stores all learning signals
  • The next cycle uses Fastino’s memory to adapt the experience

A full loop of learn → test → understand → remember → evolve.


Challenges We Overcame

  • Structuring memory so it reflects real learning progress
  • Ensuring every agent reads Fastino at the right moment
  • Maintaining clean updates to memory as data grows
  • Coordinating multiple agents without losing context

Accomplishments We’re Proud Of

EduCo never resets.
It remembers.
It adapts.
It grows.

We built a tutor that becomes better every single time the learner interacts with it — something only possible because Fastino gives us lasting, meaningful memory.


What We Learned

The most powerful learning systems don’t generate more content - they understand the learner’s journey.
Fastino taught us how to hold onto that journey and use it to shape every session that follows.


What’s Next

  • Personalized dashboards powered directly by Fastino
  • Difficulty-adaptive learning paths
  • Growth-tracking timelines
  • Multi-week study plans driven by long-term patterns

EduCo will continue to evolve because Fastino continues to remember.

Why Fastino

Fastino isn’t an extra feature - it is the foundation of EduCo.
It gives our tutor memory, personality, and the ability to evolve with the learner.

Without Fastino → EduCo would be static.
With Fastino → EduCo becomes a self-improving and evolving tutor that learns the learner. We built our entire learning experience around it.

✨ How Airia Brings the System Together

Fastino gives EduCo memory, but Airia gives it coordination.
Every agent — topic analysis, content generation, quiz builder, evaluator — works in sequence because Airia orchestrates their roles, timing, and information exchange.

Instead of running isolated steps, EduCo functions as one connected process:
learn → quiz → understand → store → adapt.

Airia keeps this loop smooth and reliable.
It ensures that Fastino’s memory flows into the right agent at the right moment, making the entire experience feel purposeful and cohesive rather than stitched together.

Airia turns EduCo from a collection of tools into a well-aligned learning workflow.


🔍 How LinkUp Strengthens Learning Quality

Personalization needs strong foundations — and LinkUp ensures the content EduCo teaches from is trustworthy and relevant.

Before any lesson is generated, EduCo uses LinkUp to search for clear, factual, high-quality educational material.
This ensures:

  • lessons are based on accurate explanations,
  • quizzes reflect real concepts,
  • and the content adapts without drifting into hallucinations.

LinkUp keeps the tutor grounded in reality.
It gives EduCo the confidence to teach with clarity, and gives Fastino reliable information to store and build upon.

Together, LinkUp and Fastino create a tutor that is both correct and contextually aware — a rare combination in AI learning systems.

Built With

Share this project:

Updates