Inspiration

In today’s new normal, it’s really impossible to go outside and explore opportunities to visit tutors and learn. There are millions of tutors who are unable to generate more revenue and are unable to utilize their full potential. On the other hand, students also are facing challenges due to not being able to learn from the tutor which would be the best fit for them. Building AI drive platforms (web/mobile) could be a great approach to connect students with relevant sets of tutors.

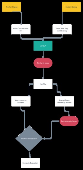
What it does

Our project mainly aims to streamline the process of the interaction of the tutors with their students and make it easy for them to assess the performance of their pupils with the help of the state-of-the-art AI model that can not only generate the test given the content of the subject but it can also help to match and pair the student with the appropriate teacher in order to have the best customized and personalized experience of the teaching-learning process.

Challenges I ran into

THE INTEGRATION OF VARIOUS MODULES OF THE PROJECT

The abundance of various loosely coupled modules created a lot of integration issues that required quite a lot of time and effort to bring them all into 1 platform.

ACHIEVE GREATER ACCURACY FOR THE ML MODEL WHILE KEEPING THE COMPUTATIONAL DELAY LOW

A lot of effort was required to ensure the correctness in the result produced by the model and reduce any latency.

Accomplishments that I'm proud of

We have implemented all our intended features in time and with the solutions to the problem so that we can focus on the bug fixing.

We got to know about various patterns of implementation of the particular tech stack chosen for the purpose

What's next for Educator.ai

Right now, our AI model focuses only on the descriptions given by the teacher and student, but we can include reviews given by previous students who have the studied from the teacher to assign a better score to the match.

  • Better train our model to produce better quality matches and hence further reduce the time spent browsing by the students. Incorporate video lectures to create a complete education solution which can focus matching based on speech recognition.
  • Better quality question generation and facilitate the process by including subjective as well as objective questions

Built With

Share this project:

Updates