Inspiration
The inspiration for a simple LDR-based voting machine came from the need to provide a cost-effective and efficient solution for local administration and residents. With the increasing cost of traditional voting machines, LDR technology provides an alternative that is both cost-effective and easy to use. Additionally, the use of LDRs can also be an eco-friendly solution, as it reduces the need for paper ballots. As voter turnout is important for a healthy democracy, making the voting process more accessible and user-friendly can increase voter participation. Furthermore, the ability to produce real-time results can help local administration conducting elections at a small scale to quickly and accurately determine the outcome of the election, which can also enhance the transparency of the voting process.
What it does
A simple LDR (light dependent resistor) based voting machine project can be a cost-effective and easy to use solution for local administration and residents. These types of voting machines use LDRs to detect the presence of a voter, which triggers the voting process, without physical contact. This way, even in pandemic, voting machines can operate without physically touching the machine.
How we built it
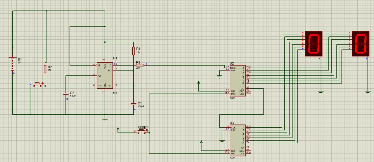
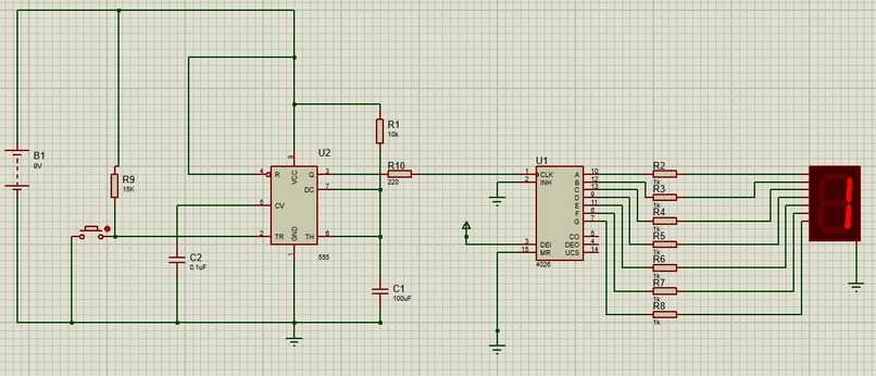
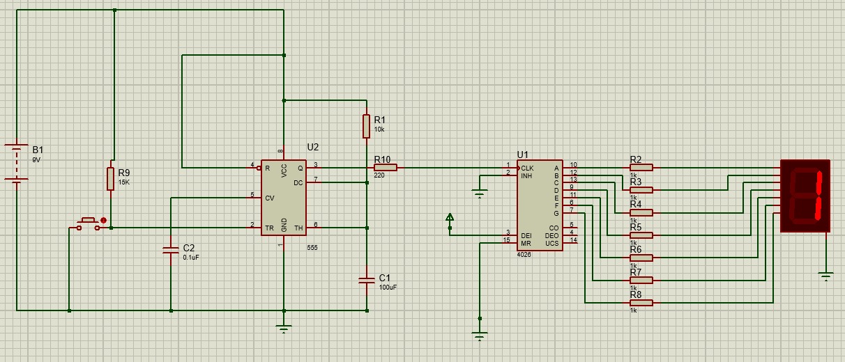
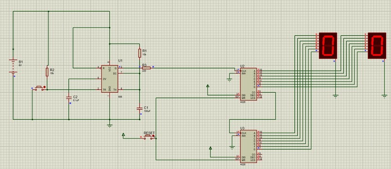
We made use of our electrical engineering background and made a low-cost hardware hack that can help people vote without the need to touch the voting machine. We tested a lot of hardware and sensors and tested the circuit multiple times in the laboratory to make this work. We also simulated the hack in a digital design software - Proteus, to optimise it.
Challenges we ran into
With a variety of sensors and electrical components to use, we had to spend a lot of time finding the components which would be cost-effective and accommodate our needs of specific voltage and current ratings
Accomplishments that we're proud of
We made and designed the hardware project in 2 days, and also learned a lot while doing so
What we learned
We learned a lot about electrical components and digital circuit systems
What's next for EcoVote
We plan to further develop the circuital components and make a small portable voting machine kit
Built With
- 555-timer
- battery
- breadboard
- buzzer
- capacitor
- ic
- ldr
- ltspice
- potentiometer
- resistors

Log in or sign up for Devpost to join the conversation.