EcoVoice: Your Personal Sustainability Coach
Inspiration
In a world increasingly threatened by climate change, we realized that individual actions matter most. Many people want to be environmentally conscious but lack personalized guidance and motivation. EcoVoice was born from the vision of transforming sustainability from an overwhelming concept to an engaging, accessible journey. By leveraging cutting-edge Azure AI technologies, we created a platform that turns eco-friendly living into an interactive, gamified experience that speaks directly to each user's unique lifestyle and choices.
What it does
EcoVoice is a multi-modal web application that acts as a personal sustainability coach, helping users understand and improve their environmental impact through:
- Text Analysis: Users log daily activities, which are analyzed for sustainability potential
- Image Recognition: Scan groceries, waste, and daily items to get eco-friendly recommendations
- Voice Insights: Spoken reflections provide deeper context to sustainability efforts
- Gamification: Earn "Eco Points" for sustainable choices, creating positive reinforcement
- Personalized Recommendations: Azure OpenAI-driven, tailored advice for reducing carbon footprint
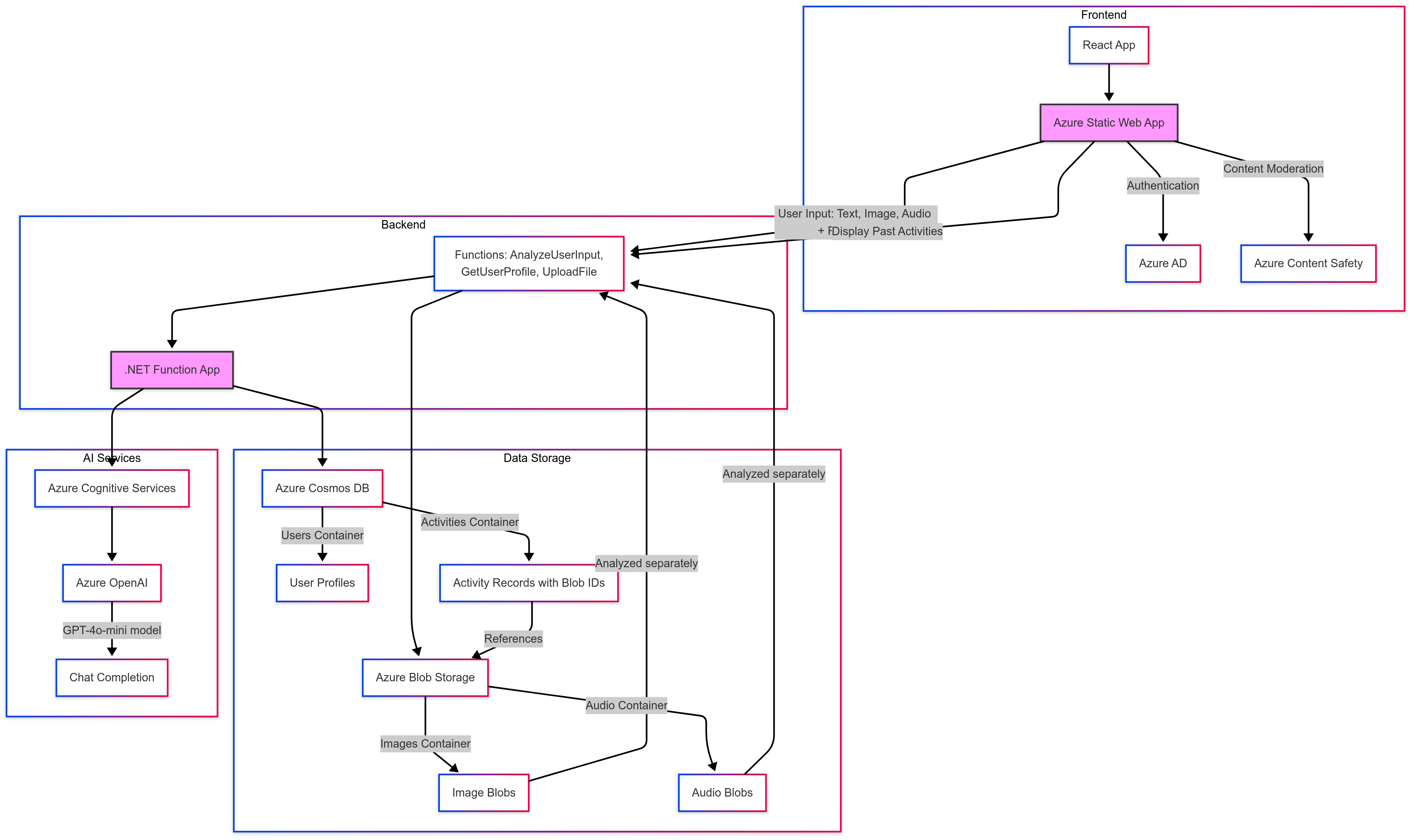
The app transforms abstract environmental concepts into concrete, actionable steps unique to each user's lifestyle. How we built it We constructed EcoVoice using a modern, scalable architecture powered by Azure services:
Highlevel

Key Components
Frontend
- React App hosted on Azure Static Web App
- Integrates with Azure AD for user authentication
- Uses Azure Content Safety for content moderation
Backend
- **.C# Azure Functions for serverless compute
- .NET Function App with three main API endpoints:
AnalyzeUserInput: Processes text, image, and voice inputsGetUserProfile: Retrieves user profile informationUploadFile: Handles file uploads to blob storage
- Independently scalable from the frontend
Data Flow
Text Analysis Flow:
- User enters text in the React app
- Frontend sends text directly to
AnalyzeUserInputAPI - Backend processes text through Azure Cognitive Services and OpenAI
- Results are stored in Cosmos DB and returned to the user
Image Analysis Flow:
- User uploads an image in the React app
- Frontend sends image to
UploadFileAPI - Backend stores image in Azure Blob Storage (Images container)
- Frontend requests analysis via
AnalyzeUserInputwith the blob reference - Backend processes image through Azure Cognitive Services and OpenAI
- Results and blob reference are stored in Cosmos DB and returned to the user
Voice Analysis Flow:
- User records audio in the React app
- Frontend sends recording to
UploadFileAPI - Backend stores audio in Azure Blob Storage (Audio container)
- Frontend requests analysis via
AnalyzeUserInputwith the blob reference - Backend processes audio through Azure Cognitive Services and OpenAI
- Results and blob reference are stored in Cosmos DB and returned to the user
Data Storage
- Azure Cosmos DB stores:
- User profiles in the "users" container
- Activity records in the "activities" container (including blob references)
- Azure Blob Storage stores:
- Images in the "images" container
- Audio recordings in the "audio" container
Security
- All API calls are secured with Function Keys
- User authentication is handled by Azure AD
- Content moderation is performed by Azure Content Safety
Azure Cognitive Services for multi-modal analysis:
- Computer Vision for image recognition
- Text Analytics for activity insights
- Speech-to-Text for voice input processing
Azure OpenAI service for chat completion
gpt40mini
Azure Content Safety Integration (One of Microsoft's Responsible AI tools):
EcoVoice leverages Azure AI Content Safety service to create a safe, respectful environment for all users. This critical integration:
- Screens user-submitted text for harmful content
- Ensures community guidelines are automatically enforced
- Protects users from exposure to inappropriate material
- Maintains the integrity of our sustainability platform
Data Management:
- Azure Blob Storage for video and image blobs Secure, scalable cloud storage solution
- Azure Cosmos DB for user data and analysis results along with blob content identifier.
Authentication:
Azure Active Directory B2C for user management and security Azure function key
This application uses Microsoft Azure AD for secure user authentication. When logging in:
- Users will be prompted to sign in with their Microsoft account
- The app only requests basic profile information
- "Unverified" label may appear until our publisher verification is complete
- We do not access emails, contacts, or other sensitive Microsoft account data
Users concerned about permissions can revoke access anytime through their Microsoft account settings (account.microsoft.com → Privacy → Apps and services).
Technical Backbone
Azure AI services – text, speech and image analysis
Azure Open AI services – chat completion to get personalized inputs
Azure content safety service
Azure static web apps to host React UX
Azure function app to host backend
Azure Cosmos DB- to store user and activities
Azure AD integration – to manage user identities
Azure storage – to store image and voice blob
CICD automation
GitHub workflow
Challenges we ran into
Building EcoVoice wasn't without its hurdles:
- Data Integration: Synchronizing insights from text, images, and voice inputs required complex AI modeling
- Personalization at Scale: Creating meaningful, individualized recommendations across diverse user profiles
- Performance Optimization: Ensuring fast, responsive analysis within Azure free-tier constraints
- AI Accuracy: Training models to provide genuinely helpful, context-aware sustainability advice
- User Engagement: Designing a gamification system that motivates without feeling patronizing
- Audio capturing: We had issues with Audio component in the frontend. Copilot was very helpful in providing potential suggestions to fix those errors.
Accomplishments that we're proud of
Despite the challenges, we achieved remarkable milestones:
- Successfully integrated multiple Azure AI services into a cohesive platform
- Created a truly multi-modal sustainability coaching experience
- Developed an intuitive, gamified interface that makes eco-friendly living fun
- Demonstrated scalable serverless architecture using Azure Functions
- Proved that technology can drive personal environmental consciousness
What we learned
Our EcoVoice journey was a profound learning experience:
- Deep insights into Azure's cognitive services and AI capabilities
- Advanced techniques in multi-modal data processing
- Serverless architecture design and optimization
- User experience design for complex AI-driven applications
- The power of gamification in driving behavioral change
Leveraging Azure Free Credit for Full-Scale Development
"I strategically selected Azure services that are available in either free or low-cost tiers. This thoughtful resource planning allowed me to develop, test, and deploy my application entirely within my Azure free tier credit allocation, making the project both technically robust and cost-efficient during the development phase." This emphasizes the deliberate selection process and highlights how it enabled complete project delivery within free tier limitations.
What's next for EcoVoice
The journey doesn't stop here! Future roadmap includes:
Advanced machine learning models for even more personalized recommendations Community features to create collaborative sustainability challenges Integration with smart home and IoT devices Expanded language and regional sustainability insights Carbon footprint tracking and detailed environmental impact reporting
EcoVoice isn't just an app—it's a movement towards more conscious, sustainable living, powered by the incredible potential of Azure AI.
Log in or sign up for Devpost to join the conversation.