Inspiration

The United States has one of the highest carbon emissions per capita, with a large portion coming from daily travel and commuting. Many people are unaware of the environmental impact of their transportation choices.

EcoTrack helps individuals understand and reduce their carbon footprint by analyzing travel routes, comparing emissions, and recommending sustainable alternatives through AI-powered reasoning.

What it does

EcoTrack is currently a proof-of-concept (POC) that explores how AI can drive sustainable travel behavior. The long-term goal is to build a personalized sustainability platform that:

  • Tracks user-specific emissions based on travel history
  • Raises awareness through analytics and insights
  • Helps users reduce emissions with AI-driven recommendations and greener alternatives

The POC demonstrates the technical feasibility of combining AI-powered route analysis, real-time emissions estimation, and live transit data integration into one seamless user experience.


How we built it

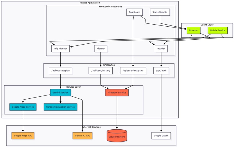
EcoTrack was developed using Next.js (TypeScript) with a React 18 frontend, integrating Google Maps APIs and Google Gemini AI for sustainability analysis. Core Components

  • Google AI Studio
  • Frontend: Next.js App Router + Tailwind CSS (custom Neobrutalism design system)
  • AI Analysis: Gemini API for sustainability evaluations
    • Routing and Transit : Google Maps Routes, Geocoding, and Places APIs, for live bus and train data
  • Database: Cloud Firestore
  • Authentication: Google OAuth via NextAuth.js
  • Deployment: Google Cloud Run with full CI/CD automation
  • Testing: Jest with React Testing Library All API keys and secrets are securely stored in Google Secret Manager.

Challenges We Ran Into

  • Integrating multiple transit APIs and ensuring consistent data formats across Google Maps, OTP, and Grasshopper.
  • Handling missing or incomplete real-time transit data for certain cities.
  • Balancing cost efficiency and functionality while selecting third-party APIs.
  • Configuring secure key management and deployment workflows using Google Secret Manager.
  • Calibrating AI responses from Gemini to maintain consistency in sustainability insights.

Accomplishments That We're Proud Of

  • Successfully built an end-to-end prototype integrating AI reasoning, mapping, and transit data.
  • Researched and tested multiple API providers to achieve reliable real-time travel data coverage.
  • Designed an intuitive sustainability dashboard for carbon comparison across travel modes.
  • Implemented a scalable, serverless deployment pipeline using Google Cloud Run.
  • Translated technical insights into actionable awareness for sustainable travel decisions.

What we learned

  • Integrating AI reasoning (Gemini) with deterministic mapping APIs
  • Researching and implementing multiple transit APIs for coverage and real-time data
  • Deploying securely with Google Cloud Run and Secret Manager
  • Designing data-driven visual dashboards for awareness and action

What's next for EcoTrack

EcoTrack aims to evolve into a personalized sustainability platform offering:

  1. User-specific emission analytics
  2. AI-driven eco-goals and progress tracking
  3. Gamified incentives for greener choices
  4. Community carbon impact visualization

EcoTrack demonstrates how data and design can inspire sustainable travel choices through awareness and intelligent insights.

Built With

Share this project:

Updates