Inspiration
The inspiration behind Eco Pulse comes from the need to build smarter cities by leveraging technology to solve real-world urban problems like waste management and recycling, contributing to a greener future.
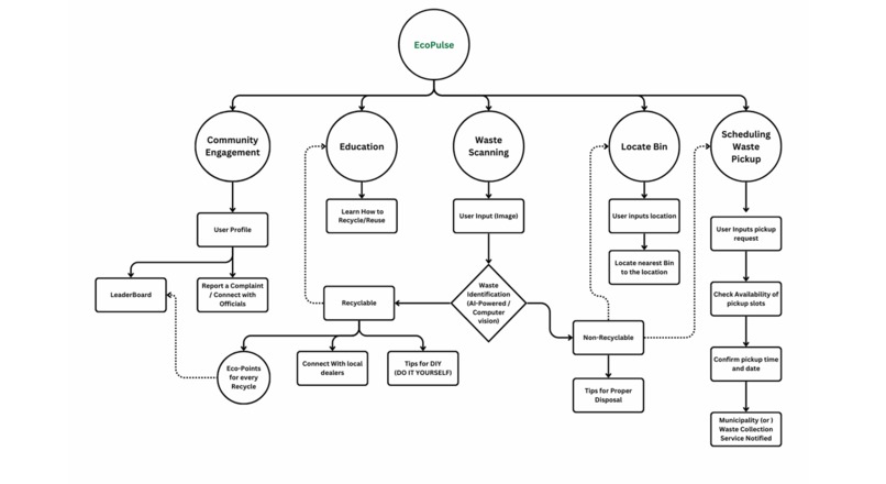
What it does
Eco Pulse uses AI-powered waste scanning to distinguish between waste and recyclables, tracks recycling efforts, locates nearby waste bins for proper disposal, and connects users with local recyclers. It also features a waste impact dashboard and a neighborhood leaderboard to foster community engagement.
How we built it
We built Eco Pulse using Python for the back-end to handle AI-based waste detection and bin locating services, along with HTML/CSS/JS for the front-end. The Python back-end enables seamless integration of machine learning algorithms for waste recognition and real-time bin location services.
Challenges we ran into
One of the main challenges was ensuring the accuracy of the AI for waste detection and integrating real-time bin location data. It was also a challenge to balance advanced features with a user-friendly design.
Accomplishments that we're proud of
We successfully integrated AI to make waste management smarter and easier. The real-time bin location feature is another highlight, helping users conveniently find the nearest bins for proper waste disposal. We're also proud of the community leaderboard, which encourages recycling efforts.
What we learned
We learned how to integrate AI and real-time data tracking effectively in a smart city solution. The project also taught us how to design a scalable system that combines complex technologies with an intuitive user interface.
What's next for Eco Pulse
Next, we plan to enhance the AI capabilities for even more precise waste categorization, expand the bin locating feature to cover larger areas, and partner with local recyclers for better waste management. We also aim to include more community-driven features, like donation systems and smart waste tracking.
Log in or sign up for Devpost to join the conversation.