Orbital Guardian: Protecting Satellites from Space Debris
Inspiration
With thousands of satellites orbiting Earth and millions of pieces of space debris, collisions are a growing threat to communication, navigation, and observation systems. As an electronics enthusiast, I wanted to create a virtual system that could help predict and prevent these collisions, using simulations and smart algorithms instead of costly hardware. The inspiration came from the urgent need for safer space operations and the opportunity to combine electronics knowledge with software simulation.
What it does
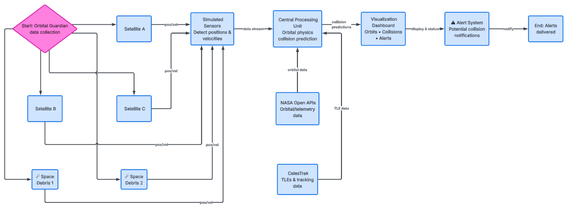
Orbital Guardian is a simulation-based system that:
- Tracks satellites and space debris in real-time or simulated orbits.
- Predicts potential collisions using basic orbital physics algorithms.
- Generates alerts and suggests adjustments to satellite paths to avoid collisions.
- Provides a dashboard visualization for monitoring multiple objects in orbit.
How we built it
- Simulation & Control: Python with
numpyfor calculations andmatplotlib/Plotlyfor visualizations. - Virtual Electronics Integration: Simulated satellite sensors and control modules using Tinkercad/Arduino virtual boards.
- Dashboard: Streamlit web app to visualize satellite positions, debris, and collision alerts.
- Data Sources: NASA Open APIs and CelesTrak for real satellite and debris data.
We combined these tools to create a fully functional virtual prototype demonstrating both the monitoring and predictive capabilities of the system.
Challenges we ran into
- Handling large amounts of orbital data in simulations.
- Integrating real-time algorithms with visualization dashboards.
- Ensuring the simulation reflected realistic satellite movement without actual hardware.
Accomplishments that we're proud of
- Developed a complete virtual prototype demonstrating satellite safety.
- Successfully integrated electronics concepts with software simulation.
- Created a clear, interactive dashboard for monitoring and alerts, making complex space data accessible.
What we learned
- Electronics and control knowledge can be applied to virtual simulations of space systems.
- Virtual prototypes are powerful for innovation without physical components.
- Clear communication and visualization are key to making complex systems understandable.
What's next for Orbital Guardian
- Add AI-driven prediction models to improve collision detection.
- Expand to simulate multi-satellite coordination and debris mitigation strategies.
- Explore collaborations with other students or institutions to refine the virtual prototype and potentially use it for educational purposes.
Built With
- github
- javascript
- json/sqlite
- matplotlib
- nasa-open-apis
- plotly
- python
- streamlit
- streamlit-cloud
- tinkercad-(simulacion-de-sensores)
Log in or sign up for Devpost to join the conversation.