Inspiration The project was inspired by real situations where communication collapses during natural disasters, power outages, and emergencies, particularly in rural and isolated areas. In these moments, the lack of internet or cellular networks leaves communities and emergency responders without a reliable way to exchange critical information. The goal was to design a solution that keeps communication alive when traditional systems fail.
What it does
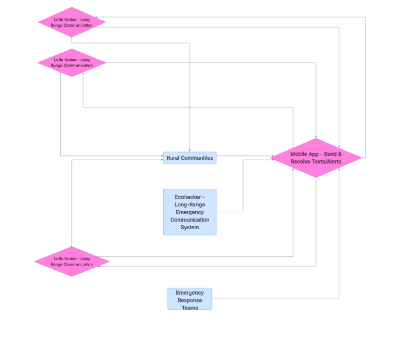
Ecohacker is a long-range text communication system based on LoRaWAN that enables users to send text messages and emergency alerts without internet or mobile networks. Using a mobile application connected to LoRa nodes, the system provides a low-cost, low-power, and reliable communication channel for rural communities, emergency teams, and municipalities.
How we built it
The project was designed as an advanced conceptual solution combining a mobile application with LoRaWAN communication nodes. The focus was placed on simplicity and resilience, prioritizing text-based communication and alert broadcasting over complex features. The system architecture emphasizes long-range transmission, minimal energy consumption, and scalability at a regional level.
Challenges we ran into
One of the main challenges was ensuring the system remained technically feasible while maximizing social impact. Balancing performance, cost, and simplicity required limiting features to what is essential during emergencies. Another challenge was designing a solution that could operate reliably without any internet dependency.
Accomplishments that we're proud of
We are proud of developing a clear, impactful, and scalable concept focused on real-world needs. The project successfully demonstrates how LoRaWAN technology can be applied to improve emergency communication, reduce digital isolation, and support coordination in critical situations.
What we learned
This project reinforced the importance of resilient and accessible technology. We learned that impactful solutions do not need to be complex, but rather well-focused on real problems, prioritizing reliability, efficiency, and usability in challenging environments.
What's next for Ecohacker
Next steps include developing a functional prototype, testing the system in real rural and emergency scenarios, and exploring partnerships with municipalities and emergency response organizations to validate and scale the solution regionally.
Log in or sign up for Devpost to join the conversation.