HackCambridge 2017 Project
by Dao Zhou, Minxuan Xie, Renqiao Zhang, Qiuying Lai
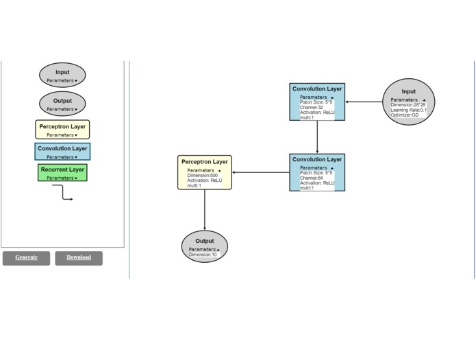
EasyTensor: GUI for Simple Models in Tensorflow
Helping beginners and students to understand the structure of Tensorflow better by providing a GUI where standard neural net models written in Tensorflow (Python) can be generated.
This uses MNIST Data as an example. debug*.py shows how the models can be trained and used.
Dependencies:
tensorflow, jinja2, flask, opencv
Examples:
- To draw a model use the following on terminal:
cd serverpython easy_tensor_server.pyto launch drawer on localhost - Click
generateon the webpage to generate model file out local directory, this will output a file in 'models' directory in the format[model_type]_output.py - Follow template on
debug0for a MultiLayerPerceptron Model,debug1to run a CNN Model - Launch Tensorboard using
tensorboard --logdir='[your dir]'to visualize in TF graph to check correctness - use
models/predict.pyto predict new digit images
Further Instructions:
- You must use a perceptron model after layers of CNN for flattening before output layer
Built With
- html
- javascript
- python
- tensorflow


Log in or sign up for Devpost to join the conversation.