Inspiration
when my friend told his situation of struggling to find out the medical stores that actually have the medicines he required to cure his mothers headache, as many stores are out of stock.
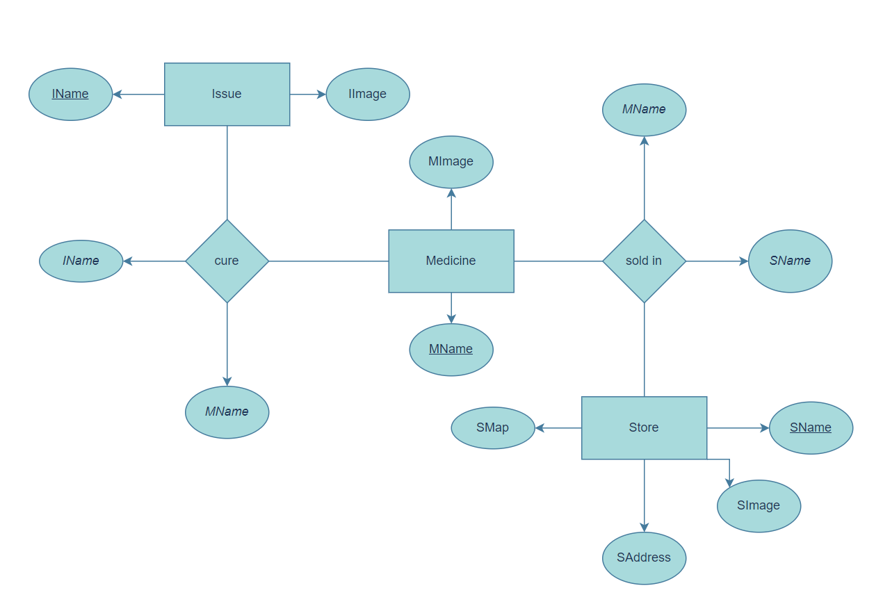
What it does
It connects the medical stores and gives you the status of all the medicines in those stores and also prefers you the best near store to reach out.
How we built it
We used the HTML,CSS,Bootstrap for frontend and Php, mySql for backend.
Challenges we ran into
Database data retrieval problems with sanity, technology incompatibility as we have tried with different web technologies like php and reactjs.
Accomplishments that we're proud of
It successfully suggests you the relevant medicines for the specific disease and also shows the nearest active stores that has the medicine you required.
What we learned
We learned how to create the successful applications in shorter duration as our first attempt gave the sanity database problem, and then we shifted the idea and created the application within no time.
What's next for EasyMed
We will integrate the google maps to make it a fully user and store tracking functionality application.
Log in or sign up for Devpost to join the conversation.