Inspiration
What it does
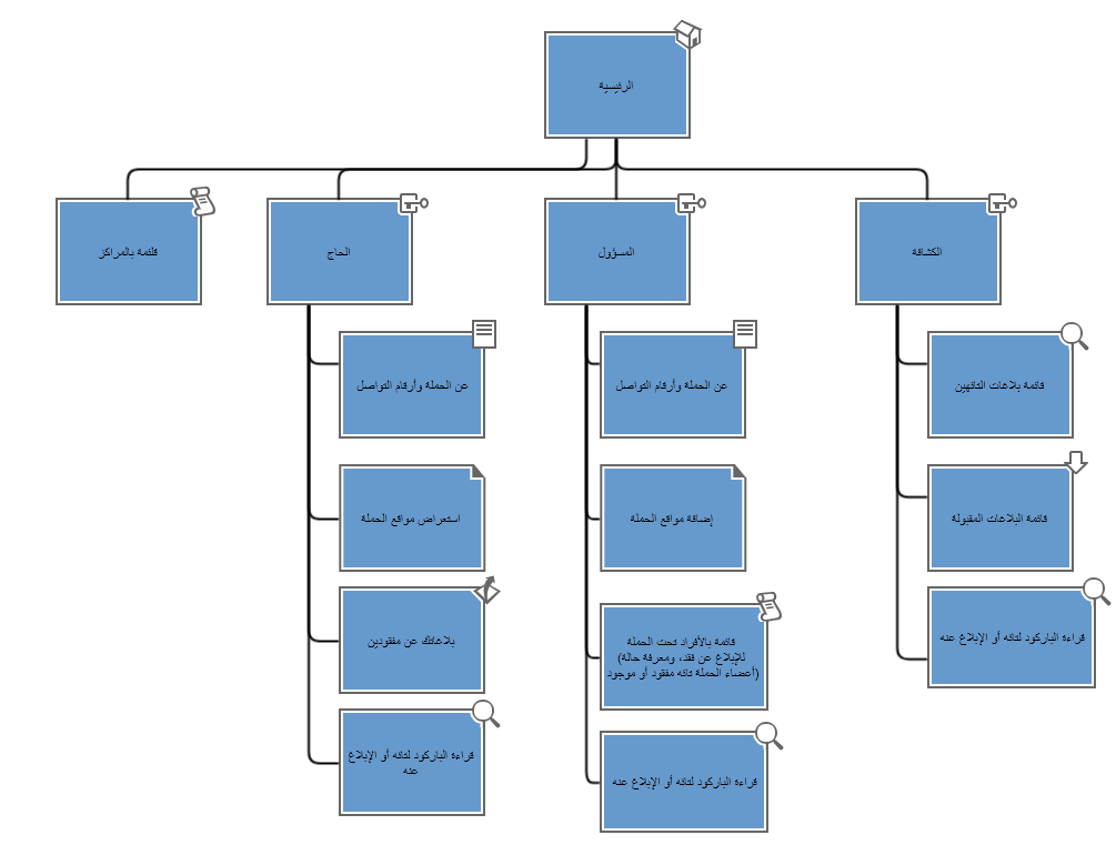
A platform that centralized government systems to find pilgrims easily
How I built it
We built a web app on ASP.net.
Challenges I ran into
- Learn a new programming language
- finding a good designer in a short time
Accomplishments that I'm proud of
Help pilgrims in their holy journey by providing locations and communication features to reduce numbers of lost.
What I learned
- Using API.
- Communication skills.
- How to define business value, and pick your most important features. ## What's next for E-58-Mawjod
- making a statistical study on numbers of announcements received, depends on locations to enhance hajj journey and improve the most needed area.
- detect the nearest scouts to user's location, and nearest centers.
Log in or sign up for Devpost to join the conversation.