Inspiration
a. What is the problem your solution addresses? (150 word limit) One of the most prevalent issues in public health today is the overpopulation of animals- particularly dogs, in shelters and rescues. Not only is it difficult and time-consuming for prospective adopters to match with the pet they want, but oftentimes these dogs are returned after a short time because the owners were not prepared for the challenges of adopting a shelter dog. Dogs have different requirements and care depending on breed, age, size, sex, and personality. Shelter dogs in particular need special attention as some of these dogs were abandoned or abused, leaving them vulnerable to behavioral problems. This is not to say that they are a bad option for prospective owners, but that the fundamental cause of this problem in the system is the lack of education and information available to owners to make an informed choice. Every dog deserves a forever home.
What it does
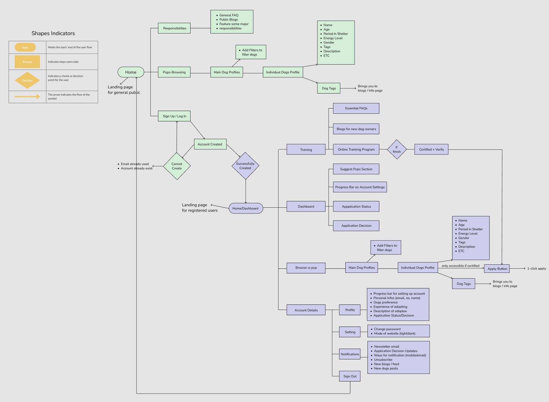
b. Why did you pick this solution, and how does it address the problem? (150 word limit) Website and mobile apps have become the most popular platforms for all type of communication and interaction, including adoption. Most pet adoption sites like Petfinder or Yappytails offer a catalogue of dogs for users to browse, but these sites do not provide any information or matching services to ensure that owners find the right dog for them. Our website, Dusty Paws, will contain information specifically pertaining to care for each dog on our list, along with an extensive tagging system that helps users narrow down their choices. For example, tags like "large" and "small" for the dog's size will come with articles explaining which environment- like apartments, houses with yards, is best suited. Our platform also has an educational training course that prospective owners must complete prior to adoption. We aim to make more adoptions successful by equipping first-time dog owners with the necessary tools they need.
How we built it
Using Figma, and market research into the current market and existing solutions.
Accomplishments that we're proud of
As beginner level designers (2 of us are STEM majors, and 1 freshman), we are proud that we are able to make an adequate amount of mid-hi-fi prototypes.
What we learned
The plugins and features on Figma, creating the branding name, color palette and typography. And mostly teamwork, and communications skill within this designathon.
What's next for DustyPaws
Aimed to create another flow for the organizations to access the website and post about dogs in shelters. Right now, we only have flow for general user, and register users but not for organizers.
Built With
- figma


Log in or sign up for Devpost to join the conversation.