Our Goal
“Build innovative connected devices to improve our lives”. That was the challenge that was issued by Intel. We decided to improve more than just lives with Dust – we decided to save lives, save money, and reduce stress.
Where We Came From
At first glance, 43,000 does not seem like that large a number. However, when you realize that this 43,000 represents the number of injuries from tipping furniture (per the Consumer Product Safety Commission), the number quickly becomes not only relevant but appalling. Add in the facts that well over half of these incidents are with children and that about one percent of these events are fatal, one could understand that a change needs to be made. Dust is the change that is coming – the change the bring that one closer to a zero.
What is Dust?
Our project is developing the first step in making a child-safe house simple and affordable. New parents often have so much on their plates that outfitting a house to be safe for an infant is pushed off in favor of other more urgent needs. However, this is an unacceptable oversight that Dust plans to eliminate completely. With our project, parents can easily monitor the motion of different items within their house by simply adhering our product to whatever that parent wants to oversee. The best part about it is that the device is cheap, the application is easy, and the user experience is as simple as can be!
What Can Dust Do?
Traditionally, some furniture companies have attempted to prevent falling. For example, cabinets have been outfitted with secondary latches that the user must push inwards to disengage. However, these latches can be difficult to install and are ineffective against dedicated children. This idea became more alarming to the development team’s attention when Underwriters Laboratories stated that out of a sample of nineteen pieces of furniture, only ten were safe from tipping. Dust helps the other nine.
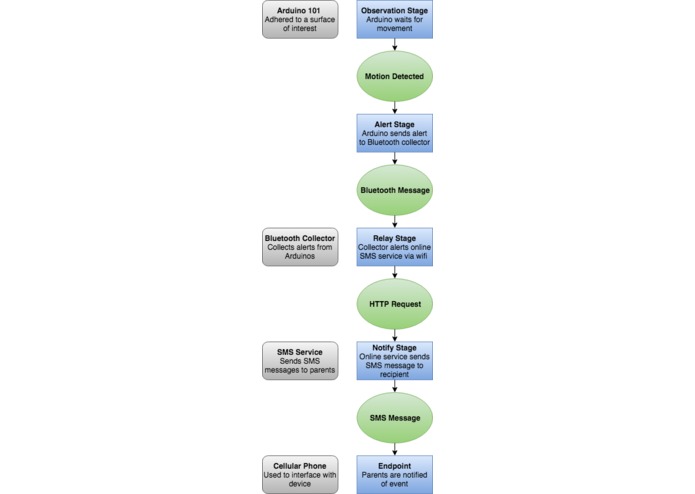
Our device simply sticks to the inside of the cabinet door and activates upon sensing motion. It sends an alert to the parents via cell phone and allows them to get to the cabinet before anything bad can happen to their children or house. A simple idea on the surface, but a concept that can help tens of thousands of lives.
How is Dust Safer?
Speed – Dust is the safest option because a there will no time between a fall and the notification on a smartphone. While our product cannot prevent children from getting into perilous situations, it will help new parents easily prepare their house to be safe and reactive. Parents who may not have had the time or patience to install the many items necessary to ensure the safety of their child will find our product easy to install and maintain, with installation taking only a few minutes per device. Even testing Dust is simple! The short, 16-step instruction guide is on our github page, all you need is the hardware.
Why Arduino 101?
When we looked at the many possible platforms for the development of Dust, Arduino was one of the possibilities. After learning that the Arduino 101 has onboard Bluetooth, the team’s suspicion was confirmed – Arduino is the best possible piece of hardware for this job. In addition to these features, the microcontroller is also extremely lightweight and inexpensive to produce in bulk. These were some of the reasons we decided Arduino 101 was the best for this project.
After working, we quickly realized that there was even more to the device! The ability to connect the board to a smartphone with the built-in Bluetooth Low Energy is beyond easy with the help of the large online Arduino support. Dust was made with Arduino, for Arduino, and the project couldn’t have been done as easily without the team’s new favorite piece of hardware: Arduino 101.
Why the Team Chose Dust, and Our Future
Michael and I (Jack) had a few ideas for this event. We looked at all of them and ruled out Dust early because we thought the idea would be too difficult to develop with one team member in Texas, and the other in Illinois. We began our original hackathon proposal for a different project. However, one day an epiphany changed our entire plan.
For a previous hackathon, we created Watch in Motion. That project was also built to help prevent injury. The realization was that Dust and Watch In Motion would work very well together in creating a safer living environment. With this idea, we felt like our best choice (by a significant margin) was to develop Dust. This was the reason that we decided to go with Dust!
Overall, we are ecstatic in our decision! Not only did we make an amazingly useful project, but now we also have a multiple product line that we can work on developing on a large scale. This is where the future of dust is! We plan to go on and start Dust Security, a smart-home security company. Our first two products will be Dust and Watch in Motion. We plan on continuing with the company through school, and hope to have a market-ready version of both products within a year and a half of our college graduation in May of 2019!
Conclusion
The two of us at Dust want to say thank you to Intel for hosting the event. We learned a lot about both Arduino and product development on this journey. Thank you for giving us more motivation to start our product line, and sending us in the proper direction start making our dreams of saving lives a reality. Thank you all, and welcome to Dust Security.
Built With
- accelerometer
- arduino-101
- bluetooth
- c++
- python

Log in or sign up for Devpost to join the conversation.