Executive Summary (tl;dr)
Das am häufigsten kommunizierte Datum einer Epidemie ist die Fallzahl. Als solche ist Sie zur Definition von Maßnahmen oder zum Nachvollziehen von Verbreitungsmustern nicht besonders hilfreich. Weitere Daten von Erkrankten, bspw. Soziodemografika, aber auch generelle Verhaltensmuster und Angaben zu zuletzt besuchten (Groß-)Veranstaltungen helfen, Verbreitungsmuster zu erkennen und geeignete Maßnahmen zu identifizieren. Dazu planen wir, einen Fragebogen für PatientInnen zu entwickeln, der nach einer positiven Diagnose mit Covid-19 freiwillig ausgefüllt werden kann.
Long Form
Motivation
Während die Datenlage hinsichtlich der Fallzahlen abgesehen von einer nicht näher erfassbaren Dunkelziffer pro Region, pro Bundesland sowie bundesweit schon relativ gut ist, werden erweiterte Patienteninformationen kaum erfasst und / oder nicht kommuniziert oder ausgewertet.
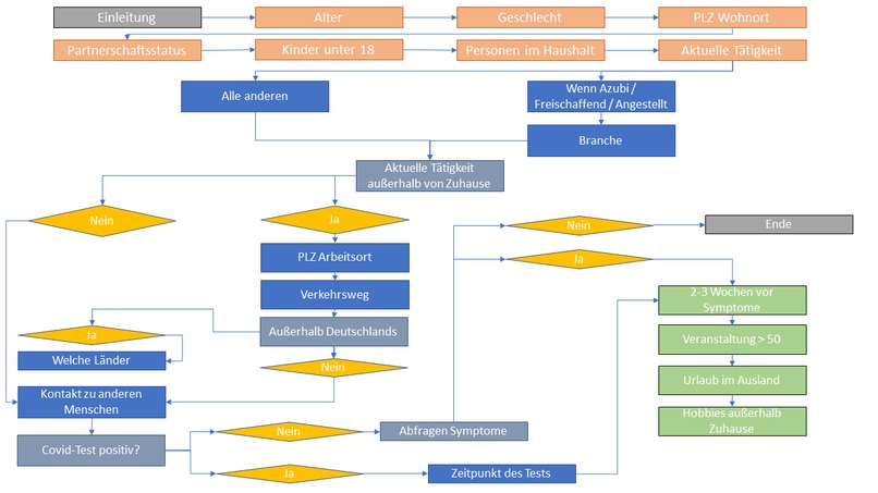
Unter erweiterten Patienteninformationen verstehen wir nicht zwingend bestehende Vorerkrankungen (bzw. eine einfache Angabe, ob es eine einschlägige Vorerkrankung gab) oder das Alter der Patientin, sondern insbesondere Informationen zur Sozialstruktur der Erkrankten, sowie ihre gewöhnliche Verhaltensweisen. Unter Verhaltensweisen zählen wir beispielsweise die Wahl des Verkehrsmittels, aber auch Aussagen darüber, auf welchen (größeren) Veranstaltungen die Patientin zuletzt gewesen ist.
Warum wären Daten hierzu hilfreich? Ganz einfach - mit genaue(re)n Angaben zu den Patienten, wer sie sind, was sie machen, oder wo sie wohnen, können bestehende Maßnahmen reflektiert und identifiziert werden, sowie gegebenenfalls sogar zielgruppenadäquate Maßnahmen getroffen werden. Darüber hinaus lassen sich mit solchen Daten im Rahmen einer einfachen Netzwerkanalyse gut nachvollziehen und stellen somit für Entscheidungsträger eine gute Unterstützung dar.
Ein zusätzlicher Vorteil unseres Ansatzes (s. u.) ist, dass Daten dieser Art nicht nur für die aktuelle Epidemie, sondern auch für möglicherweise folgende größere Krankheitsausbrüche vonnutzen sein können!
Approach
Anders als Fallzahlen, die relativ schnell erhoben sind (nach einem dann aber doch relativ bürokratischen Meldeprozess), werden die für uns interessanten Daten weitgehend nicht erfragt. Hier kommt es nun auf die Bereitschaft von ÄrztInnen und das Engagement der diagnostizierten PatientInnen an. Wir gestalten einen Fragebogen, den jede/r Covid-19-positiv getestete Bürger/in ausfüllen kann. Für die online-affinen unter uns wird dies ganz einfach online möglich sein, und für diejenigen, die noch weitgehend analog unterwegs sind, wird es einen Pen&Paper-Fragebogen geben. Alle Angaben, die die Ausfüllenden im Fragebogen machen sind selbstverständlich freiwillig und nicht personenbezogen - und nach der Epidemie werden die anonymen Daten wieder gelöscht.
Docs
Alles weitere, darunter ein Zeitplan zur Umsetzung und Distribution, sowie ein kurzes Vorstellungsvideo, findet ihr in Kürze auf dieser Seite!
Log in or sign up for Devpost to join the conversation.