Inspiration This project was born from the need for local, real-time disaster awareness. Inspired by communities affected by wildfires, floods, and emergencies, our goal is to empower everyday people—citizens, volunteers, first responders—to share and receive rapid, validated disaster information.
What it Does Reported Disasters Users submit incidents with titles, descriptions, locations, and tags. The feed remains clear and easy to browse.
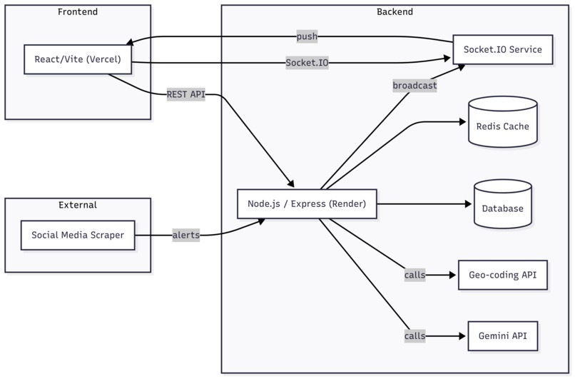
Live Incident Feed Pulls verified, real-time alerts from social platforms like Twitter and Reddit. Urgent events are highlighted to capture your attention.
Submit New Incident A clean, user-friendly form for reporting new disasters—complete with validation and instant confirmation feedback.
How We Built It Frontend: Crafted with Vite + React, styled using CSS variables and Poppins for a modern, readable look.
Backend: Built on Node.js/Express (or Flask) with RESTful APIs and Socket.IO powering real-time alerts.
Data Sources: Harnesses social media scraping and analysis to fuel the live feed.
Hosting: Fully Dockerized for simple deployment on platforms like Heroku or DigitalOcean.
Challenges We Ran Into Real‑time synchronization – Ensuring WebSocket connections stay stable, even during connection drops.
Geo‑tagging – Turning free‑text location entries into accurate latitude/longitude coordinates.
Moderation vs Speed – Finding the right balance between rapid reporting and maintaining content accuracy.
Accomplishments We’re Proud Of Successfully implemented real-time alerts with resilient Socket.IO connections.
Designed a clean, accessible UI with responsive color schemes and live validation features.
Deployed a fully functional MVP that handles real user submissions and live updates.
What We Learned CSS variables make theming fast and flexible.
React hooks like useCallback and useEffect help manage asynchronous data and socket cleanup effectively.
Visual feedback—like toasts and status indicators—dramatically improves user trust and experience.
What’s Next for Disaster Response Platform Add an interactive map to visualize incidents geographically.
Integrate a chat feature for real-time community coordination.
Implement automated alert verification using community voting or public APIs.
Introduce role-based permissions (reporters, moderators, responders).
Launch a native mobile app for on-the-go access and reporting.
Github Repository Link: https://github.com/saurabhbakolia/-disaster-response-platform


Log in or sign up for Devpost to join the conversation.