Diaster

The name Diaster is a rare stage in cell division at which the chromosomes are in two groups at the poles of the spindle before forming daughter nuclei. We chose Diaster to represent coexistence of humans under the rule of nature.

Problem Statement

The impact of natural disasters around the world is substantially growing as seen in numbers of deadly event such as Australian bush fires in 2019, Indonesian flash floods in 2020, and the Covid-19 global pandemic. However, current systems for disaster response, mostly state-run, are often plagued by low efficiency, inequitable distribution of resources, and the lack of centralized platforms for communication and coordination. With the devastating consequences of ineffective and delayed responses to natural disasters, it would be beneficial to have an app that enable people to seek and extend help in disaster struck communities.

Our Solution

How to engage community-initiated efforts to relieve some of the suffering and loss that occur during and after a disaster would be crucial to the our solution. Our team designed Diaster App, a digital platform that notifies users of disasters in close proximity, streamlines mutual aid among community members, and enables targeted resource allocation to affected communities. Users can use our app to receive disaster alerts, seek and offer help. Such a platform will not only improve efficiency in disaster response and relief efforts but also promote equity and community resilience. The quality and quantity of mutual aid activities by individuals and households can be the difference between life and death.

Inspiration

All our team members had families in China who underwent extremely rigid lock-downs during the pandemic, as a result of China’s strict “zero-covid” policy. They were kept in their homes for months. Food and drinking water were scarce at times. Some people died because they couldn’t get routine medical care. Community mutual aid had become the most popular and only source of resources at the time. This was a major inspiration for the Diaster App to come to life.

Aside from our personal experiences, our project was also inspired by location-based safety alert app such as the Citizen App and disaster resource platforms such as the Federal Emergency Management Agency (FEMA) App and the the First Aid App from American Red Cross (ARC). We integrated their features such as GPS-enabled disaster alert, crowd sourcing, Survival Kit handbook, and social-media-like functions, through our project ideation.

Research

When natural disasters occur, local residents are the first to respond. However, current systems for disaster response are mostly state-run. For example, the most-used platforms in the United States were created by ARC, and FEMA. As a result, the majority of community-initiated mutual aids and and local resources remain untouched.

During the Covid-19 Pandemic, for example, coordinating outside logistics were made difficult because of lock-downs and social distancing regulations, and it went to show a clear need for local volunteers to be ready to act as the first line of response to such catastrophes.

In 2011, FEMA published the Whole Community Approach to Emergency Management: Principles, Themes, and Pathways for Action, outlining the need for increased individual preparedness and more widespread community engagement to enhance the overall resiliency and security of communities. [^1]

Therefore, our research had led us to the conclusion that the lack of community-based disaster response is both a problem to tackle and an opportunity for redesign.

What it does

The Core Features of Diaster App include:

  • Send help request to people nearby
  • Offer extra aid resource to your community
  • Access offline survival guide at any time
  • Strengthen community mutual aid

Though location sharing is required, Diaster App uses anonymous third-party login to collect user information that cannot be cross-referenced or traced back to the users identity. The risk of data leaks is thus minimized as much as possible.

How we built it

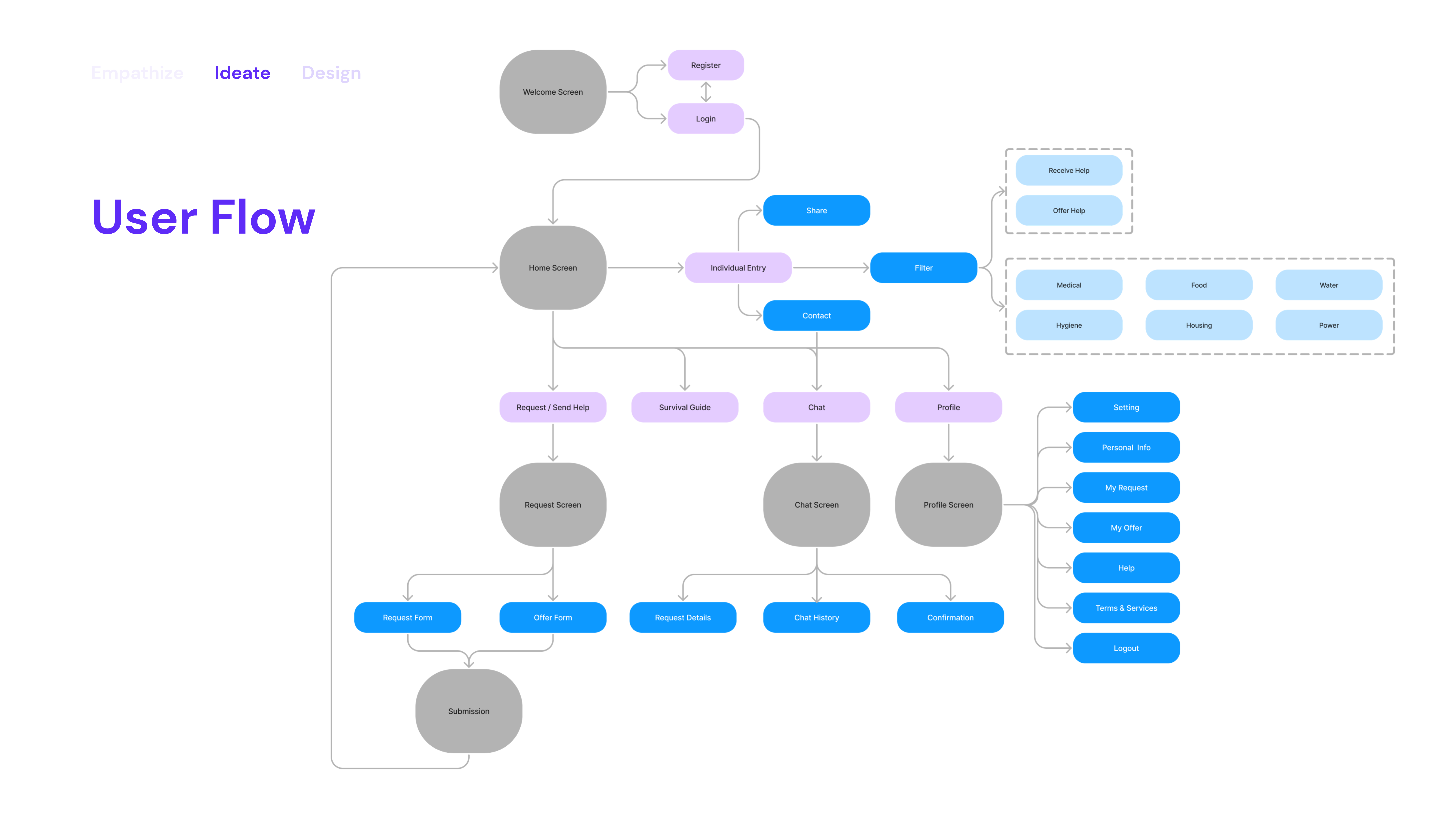
Our team equivocally chose “coexistence” as our prompt almost immediately. We started by going into FigJam to brainstorm and ideate potential target problems of “coexistence”. Then we narrowed down our favorite idea of community disaster management and started researching about existing platforms and services at play to address the issue of interest. Because of the unique target user community of our topic, primary research was unfeasible. Our secondary research informed us about the theoretical framework for community-based disaster management and its potential. Based on our research, we then used Figma to create user stories to ideate the features ad goals of our app which led us to create user flows and wireframes. With the basic structure of the app established, we then compiled our design palate and sketched out 20 screens which we prototyped after.

Challenges we ran into

The very first challenge that we ran into was to define “coexistence”. The prompt itself offered us some perspectives including collaboration, technological hybridity, and artificial vs. natural environment. All those perspectives were more theoretical than material. Another challenge arrived after we chose community-based disaster management as our topic. Since the user case exists in a very specific scenario it was difficult to draw relevant primary research on this topic. However, we worked with the information we received from secondary researches to gain sufficient insights into the issue.

Accomplishments that we're proud of

Our team achieved a significant feat by collaborating effectively despite being a new team and having different design styles. Our success was due to our strong teamwork and communication skills, which enabled us to go through the design process seamlessly and create the innovative app, the Diaster App. We take pride in being the pioneers of this community resilience practice, as there are no similar apps currently on the market. It was gratifying to know that even our friends wished for an app like ours to exist, and we are confident that our app will have business values since it is something we would all use ourselves.

What's next for Our Project?

Moving forward, the Diaster App will run a user testing of our prototype in focus groups, through which we can gain insights from users with difference level of digital literacy and from different age groups to address accessibility concerns. We will then revise our design based on the user testing. Finally, we would finalize our screens to hand off to the engineering team for product building. We would also provide an exhaustive product document in supplement.

In the future, here are some features that the Diaster App will expand upon:

  • Third-Party Extension to connect users with State-run Resources
  • Reminders about Survival Kit Expiration date

[^1]: Federal Emergency Management Agency, A Whole Community Approach to Emergency Management: Principles,Themes, and Pathways for Action; FEMA: Washington,D.C., 2011.

Built With

  • figma
Share this project:

Updates