-
-
The world at a glance section, wencams allow users to check out other side of the world in real time
-
News Digest Section, Global Section
-
News Digest Section, Local and Interest Section
-
Diogenes Sunlight Post Title and Flowers & Festivals section
-
Flowers & Festivals , providing seasonal information abount Uncoming Festivals and Flowers Blossom Season
-
City Photograph Ablum, curated 8 photographs as the reminder for appreciating the sorrounding of our city
-
City Photograph Ablum, curated 8 photographs as the reminder for appreciating the sorrounding of our city
-
City Photograph Ablum, curated 8 photographs as the reminder for appreciating the sorrounding of our city
-
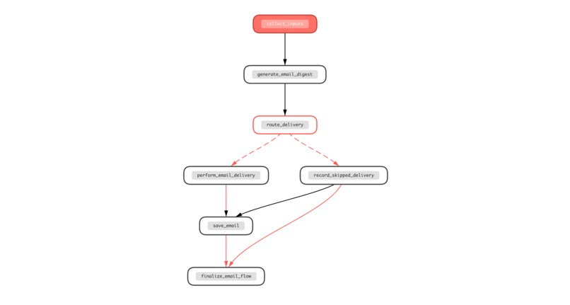
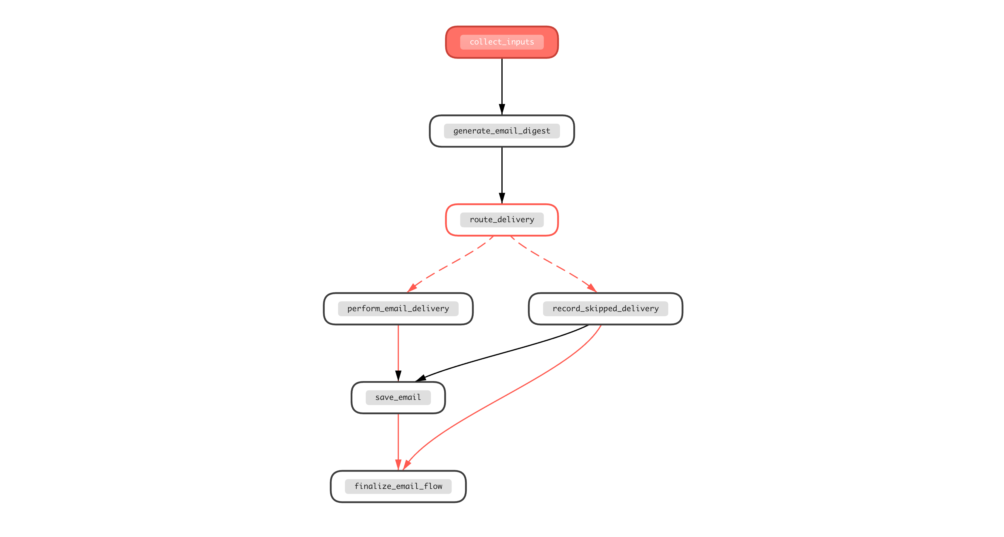
Crewai Flow chart, illustrate agents crews flow for this project
Inspiration
The project takes inspiration from the well-known story of Diogenes of Sinope and Alexander the Great. According to historical accounts, Alexander once approached Diogenes and offered to grant him any wish. Diogenes responded with a simple request:
“Stand out of my sunlight.”
Diogenes did not want wealth, power, or recognition. He only wanted the sunlight that Alexander was blocking. The point of the story is not about rejecting generosity. It is about recognizing that even the greatest offer of power can still be less valuable than something simple that already exists.
This idea resonates strongly with the modern information environment. Today, social media platforms constantly offer headlines, trends, narratives, and breaking updates. These systems claim to keep people informed, but they often do so by amplifying emotional language, urgency, and conflict. The result is a constant stream of information designed to capture attention rather than improve understanding.
Diogenes Sunlight Post takes a critical view of this model. Instead of competing with social media feeds, the system deliberately steps away from them. The goal is to deliver a calmer alternative: a structured daily email that presents events clearly and filters out emotional framing and information overload.
This story is used as an analogy for today's news feeds. Social media platforms behave a bit like Alexander. They constantly offer attention, headlines, trends, and narratives. But much of this does not actually improve a person's understanding of the world. Instead, it often creates noise, emotional reactions, and constant distraction.
Diogenes Sunlight Post follows a different idea. Instead of competing with social media feeds, it steps away from them. The goal is to deliver a calm and structured daily email that gives useful information without emotional framing or constant notifications.
What it does
Diogenes Sunlight Post generates a daily email briefing designed to reduce information overload.
The system collects news and information from multiple sources and processes them through an AI pipeline. Instead of presenting dozens of headlines, the system groups reports into events and rewrites them in a more neutral and structured way.
The final email includes several sections:
- seasonal events and natural observations relevant to the user’s region
- visual snapshots from cities around the world
- structured explanations of important events
- curated images connected to the user’s city
The goal is not simply summarizing information. The goal is to filter emotional framing and present events clearly.
How we built it
The project uses a multi-agent AI architecture powered by Amazon Nova.
The workflow runs through several stages:
- News and data are collected from APIs and RSS feeds.
- A multi-agent pipeline built with CrewAI processes the data.
- Agents group related reports into events and remove duplicate coverage.
- Another agent checks for emotional or exaggerated language.
- Events are rewritten in a neutral and structured form.
- The system assembles the final email.
The system can run in two ways.
The CLI works as a control panel for development and demos. It allows operators to create user profiles, select interests and news channels, control delivery frequency, and generate the email instantly.
In production the system runs on AWS serverless infrastructure. EventBridge schedules the workflow, Lambda runs the processing pipeline, and Amazon SES delivers the email.
Challenges we ran into
One challenge was dealing with repeated news coverage. Many articles describe the same event but use different wording. Detecting these relationships required reasoning rather than simple keyword matching.
Another challenge was filtering emotional language. Headlines often exaggerate urgency or conflict. The system needed a way to detect this framing and rewrite events more neutrally.
Integrating the multi-agent workflow with serverless infrastructure also required careful design so that the pipeline could run reliably inside Lambda.
Accomplishments that we're proud of
We successfully built a working pipeline that combines:
- a CLI control system for testing and demos
- a serverless deployment architecture on AWS
- a multi-agent workflow powered by Amazon Nova
- automated generation of a structured daily email
The result is a system that transforms scattered information from social media and news sources into a clear and calm briefing.
What we learned
This project showed how important reasoning models are when working with real-world information. Many problems cannot be solved by simple summarization. They require understanding relationships between reports, identifying duplicates, and detecting framing.
We also learned how multi-agent workflows can make complex AI pipelines easier to organize and extend.
Finally, we learned how serverless infrastructure can simplify deployment by allowing the pipeline to run only when needed.
What's next for Diogenes Sunlight Post
Future improvements could include:
- better detection of emotional framing in headlines
- more global data sources and real-time information feeds
- stronger personalization based on user interests and reading behavior
- improved email design and visualization
- optional web or mobile interfaces for managing profiles
The long-term goal is to build a system that helps people stay informed without the overload and emotional pressure of social media feeds.
Log in or sign up for Devpost to join the conversation.