Inspiration
We were stranded in San Francisco on Saturday night without housing, and decided to let a fleet of AI agents find us a room. What started as a quick experiment turned into a full-stack system for autonomous negotiation, data-driven decision making, and natural communication.
What it does
DIAL (*) is an optimized customer service agent designed for data-heavy use cases. It makes phone calls, speaks naturally, queries live databases, and learns from every conversation to improve future performance.
How we built it
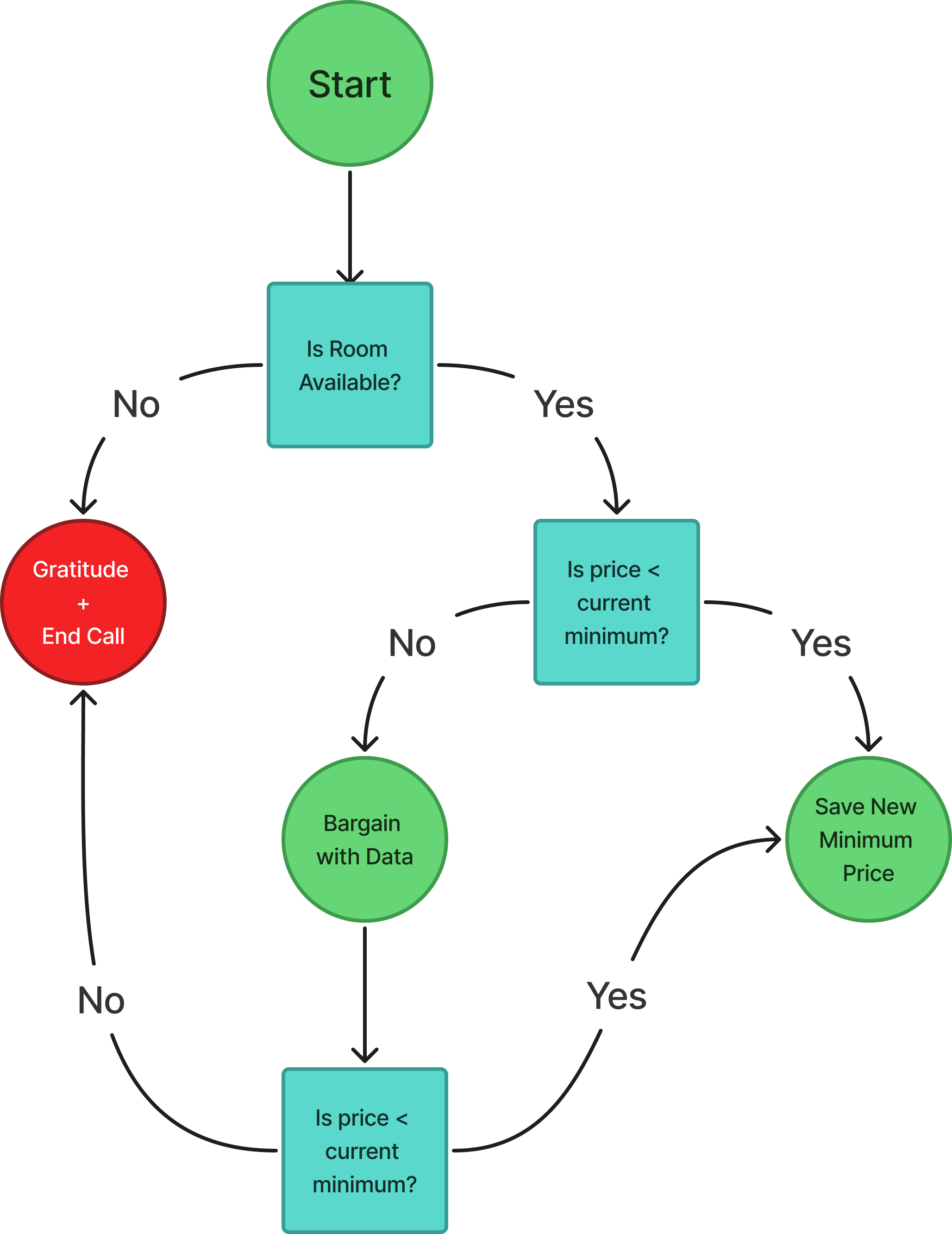
Customer Service Agent Functionality
- Phone Call Capability – Twilio
- Custom Voice + State Machine – ElevenLabs
- API Gateway – ngrok (for Express/TypeScript backend)
- Backend Logic – Express server managing call flow and SQL queries
SQL Optimizations
- Created specialized query plans tailored for repetitive agent tasks
- Cached common lookups and indexed query-heavy tables for >100× faster response times
Challenges we ran into
Building a robust state machine that avoided hallucinations while staying conversational was hard.
Integrating ElevenLabs’ voice with live Twilio calls also required solving real-time latency issues.
Accomplishments that we're proud of
- Our agent called over 100 hotels and got real human responses from 40+ of them.
- It negotiated room prices down to $158 + tax — and landed us a bed for the night.
- Our SQL optimizations cut decision latency from seconds to milliseconds.
What we learned
We learned how to merge LLM-style intelligence with deterministic systems. We also saw firsthand how structured databases and state machines can ground AI behavior, creating a system that’s both smart and reliable.
What's next for DIAL (*)
We plan to scale DIAL into a general-purpose customer service infrastructure — allowing businesses to plug in their own data and voice models for seamless, human-like service automation.
Built With
- duckdb
- elevenlabs
- express.js
- ngrok
- node.js
- sql
- twilio







Log in or sign up for Devpost to join the conversation.