Inspiration

Depression in type 2 diabetes (T2D) has been associated with impaired self-management, worse diabetic complications, and higher rates of mortality. Additionally, diabetes-related distress contributes to worsening outcomes. Our solution, DiaBetty, a natural language processing (NLP) based virtual Alexa coach, provides ongoing diabetes self-management support in a mood-sensitive manner for people with newly diagnosed T2D. Given the issues of diabetes-related stress and the negative impact of depressive symptoms on type 2 diabetes, patients need solutions to help manage diabetes in the context of their mood and lifestyle.

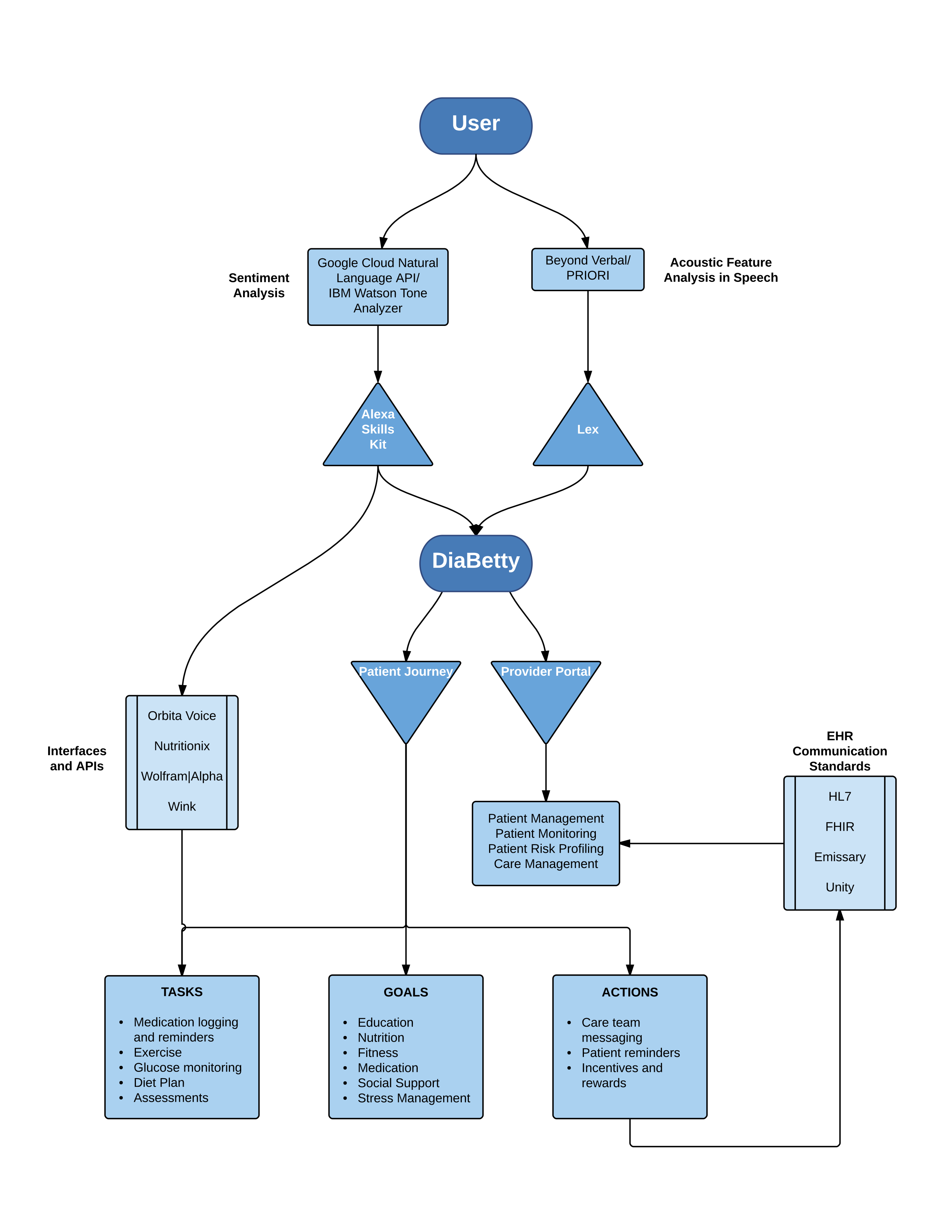
What it does

Our system works by incorporating evidence-based methods for providing patients with context-specific diabetes education, guidance and support related to domains of social support, lifestyle, and care coordination. DiaBetty is designed to accompany people with diabetes as they continue their life journey along which they will strive to attain optimal health, embracing diabetes and the associated self-care responsibilities.  

How I built it

DiaBetty is built atop the Amazon Lex and the Alexa Skills Kit framework using Orbita Voice Experience Designer, which is based on the Node-RED programming tool. Rich content, including streaming video for the Echo Show and companion app, is hosted on Amazon S3, processed using Amazon Elastic Transcoder and delivered via Amazon CloudFront.

Sentiment analysis is performed using the Google Cloud Natural Language Sentiment Analysis API and IBM Watson Tone Analyzer; advanced versions of DiaBetty under development incorporate Lex and Polly alongside technology developed to analyze the acoustic features of speech as part of the UMichigan PRIORI program as well as real-time voice emotion analytics APIs from Beyond Verbal.

DiaBetty leverages the Nutritionix diet and exercise tracking platform to track users’ food intake and physical activity using their natural language API, and takes advantage of Wolfram|Alpha APIs to respond to users’ more general queries. DiaBetty connects to the Wink IoT platform to control a range of home automation devices and enable users to set ‘scenes’ corresponding to their moods.

Challenges I ran into

One of the first issues we encountered was limited access to audio on the Alexa platform. As a result, we have pivoted to an emphasis on text-based emotional analysis tools as well rebuilding DiaBetty on the Lex framework that underlies Alexa. In addition, after discussions with diabetes educators and clinicians, our team has also reframed DiaBetty as a platform for continuous diabetes self-management support (DSMS) rather than a virtual diabetes educator. DiaBetty reinforces information provided by diabetes educators who are designated health professionals with specialized knowledge and experience.

Accomplishments that I'm proud of

By seamlessly integrating emotional health with physical and social health, DiaBetty has the potential to address stigma associated with mental health treatment seen in many cultures. DiaBetty will provide behavioral interventions in the context of evidenced-based DSMS tools, thus providing “trojan horse” therapy, in a sense. In a subtle way, DiaBetty can "nudge" individuals towards healthy behaviors in a sensitive way. Informed by behavioral economics techniques, DiaBetty considers individual and cultural differences by understanding a user’s baseline status, adjusting guidelines and feedback to the individual’s level, and offering users options to optimize their experience with DiaBetty.

What I learned

A major insight gleaned by our team while designing DiaBetty is that the way people engage with diabetes is very heterogeneous. Everybody has a different approach to their diabetes management, depending on their own needs, values, interests, and preferences. Everyone has a different way they like to receive DSMS behaviors, including eating, physical activity, taking medications, checking blood glucose level, and working with healthcare providers. Furthermore, individual mood varies – and thus a solution must be human-centric and individual-specific to provide the right information at the right time. Therefore, rather than a “one size fits all” solution, DiaBetty employs a context-sensitive skill that is responsive to subtle emotional and cognitive cues and incorporates NLP and other machine learning models to better meet users where they are, and to modify behaviors when needed. In sum, DiaBetty is unique in her vision to bridge the mind and the body using a precision-medicine approach, allowing users to customize their experience based on emotional analysis and context-relevant inputs.

What's next for DiaBetty

Our team has extensive experience obtaining federal funding from NIH and NSF on mobile health technology innovations for use in underserved communities. Leveraging this experience, we plan to focus obtaining grants to take advantage of increased interest in funding digital health research projects. The University of Illinois at Chicago has partnered with community health organizations and insurance companies to study implementation of new delivery mechanisms. These existing relationships will allow us to pilot DiaBetty in real-world settings. Our interest is in testing and validating the practical utility of DiaBetty in improving health outcomes such as improved glycemic control, reduced diabetic complications, and reduced healthcare utilization costs. 

To evaluate DiaBetty’s commercialization roadmap, we will pursue two paths in parallel. Our university has an Office of Technology Management that assists with commercialization of new inventions. We would require detailed analyses, engaging outside consultants and industry experts, to understand the potential market and determine marketing actions. As an academic institution, we rely heavily on research methods to better understand usability and impact, and iteratively refine products quickly prior to scaling up. This research often helps reveal potential customer bases and areas where positive outcomes are achieved. Additionally, we have entered into preliminary discussions to form academia-industry partnerships with Quartet Health, a startup that connects primary care physicians to behavioral health care providers. Based on our conceptualization of DiaBetty as a platform, we anticipate that our potential customers will be insurance companies and healthcare systems.

Built With

  • alexa-skills-kit
  • amazon-lex
  • beyond-verbal
  • google-cloud-natural-language-api
  • ibm-watson-tone-analyzer
  • lambda
  • node-red
  • node.js
  • orbita-voice-experience-designer
  • priori
  • python
Share this project:

Updates