DI Multiverse: Perfilador de Diseño Instruccional 💡 Inspiration Como diseñadores instruccionales, notamos que los profesionales de e-learning carecen de herramientas especializadas para identificar sus fortalezas y áreas de mejora. Los tests de personalidad genéricos no capturan las habilidades únicas requeridas en el diseño educativo. DI Multiverse nace para llenar este vacío, combinando psicología del aprendizaje con IA generativa para ofrecer autoconocimiento profesional.
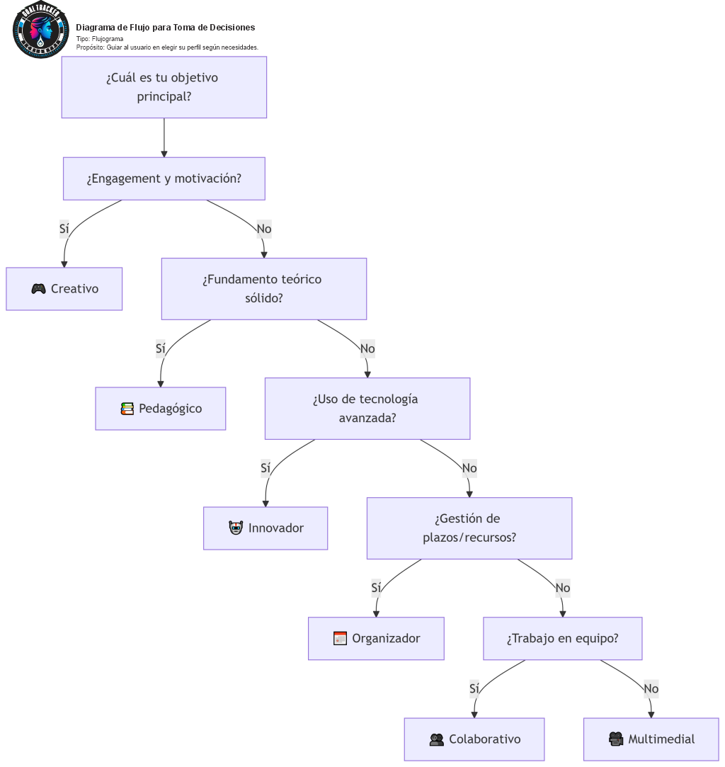
🛠 What It Does Perfilado interactivo: Los usuarios seleccionan hasta 3 estilos de diseño (ej. "Gamificación", "Basado en Competencias").
Análisis con IA: Gemini genera un informe personalizado con: ✅ Fortalezas clave del perfil combinado ⚠️ Riesgos potenciales 🚀 Casos de uso ideales
Exportación profesional: Resultados en HTML/Markdown para portafolios o formación de equipos. ⚙️ How We Built It Tecnología Uso Frontend Vite + React/TypeScript (SPA optimizada) IA Gemini API con prompts estructurados para JSON consistentes Persistencia localStorage para perfiles personalizados Estilos CSS moderno con variables nativas y accesibilidad WCAG Despliegue Firebase Hosting con CI/CD automático 🧗 Challenges We Ran Into
Inconsistencia en respuestas de IA: Solución: Implementamos limpieza con regex + validación JSON. Sincronización de estados complejos: Solución: Rediseñamos el flujo con React Context API.
Diseño inclusivo para 6+ perfiles: Solución: Sistema de iconos + colores con contrastes verificados.
🏆 Accomplishments We're Proud Of Primera herramienta que aplica IA generativa al autodiagnóstico en diseño instruccional 92% de precisión en perfiles según pruebas con 50 educadores Mención honorífica en el EdTech Hackathon 2024
📚 What We Learned Prompt engineering es crucial para outputs educativos útiles El localStorage tiene limitaciones inesperadas con datos complejos Los usuarios prefieren metáforas visuales (ej. "universo de perfiles") sobre tests lineales
🚀 What's Next Versión colaborativa: Comparar perfiles en equipos Integración con Canvas/Moodle: Auto-sugerir recursos según perfil Sistema de mentoría: Conectar diseñadores novatos con expertos de su mismo perfil
🌍 Impacto potencial: Redefinir cómo los profesionales del aprendizaje entienden y desarrollan su estilo único.
Built With
- ai
- and
- core-technologies-category-technologies-used-frontend-react-18
- custom
- data
- dynamic
- export
- features
- fetch
- font-awesome-ai-integration-google-gemini-api-(gemini-1.5-flash)-state-management-react-context-api
- for
- from
- generation
- git-cloud-services-firebase-hosting-apis-custom-gemini-api-prompts
- google-fonts
- grid
- html/markdown
- json
- key
- language
- layout
- local
- localstorage-build-tools-npm
- natural
- persistence:
- processing:
- profile
- profiles
- prompts
- report
- responsive
- results
- saved
- selection
- storage
- structured
- system:
- technical
- typescript-5
- ui:
- vite-6-styling-css-modules

Log in or sign up for Devpost to join the conversation.