Inspiration
-- We like making music, embedded hardware and amateur radio and wanted to blend it all into one.
What it does
Tunes in to the radio and create sounds with the signal, using tactile switches and analog dials to enable and mix each effect.
How we built it
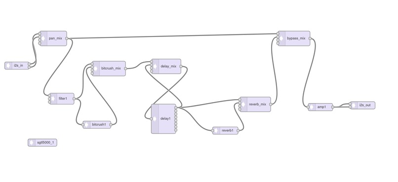
Using the Teensy 4.0 + Audio Shield and the Audio Shield Design Tool for Teensy Library, we were able to create digital effects to our AM/FM radio. Using the Audio Shield Design Tool, we started by dragging blocks to construct simple low pass filters.
Testing at each turn, our project grew in scope and complexity as we designed multiple chain effects and enabled them individually with switches and dials.
Challenges we ran into
Unconnected analog pins created a lot of interference in our audio output. Signal interference is hard to locate and debug. A lot of soldering work needed to be redone to minimize this.
Building the enclosure took a lot of 3D design, working with hand tools and precise measuring to get it all to fit.
Accomplishments that we're proud of
First Successful Sound Test -- Using a pair of old headphones and some TRS cables from the M5 makerspace, we were able to hear the first sounds our project ever produced. What seemed impossible became so real, you could hear it!
What we learned
We learned a lot about sound design, analog hardware, and digital signal processing!
What's next for DHS - Multi-Effect Pedal
Designing a PCB to enable us to test different kinds of audio inputs and outputs.
Built With
- analog
- arduino
- audio
- autodesk-fusion-360
- bambuslicer
- c
- design
- embedded
- prusaslicer
- sound
- teensy
Log in or sign up for Devpost to join the conversation.