🚀 Inspiration

Searching across codebases and application logs is painfully slow and fragmented. Developers switch between multiple tools—IDE search, grep, log viewers, and Elasticsearch—none of which truly understand code structure. I wanted to build something different: a search engine optimized for developers, built entirely from scratch, that treats both code and logs as first-class citizens.

The real insight came from asking: What if I could build a database engine that doesn't hide complexity, but exposes it?
Traditional search engines like Lucene and Elasticsearch abstract away the internals. To truly understand systems design, I needed to understand every byte, from disk layout to ranking logic.


🧠 What We Built

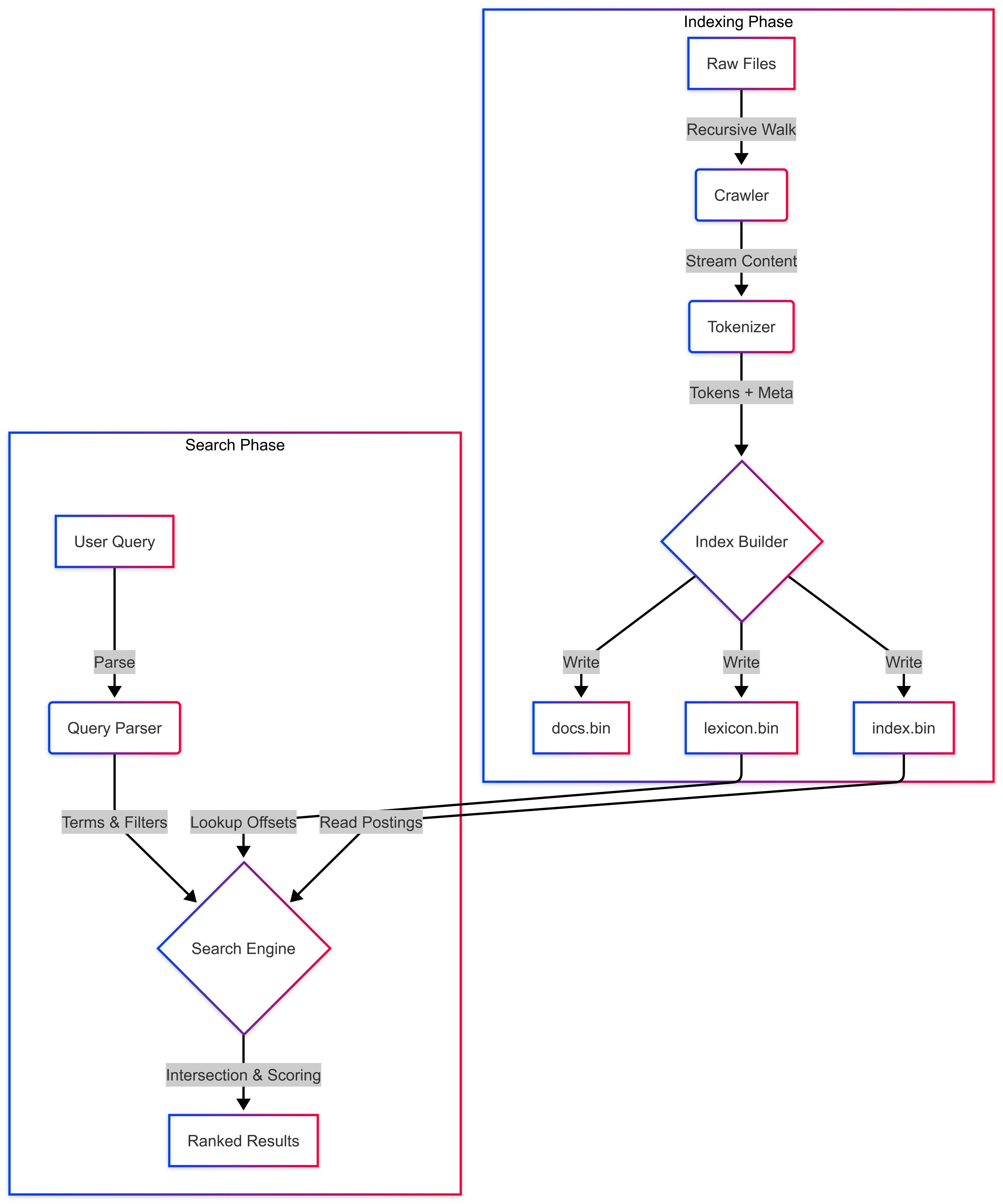
DevScope is a from-scratch, high-performance search engine for source code and application logs. Built entirely in Go—without external search libraries—it implements:

  • Custom binary indexing: Compact .bin file formats (docs, lexicon, index) for minimal storage and fast disk seeks
  • Inverted index architecture: Positional posting lists enabling exact phrase matching (e.g. "fatal error") without storing raw text
  • Context-aware tokenization: Understands code structure (function and class definitions) and log metadata (timestamps, severity levels)
  • TF-IDF + metadata scoring: Ranking algorithm that boosts matches in filenames and function names
  • Streaming processing: Memory-efficient indexing using Go channels, capable of handling large codebases without exhausting RAM

Result: ~10× faster than a Python prototype on identical datasets.


🛠️ Engineering Challenges

Challenge 1: Persistent Data Structures on Disk

In-memory indexes fail at scale. I designed a custom binary format using Go’s encoding/binary with magic headers, enabling efficient disk seeks and minimal overhead.

Challenge 2: Phrase Matching Without Storing Text

To support queries like "critical failure" without bloating the index, token positions are stored in posting lists. Phrase validity is checked by ensuring:

Position["failure"] = Position["critical"] + 1

Challenge 3: Efficient Disk-Based Search

Reading the entire index per query doesn’t scale. The lexicon is stored alphabetically with byte offsets. At search time, DevScope performs a direct Seek() to read only the relevant posting lists.

Challenge 4: Relevance Beyond Frequency

A term appearing frequently in verbose output should not outrank its appearance in a function definition. DevScope uses metadata-boosted TF-IDF, where structural importance overrides raw frequency.


🔬 Key Technical Innovations

Bitmask-Based Metadata

Instead of storing complex metadata structures, DevScope uses a single byte with bitflags:

const MetaInFunctionName = 1 << 1 if (Meta & MetaInFunctionName) != 0 { boost score }

This allows metadata checks using a single CPU bitwise operation.

Buffered I/O

All disk writes are wrapped in buffered writers, batching system calls and significantly improving indexing speed.

Low-Level Types

Fixed-width types like uint32 are used throughout the system to reduce garbage collection overhead and improve predictability.


🎯 Why This Matters

DevScope demonstrates that understanding fundamentals beats framework adoption. Instead of wrapping Elasticsearch, this project provided hands-on experience with:

  • Inverted index construction
  • Binary file format design
  • Query planning and execution
  • Ranking algorithms in practice

For a Build From Scratch challenge, this is not a wrapper—this is a real database engine.

Built With

  • cli
  • custom-binary-file-formats
  • go-(golang)
  • positional-inverted-index
  • regex-based
  • tf-idf
  • tokenization
+ 10 more
Share this project:

Updates