🤖 DevOps AI Agents Platform 🚀 🌟 Transform your DevOps workflow with AI-powered automation 🌟
- A comprehensive platform designed to streamline DevOps operations, automate routine tasks, and provide intelligent insights for your infrastructure and application development.
Why Choose DevOps AI Agents Platform?
🤖 AI-Powered Automation - Leverage artificial intelligence to automate repetitive tasks and optimize workflows
⚡ Real-Time Insights - Get instant feedback and actionable recommendations from specialized AI agents
🔒 Security First - Built-in security scanning and compliance checks to protect your infrastructure
📊 Comprehensive Monitoring - Monitor performance, track incidents, and analyze trends in real-time
🚀 Easy Integration - Designed to integrate seamlessly with your existing DevOps tools and workflows
💡 Intelligent Recommendations - AI-driven suggestions to improve code quality, performance, and security
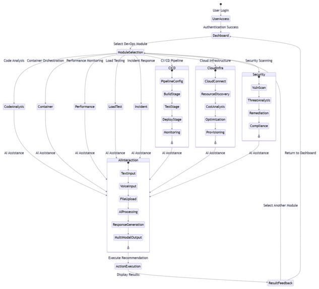
Platform Modules
The platform offers a suite of AI-powered DevOps tools for modern software development and operations:
| Module | Description | Key Capabilities | Preview |
|---|---|---|---|
| 🔄 CI/CD Pipeline | Automate your continuous integration and delivery pipelines | Workflow optimization, AI-driven analysis, GitHub integration | ![]() |
| ☁️ Cloud Infrastructure | Manage and optimize your cloud resources | Multi-cloud support, cost optimization, incident response | ![]() |
| 🧪 Code Analysis | Analyze your code for quality and security issues | Static analysis, performance insights, code metrics | ![]() |
| 🔒 Security Scanning | Identify and remediate security vulnerabilities | Vulnerability detection, compliance checks, remediation | |
| 🐳 Container Orchestration | Manage containerized applications and services | Deployment management, resource monitoring, scaling | ![]() |
| 📊 Performance Monitoring | Monitor and optimize application performance | Real-time metrics, anomaly detection, historical trends | ![]() |
| ⚡ Load Testing | Test system performance under various load conditions | Scenario templates, real-time analysis, resource utilization | ![]() |
| 🚨 Incident Response | Detect and respond to system incidents automatically | Automated detection, response workflows, post-incident analysis |
🌟 Key Highlights
- ✅ AI-Powered Automation - Intelligent agents handle repetitive DevOps tasks
- ✅ Multi-Cloud Support - Works seamlessly across AWS, Azure, GCP, and more
- ✅ Real-Time Monitoring - Continuous monitoring with instant alerts
- ✅ Security First - Built-in security scanning and compliance checks
- ✅ User-Friendly Interface - Intuitive UI built with modern web technologies
- ✅ Extensible Architecture - Easy to add new agents and capabilities
- ✅ Open Source - MIT licensed and community-driven
🚀 Transform Your DevOps Workflow
| Traditional DevOps | DevOps AI Agents |
|---|---|
| ⏰ Manual pipeline configuration | 🤖 AI-driven pipeline optimization |
| 📝 Manual code reviews | 🔍 Automated quality analysis |
| 🐛 Reactive incident response | ⚡ Proactive issue detection |
| 💰 Unpredictable cloud costs | 📊 AI-powered cost optimization |
| 🔒 Periodic security scans | 🛡️ Continuous security monitoring |
| 📈 Limited performance insights | 🧠 Deep performance analytics |
🛠️ Technology Stack
Core Technologies:
| Category | Technologies |
|---|---|
| Frontend Framework | Next.js 14 |
| UI Library | React 18 |
| Styling | TailwindCSS with custom Microsoft-inspired theme |
| Animations | Framer Motion |
| Icons | React Icons |
| Type Safety | TypeScript |
| Code Quality | ESLint |
🚀 Getting Started
Prerequisites
Before you begin, ensure you have the following installed:
- 📦 Node.js (v16.14 or later) - Download
- 📦 npm (v7.0 or later) or yarn (v1.22 or later)
- 🐍 Python (v3.8 or later) - For backend agents
- 🐳 Docker (Optional) - For containerized deployment
- 🔧 Git - For version control
Development Workflow
🏗️ Architecture
The application follows a modern frontend architecture using Next.js App Router:
| Component | Description |
|---|---|
| PageLayout | Consistent layout for all feature pages |
| Sidebar | Navigation for all platform modules |
| AgentChat | Interactive AI assistant interface |
| FeatureCard | Interactive cards for feature navigation |
🎨 Component Features
- Responsive Design - Mobile-first approach with adaptive layouts
- Dark Mode Support - Elegant dark theme inspired by Microsoft design
- Smooth Animations - Powered by Framer Motion for fluid interactions
- Accessibility - WCAG 2.1 compliant components
- Modular Structure - Reusable and maintainable component architecture
🔌 API Documentation
Agent Communication Protocol
Each AI agent exposes a consistent API for interaction:
Available Actions by Agent
CI/CD Agent
analyze-pipeline- Analyze pipeline configurationoptimize-workflow- Suggest workflow improvementsdetect-bottlenecks- Identify pipeline bottlenecks
Cloud Infrastructure Agent
analyze-resources- Review cloud resource utilizationcost-optimization- Provide cost-saving recommendationsscaling-advice- Suggest scaling strategies
Security Agent
scan-vulnerabilities- Perform security scancompliance-check- Check compliance statusremediation-plan- Generate remediation steps
Docker Configuration
The included Dockerfile provides:
- ✅ Multi-stage build for optimized image size
- ✅ Production-ready Node.js environment
- ✅ Security best practices
- ✅ Minimal attack surface
📈 Roadmap
🎯 Current Version (v0.1.0)
- ✅ Core platform architecture
- ✅ 8 specialized AI agents
- ✅ Modern UI with dark mode
- ✅ Basic agent interactions
🚀 Upcoming Features (v0.2.0)
- [ ] Advanced AI Models - Integration with GPT-4, Claude, and Llama
- [ ] Real-time Collaboration - Multi-user support with WebSocket
- [ ] Custom Agent Builder - Create your own AI agents
- [ ] Integration Hub - Connect with GitHub, GitLab, Jenkins, etc.
- [ ] Advanced Analytics - Detailed insights and reporting
- [ ] Mobile App - iOS and Android applications
🌟 Future Vision (v1.0.0)
- [ ] Enterprise Features - SSO, RBAC, audit logging
- [ ] Multi-Cloud Orchestration - Unified control across clouds
- [ ] AI Model Training - Train custom models on your data
- [ ] Plugin System - Extensible architecture for third-party plugins
- [ ] Advanced Automation - Self-healing infrastructure
- [ ] Compliance Automation - SOC2, HIPAA, GDPR compliance
❓ FAQ
Q: What cloud providers are supported?Currently, the platform is designed to work with AWS, Azure, GCP, and other major cloud providers. Specific integrations are being developed. Q: Do I need to configure AI models?
Yes, you'll need to provide API keys for AI models like OpenAI GPT. Check the configuration section for details. Q: Is this suitable for production use?
The platform is currently in active development (v0.1.0). While functional, we recommend thorough testing before production deployment. Q: How do I add a new AI agent?
Create a new directory for your agent, implement the agent.py file following the existing pattern, and add a corresponding frontend page in the app directory. Q: What about data security and privacy?
All data is processed locally by default. When using external AI APIs, ensure you review their privacy policies. We recommend using self-hosted AI models for sensitive data. Q: Can I customize the UI theme?
Yes! The UI is built with TailwindCSS, making it easy to customize colors, spacing, and more through the tailwind.config.js file.
🧠 AI Integration
The platform integrates AI capabilities throughout:
| AI Feature | Description |
|---|---|
| Specialized Agents | Each module has a dedicated AI agent with domain-specific knowledge |
| Real-time Analysis | AI models analyze your infrastructure and code to provide insights |
| Proactive Suggestions | Get actionable recommendations to improve your DevOps processes |
| Conversational Interface | Interact with AI agents through a natural chat interface |
📸 Screenshots
### 🏠 Home Dashboard
### 🔄 CI/CD Pipeline Management
### ☁️ Cloud Infrastructure
### 📊 Performance Monitoring
### 🐳 Container Orchestration
### ⚡ Load Testing
❓ FAQ
What is DevOps AI Agents Platform?DevOps AI Agents Platform is a comprehensive AI-powered solution designed to streamline and automate various DevOps workflows. It provides specialized AI agents for different aspects of DevOps, including CI/CD, cloud infrastructure management, security scanning, and more. Do I need API keys for AI features?
Currently, the platform includes simulated AI responses for demonstration purposes. To integrate with real AI services, you would need to configure API keys for services like OpenAI, Anthropic, or other AI providers in your environment variables. Can I use this in production?
This platform is primarily designed as a showcase and starting point for DevOps AI integrations. While the frontend is production-ready, you'll need to implement actual backend services and integrate with real DevOps tools for production use. Which cloud providers are supported?
The platform is designed to be cloud-agnostic. The UI supports managing resources across AWS, Azure, Google Cloud, and other major cloud providers. Backend integrations would need to be implemented based on your specific requirements. Is this open source?
Yes! This project is open source and licensed under the MIT License. Contributions are welcome! How can I customize the AI agents?
Each module has its own dedicated page component where you can customize the AI agent's behavior, prompts, and responses. Check the `devops-ai-agents/app/` directory for module-specific implementations.
🐛 Troubleshooting
Common Issues and Solutions
Port Already in Use
Still Having Issues?
If you're still experiencing problems:
- Check the Issues page for similar problems
- Make sure you're using Node.js v16.14 or later
- Try running with
npm run devinstead ofyarn dev(or vice versa) - Clear your browser cache and restart the development server
- Create a new issue with detailed information about your problem
🗺️ Roadmap
✅ Completed Features
- [x] Modern, responsive UI with TailwindCSS
- [x] 8 specialized DevOps AI agent modules
- [x] Interactive chat interface for each module
- [x] Real-time performance monitoring visualizations
- [x] Comprehensive documentation
🚧 In Progress
- [ ] Backend API integration
- [ ] User authentication and authorization
- [ ] Persistent data storage
- [ ] Real AI model integration (OpenAI, Claude, etc.)
🔮 Future Enhancements
- [ ] Multi-user support with team collaboration
- [ ] Integration with popular DevOps tools (Jenkins, GitHub Actions, GitLab CI)
- [ ] Custom workflow builder
- [ ] Advanced analytics and reporting dashboard
- [ ] Mobile application (iOS & Android)
- [ ] Webhook support for event-driven automation
- [ ] Plugin system for extensibility
- [ ] Dark mode theme
- [ ] Export/Import configuration
- [ ] Kubernetes native deployment options
- [ ] Advanced security features (RBAC, audit logs)
- [ ] Integration with monitoring tools (Prometheus, Grafana, Datadog)
- [ ] Multi-language support (i18n)
💡 Proposed Features
Want to see a feature? Open a feature request and let us know!
🤝 Contributing
Contributions are welcome! Please feel free to submit a Pull Request.
```mermaid graph TD A[Fork Repository] --> B[Create Feature Branch] B --> C[Make Changes] C --> D[Run Tests] D --> E[Submit Pull Request] E --> F[Code Review] F --> G[Merge] ```Contribution Steps
- Fork the repository
- Create your feature branch (
git checkout -b feature/amazing-feature) - Commit your changes (
git commit -m 'Add some amazing feature') - Push to the branch (
git push origin feature/amazing-feature) - Open a Pull Request
📝 Code Standards
- ✅ Follow the established coding style (ESLint + Prettier)
- ✅ Write tests for new features (Jest + React Testing Library)
- ✅ Keep documentation up-to-date
- ✅ Ensure your code passes all linting checks
- ✅ Write meaningful commit messages
- ✅ Add comments for complex logic
- ✅ Follow TypeScript best practices
🐛 Found a Bug?
If you find a bug, please open an issue with:
- Clear description of the problem
- Steps to reproduce
- Expected vs actual behavior
- Screenshots (if applicable)
- Environment details (OS, Node version, etc.)
💡 Feature Requests
We welcome feature requests! Please open an issue with:
- Clear description of the feature
- Use case and benefits
- Any implementation ideas (optional)
💬 Support
Getting Help
- 📖 Documentation: Check this README and inline code comments
- 💬 Discussions: Join our GitHub Discussions
- 🐛 Bug Reports: Open an issue
- 💡 Feature Requests: Request a feature
- 📧 Email: For private inquiries, reach out to Yash Kavaiya
Show Your Support
If you find this project helpful, please consider:
- ⭐ Starring the repository
- 🐛 Reporting bugs
- 💡 Suggesting new features
- 🤝 Contributing code
- 📢 Sharing with others
📄 License
This project is licensed under the MIT License - see the LICENSE file for details.
MIT License
Copyright (c) 2025 Yash Kavaiya
Permission is hereby granted, free of charge, to any person obtaining a copy
of this software and associated documentation files (the "Software"), to deal
in the Software without restriction, including without limitation the rights
to use, copy, modify, merge, publish, distribute, sublicense, and/or sell
copies of the Software, and to permit persons to whom the Software is
furnished to do so, subject to the following conditions:
The above copyright notice and this permission notice shall be included in all
copies or substantial portions of the Software.
🙏 Acknowledgments
Special thanks to:
- 🎨 Microsoft Design System - For UI/UX inspiration
- 🤖 OpenAI - For AI model capabilities
- ⚛️ Vercel - For Next.js framework and hosting
- 🎭 Framer - For animation library
- 🎨 TailwindCSS Team - For the amazing CSS framework
- 👥 Open Source Community - For continuous support and contributions
🌟 Built With
- Next.js - React framework for production
- React - UI component library
- TypeScript - Type-safe JavaScript
- TailwindCSS - Utility-first CSS framework
- Framer Motion - Animation library
- React Icons - Icon library
- Python - Backend agent development
📞 Contact
**Yash Kavaiya** [](https://github.com/Yash-Kavaiya) [](https://linkedin.com/in/yash-kavaiya) [](https://twitter.com/yash_kavaiya) [](mailto:yashkavaiya@gmail.com)💬 Community & Support
- 💡 Report Issues: GitHub Issues
- 🗨️ Discussions: GitHub Discussions
- 📖 Documentation: Wiki
- 🌐 Website: Coming Soon!

Log in or sign up for Devpost to join the conversation.