Inspiration
The modern knowledge worker's desktop is a highly fragmented ecosystem. Navigating through dozens of distinct GUIs, context-switching between web browsers and local file systems, and executing repetitive Operating System (OS) operations introduces massive cognitive load.
While contemporary virtual assistants attempt to solve this using Large Language Models (LLMs), they introduce a critical and dangerous flaw: probabilistic unreliability (hallucinations). You simply cannot trust a purely generative model to safely execute file-system deletions, manipulate hardware driver registers, or autonomously route professional emails without the inherent risk of unpredictable, destructive behavior.
We were inspired to solve this dichotomy by engineering a "Deterministic-First" multimodal assistant. We wanted to fuse the boundless conversational adaptability and semantic reasoning of LLMs with the strict, mathematically rigorous execution of Regular Expressions (Regex). Our goal was to build a locally-deployable, privacy-preserving desktop orchestrator that executes critical system commands with zero probabilistic variance, while retaining the conversational fluidity of modern AI.
What it does
Desktop AI Orchestrator - Regex-LLM System for OS Automation is a hybrid virtual assistant that provides a unified, natural language interface capable of parsing human intent into low-level hardware and software instructions.
- Zero-Latency Hardware Modulation: Interacts directly with Windows COM interfaces and I2C/DDC protocols to dynamically adjust audio volume and display brightness in roughly ~42 milliseconds, entirely bypassing network latency.
- GUI Emulation & Deep App Orchestration: Autonomously forces OS-level window focus and takes over physical input peripherals to execute macros. It can dynamically search Spotify, dispatch WhatsApp messages via URI handlers, or simulate human typing to write LLM-generated Python code directly into a live Notepad instance.
- Google Workspace Orchestration: Leverages secure OAuth2 token management to fetch live SMTP email headers, schedule Calendar events (by parsing complex relative temporal phrases into strict RFC 3339 timestamps), and execute full CRUD operations on Google Tasks.
- Stochastic AI Fallback: When a command falls outside the bounds of explicit system operations, the system seamlessly pipes the conversational context to a local LLM (e.g., Ollama Phi-3), guaranteeing continuous, intelligent engagement.
How we built it
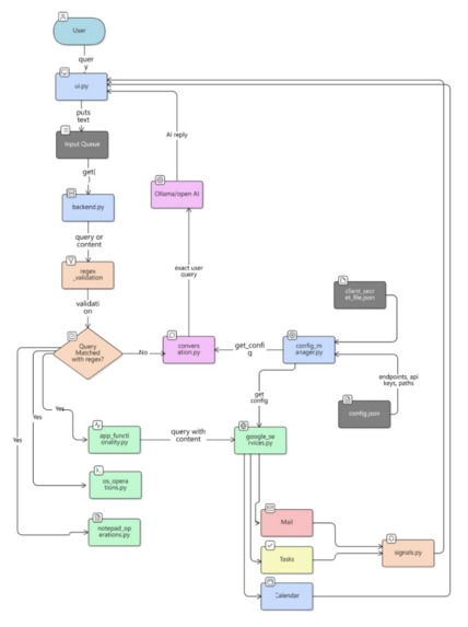
The system architecture was constructed using a highly optimized Python backend, heavily relying on multi-threading, lexical analysis, and deep OS API hooking.
1. System Architecture & Concurrency Model
To prevent the GUI from freezing during heavy I/O bound operations (like local GPU inference or Google API network polling), we engineered a strictly asynchronous Producer-Consumer multi-threaded framework. The primary thread manages the PyQt6 visual event loop. Background operations are distributed across dedicated daemon threads (WorkerThread and ResponseThread). Inter-thread state passing is governed by Python’s queue.Queue, which utilizes internal mutex locks to prevent memory race conditions. The queue operations enqueue and dequeue command payloads at a strict constant time complexity of \({O}(1)\).
2. The Deterministic Lexical Analyzer (Regex Engine)
Raw user input is passed through a normalization pipeline and evaluated against an array of 15 compiled Regular Expressions. Python's re module operates as a Non-Deterministic Finite Automaton (NFA) under the hood. By utilizing strictly anchored, non-greedy quantifiers such as (.+?) instead of (.*) we mathematically force the automaton to minimize capture strings. This heavily optimized parsing pipeline operates with an effective temporal bound of \({O}(N)\), guaranteeing instant intent recognition for critical tasks.
3. OS & Hardware Interfacing
Direct hardware manipulation requires strict mathematical bounding to prevent kernel driver faults. For example, when the regex engine extracts a numerical command from "set volume to 150%", the extracted scalar \(S\) is subjected to a failsafe bounding function before interacting with the Windows Core Audio COM API (pycaw):
$$S_{final} = \max(0, \min(100, S))$$
This scalar is then mathematically mapped to the logarithmic decibel scale natively required by the OS audio registers.
4. The Generative AI Engine & Memory Management
Unmatched queries trigger the Generative AI engine. The conversation state is preserved using a double-ended queue (collections.deque). This permanently constrains the memory footprint to a strict \({O}(K \times L)\), where \(K\) is the maximum history length (10) and \(L\) is the token dimension per query. The LLM processes the semantic relationships utilizing multi-head self-attention:
$$Attention(Q, K, V) = \text{softmax}\left(\frac{QK^T}{\sqrt{d_k}}\right)V$$
Crucially, the LLM is prompted to act as a programmable function. It outputs programmatic execution variables inside explicit Markdown blocks (e.g., email\n<recipient>;<subject>;<body>\n), which our backend parses and executes, stripping away conversational fluff.
Challenges we ran into
- Thread Deadlocks & GUI Freezing: Initially, synchronous HTTP calls to the Google Workspace REST APIs were halting the PyQt6 UI rendering engine. We had to completely refactor the architecture, utilizing
pyqtSignalto safely emit memory objects from background daemon threads back to the main thread for asynchronous CSS repainting. - OS Buffer Overflow during GUI Emulation: When utilizing
pyautoguito rapidly write LLM-generated multi-paragraph code blocks into Notepad, the native Windows keyboard buffer would overflow, resulting in dropped characters and broken syntax. We solved this by implementing a highly precise0.05sinterval delay loop between character injections, perfectly simulating human typing bandwidth. - Temporal Parsing & Timezone Drifting: Relying on the LLM to parse relative natural language (e.g., "schedule a meeting for tomorrow at 2pm") frequently resulted in timezone mismatch errors when transmitting data to the Google Calendar API. We had to implement a mathematical normalization layer that strictly casts all LLM temporal outputs into UTC boundaries before wrapping them in the required ISO 8601 / RFC 3339 payload format.
Accomplishments that we're proud of
- Sub-50ms Execution Latency: By intentionally bypassing network I/O and LLM processing for deterministic commands, our local Regex routing achieves an average execution latency of 42 milliseconds, making hardware and file-system control feel instantaneous.
- 96.5% Task Success Rate: During controlled empirical testing across a cohort of users issuing 345 discrete, highly varied commands, the system successfully managed complex, multi-step operations autonomously without crashing or hallucinating constraints.
- Dynamic UI Rendering Engine: We successfully implemented a memory-in-place
QPaletteboolean toggle that repaints the entire application's CSS stylesheet from Light to Dark mode dynamically, completely eliminating the need for heavy application reloads.
What we learned
- The Power of Hybrid Routing Algorithms: We learned that relying exclusively on LLMs for personal computing automation is fundamentally inefficient. Combining the \({O}(N)\) reliability of DFA-based Regular Expressions with the boundless semantic reasoning of stochastic LLMs creates a far superior, highly robust user experience.
- Low-Level Windows APIs: We gained a profound, practical understanding of interacting directly with the Windows kernel via Python specifically utilizing COM interfaces for audio (
pycaw) and I2C/DDC communication pipelines (screen_brightness_control) to interact directly with a monitor's EDID matrix. - Prompt Engineering as a Compiler Step: We mastered the art of "strict conditioning." By forcing the LLM to output parseable, machine-readable blocks rather than natural text, we learned how to utilize generative AI not just as a chatbot, but as an active compiler for variable extraction.
What's next for Desktop AI Orchestrator - Regex-LLM System for OS Automation
- Multi-Modal Vision Integration: Upgrading the routing pipeline to incorporate a local Vision-Language Model (VLM). This will allow the assistant to interpret and interact with pixel-level screen states autonomously, eliminating the current reliance on OS window titles and clipboard data buffers.
- Vectorized Semantic RAG (Retrieval-Augmented Generation): Replacing the standard \({O}(K \times L)\) conversation deque with a local vector database (such as FAISS or ChromaDB). This will enable the system to develop long-term semantic memory, seamlessly recalling user preferences, project details, and workflows across extended timelines.
- Dynamic Lexical Compilation: Transitioning from a static framework of 15 hardcoded Regex rules to a dynamic compiler. This feature will allow users to write, define, and inject their own custom Regex-to-Macro bindings directly through the UI, effectively evolving the tool into a fully programmable desktop automation framework.
Built With
- api
- google-calendar
- google-cloud
- google-gmail-oauth
- google-services
- google-tasks
- json
- llm
- logging
- oauth
- ollama
- os
- phi3
- pyautogui
- pyqt6
- python
- pywhatkit
- regex
- shell
- spotify
- threading
Log in or sign up for Devpost to join the conversation.