Inspiration 🌟
We draw inspiration from the Zealy model, which allows companies seeking to build a community to create quests for their members by allowing them to earn experience points. At the end of specific periods, top performers have the chance to win an NFT through a random drawing, providing a rewarding experience for those deeply engaged in their community.
What it does ✨
Our innovative solution addresses the limitations of traditional digital experiences by offering an interactive, educational, and secure platform. Users actively shape their digital journey through gaming, personalization, and community engagement, ensuring a fair and transparent environment. Key features include personalized NFTs, engaging storylines, educational challenges, competitive elements, and real-world integration.
By integrating real-life tasks and tangible rewards, we bridge the gap between virtual achievements and real-world benefits. The platform emphasizes community building, social impact initiatives, and ongoing events, providing an engaging, educational, and socially responsible experience that is dynamic, inclusive, and fosters meaningful connections.
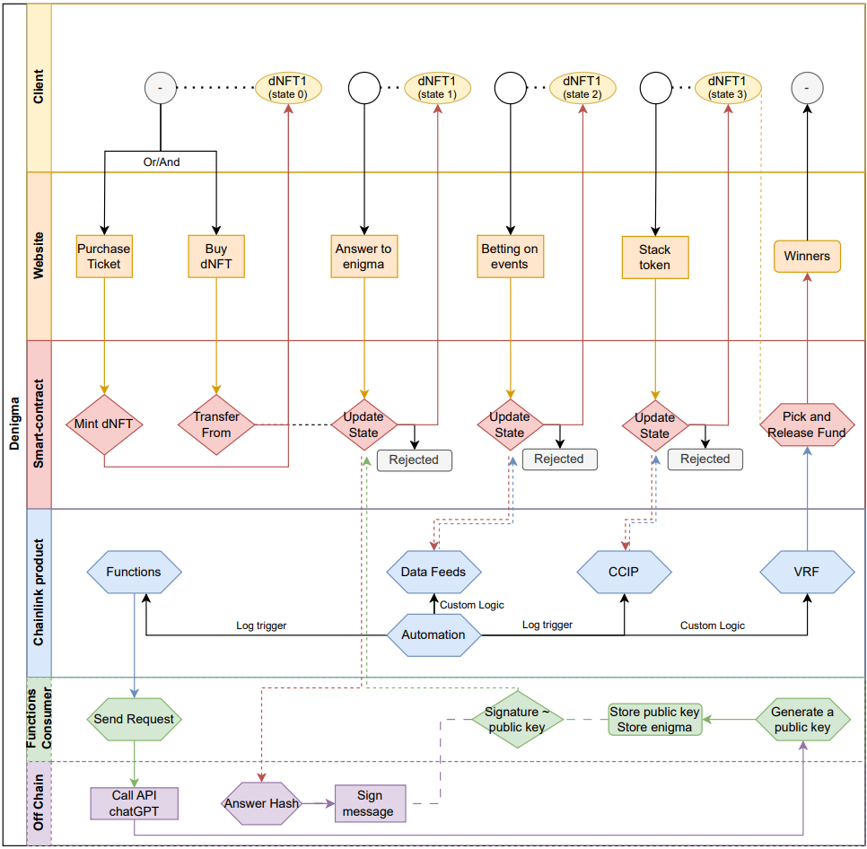
How we built it 🛠️
Smart-Contract
Our journey in building the smart contracts began with Foundry and Hardhat. We crafted a variety of functions, ranging from basic operations like buying, selling, and updating NFTs to more complex Chainlink Product such as Automation, Functions and CCIP. These were then deployed on the Avalanche's Fuji Testnet.
Front-End
The front-end process started with designing templates in Figma, utilizing a plugin to export the HTML and CSS code efficiently. We set up a Vite project and imported our designs into Visual Studio Code, ensuring our website was not only visually appealing but also functional. The site was carefully adapted to align seamlessly with our back-end architecture, providing a smooth user experience.
Back-end
We developed the back-end within the React framework, writing JavaScript code to interact with our smart contracts. This involved using the smart contract's address and ABI to create various functions, enabling users to connect their wallets and interact with the smart contracts' functionalities.
Vercel
To bring our project to the public, we deployed our website on Vercel . This final step made our platform accessible to everyone, showcasing our work and allowing users to engage with our blockchain-based solutions.
Challenges we ran into 📜
Front-End Development
Achieving a clean and functional front-end page proved to be more time-consuming than anticipated. Ensuring the interface was not only aesthetically pleasing but also user-friendly and responsive involved significant effort and attention to detail.
Back-End Development and Integration
Developing the back-end and seamlessly connecting it to the smart contract was another time-intensive challenge. This process required careful coding and testing to ensure all parts of our application communicated effectively.
Chainlink Automation, VRF and Data Feeds
Our experience with Chainlink's automation and VRF meant that we had to manage several interconnected components. Setting up the VRF coordinator, managing subscription details and configuring the keyhash, for example, were tasks that, while not overly complex, required careful attention to detail. The challenge was to ensure that changes in one aspect did not adversely affect others, requiring a vigilant and coordinated approach.
Chainlink Cross-Chain Interoperability Protocol (CCIP)
Our attempts with CCIP, especially for a proof of reserve from another chain, encountered several roadblocks. Initial efforts to convert the address and token stake amount into a string and then back to an address or integer were unsuccessful. Subsequent trials using the TokenAmounts in evm2AnyMessage to input our amount and replace the token address with our msg.sender address also did not yield the desired results.
Chainlink Functions
Using Chainlink Functions was a little challenging at first, as it is still in the development phase. However, after some efforts, we managed to understand how Chainlink Functions worked, and to debug all our errors. However, we were unable to resolve a problem with the ChatGPT API, which returned an error when requesting Functions, whereas it worked when requesting locally. I have discussed these issues in detail here.
Deployment on Avalanche (Avax)
Deploying on Avalanche was a positive experience overall, though verifying my contract with the Etherscan API via Foundry presented a minor challenge. A more significant difficulty was acquiring Avax testnet tokens. While Chainlink faucets offered some assistance, obtaining a sufficient supply of tokens for ongoing development post-hackathon continues to be a major challenge.
Accomplishments that we're proud of 🗻
We are immensely proud of what we've achieved in just one month. This journey began with us diving into Solidity, a language we only started learning a month before the hackathon. Despite our initial inexperience, the intensity and dedication over this short period led us to build a fully functional platform. Our creation rewards communities engaging with the blockchain, utilizing Chainlink's advanced products and the robust Avalanche network. The ability to go from beginners in Solidity to developing such a sophisticated and impactful platform is a testament to our team's rapid learning and hard work. It's a milestone we hold in high regard.
What we learned 📚
Our expertise now spans the development of complex smart contracts, along with comprehensive front-end and back-end development. A significant part of our learning curve involved mastering various Chainlink Products. Despite facing numerous challenges with Chainlink's Automation, Verifiable Random Function (VRF), Data Feeds, Functions, and CCIP, we successfully navigated these complexities. This allowed us to integrate these sophisticated blockchain functionalities into our platform effectively.
What's next for Denigma 🚀
On the economic and commercial front, our project holds substantial potential for expansion and growth. To further capitalize on its success, we can explore strategic partnerships with businesses that align with our values and objectives. This could involve collaborations with companies in the gaming, technology, or education sectors, leveraging their expertise and resources to enhance our platform's offerings.
Collaboration with user experience (UX) experts and incorporating design thinking principles can contribute to an intuitive and user-friendly interface.
In terms of content, diversifying educational themes, expanding the range of challenges.
Check our GitHub for more information.
Built With
- avalanche
- chatgptapi
- foundry
- fujitestnet
- github
- hardhat
- javascript
- react
- solidity
- vercel
Log in or sign up for Devpost to join the conversation.