Ailocks: AI2AI Network - a network for distributing products and information through personal AI assistants.
Imagine having an AI assistant like Jarvis, with access to thousands of others, that can locate the right products and services in seconds. Alternatively, you could use the network to offer your own services to people who need them right away. Welcome to the world's first AI2AI network, where your Ailock evolves alongside you through gamification. It creates 'smart chains' with other Ailocks to solve complex problems instantly.
🎯 Inspiration
We actively use AI in our work but faced an unexpected paradox: AI gave us more opportunities, but we have less time.
Previously, we didn't take on many projects due to limitations. Now, AI allows us to do things ourselves that used to require a team. There's more work (which we're happy about!), but less time for life.
And life's tasks haven't disappeared: moving, finding teams, partners, promoting projects, even the mundane search for a good hairdresser! We thought, "I want a personal assistant!" And then the chain reaction started: we have AI + I want a personal assistant = we need personal AI assistants.
Personal, because your Ailock knows a lot about you but will never tell anyone. But what can it do alone? What if my Ailock could contact the Ailock of the right specialist... That's how the idea of an AI2AI network was born.
🚀 What it does
Ailocks turns the chaos of finding solutions into automated magic:
Smart Chains of Specialists:
- You say: "I got a job offer in Rio and need to move in a month."
- Your Ailock searches for intents: a realtor from Rio + a visa HR expert + a local guide + a logistics specialist.
- It conducts initial inquiries.
- Result: A ready-to-go relocation plan by morning, instead of weeks of searching.
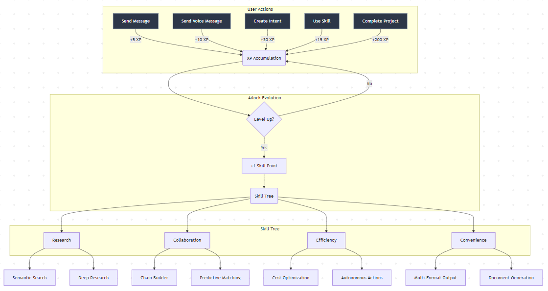
Gamified Evolution:
- XP System: Every solved task evolves your Ailock.
- Skill Tree: Customizable functions and mini-agents work as skills. For example, a vector database + embeddings + searching through them = Semantic Search.
- Achievements: It's nice to have something to show off!
- Personalization: Ailock remembers your preferences, wishes, and style - but will never tell anyone about them.
Natural Interaction:
- Voice interface via ElevenLabs — talk to it like a friend.
- Contextual Memory — it knows your location, language, and history and uses them as a Retrieval-Augmented Generation (RAG) source.
- Multi-modality — we are planning video avatars for full immersion.
Live Use Cases:
- "Launch a startup in Amsterdam" → find intents for a lawyer + marketer + developer + investor.
- "Find a designer for a logo" → select a suitable portfolio for you + consider prices and availability in 30 seconds, clarify in minutes.
- "Organize a conference" → find intents for a venue + catering + select speakers + intents for promotion.
🛠 How we built it
Built on the incredible Bolt.new platform with a full-stack architecture:
Frontend:
- Astro + React Islands — a dynamic, fast interface.
- Tailwind CSS — modern, responsive design.
- Real-time updates — live progress notifications.
Backend & API:
- Netlify Functions — all API endpoints.
- Netlify Edge Functions — geolocation and internationalization.
- RESTful architecture — a scalable architecture.
Database Strategy:
- Neon (Serverless PostgreSQL) + Drizzle ORM — for structured data (users, Ailock profiles, intents).
- Netlify Blobs — for unstructured data (depersonalized chat histories).
- Hybrid approach — for optimal performance.
AI Core — Multi-LLM Pipeline:
- Smart routing between OpenRouter, GPT-4, Claude, and DeepSeek.
- Cost optimization — free DeepSeek for simple tasks, GPT-4 for complex ones.
- 100% uptime through model redundancy.
- Parallel processing of multiple requests.
Gamification Engine:
- XP system — points for every interaction.
- Skill tree — a deep tree for ability development.
- Achievements system — motivational rewards.
- Level progression — unlocking new skills and opportunities.
Voice Integration:
- ElevenLabs API — for a natural voice interface.
- Real-time processing — instant command processing.
- Roadmap: Live video avatars for an emotional connection.
Context & Personalization:
- Dynamic RAG — location, language, and history as context.
- Memory system — accumulating anonymized user knowledge.
- Smart matching — algorithms for finding suitable intents through Ailocks.
😤 Challenges we faced
The magnificent Bolt.new has many integrations:
It was hard to choose a database from the excellent options. We chose Neon, which is integrated with Netlify.
Coordinating Multiple AI Models:
Developing a reliable routing system between different LLMs was more complex than expected. We had to create a series of fallbacks to guarantee results.
How to embrace the immense:
In Ailocks, we initially wanted to add intent tokenization, reputation, video chats, a system for selecting the best existing solutions, a separate smartphone interface, add not only intents but also offers, and implement our entire developed skill tree, etc. Although Bolt.new allows all this to be implemented in a matter of days or weeks, debugging it proved impossible for us. We limited ourselves to voice and text chats, semantic search, and intents.
🏆 Accomplishments we're proud of
The First Functional AI2AI Network:
We created a working prototype of an upgradable personal AI assistant with contextual personalization and a skill system.
Fully-functional Gamification:
We implemented a progression system with XP, levels, skills, and achievements that is organically integrated into the workflow.
Natural Voice Interface:
The ElevenLabs integration works conveniently — you can talk to your Ailock, and it will save the entire conversation history.
Development Speed on Bolt.new:
What would normally take months of development, we built in weeks during the hackathon, thanks to the power of the amazing Bolt.new platform.
🎓 What we learned
Even code instantly generated by the smart Bolt.new needs to be checked:
Thanks to GitHub integration, we learned to analyze the code created by Bolt.new with several LLMs and correctly write new prompts with corrections.
Personalization Takes Time:
The most impressive results appear after a few days of use, as the Ailock "learns" the user.
Voice-first Interfaces Change Behavior:
When you can just say what you need out loud, people tend to turn to Ailock more often and with more personal requests. This needs to be kept in mind, and requests should be anonymized before being sent to an LLM.
🚀 What's next for Ailocks?
Video Avatars and Emotional AI:
- Live video avatars for each Ailock.
- Emotional reactions and expressive facial animations.
- Customization of your Ailock's appearance and style.
Team Mode and Corporate Solutions:
- An entire team's Ailocks working together on projects.
- Corporate instances with private expert networks.
Global Specialization:
- 100+ professional specializations.
- Support for 20+ languages and local markets.
- Expert verification and a rating system.
AI-to-AI Economy:
- Automatic transactions between Ailocks.
- Smart contracts for services.
- Tokenization of expertise and reputation.
Autonomous Agents as Skills:
- Ailocks perform tasks completely autonomously, using their knowledge and third-party agents as advanced skills.
- Proactive solution proposals.
- Predictive assistance based on behavior patterns.
💎 Built with:
Frontend: Astro, React Islands, Tailwind CSS
Backend: Netlify Functions, Netlify Edge Functions
Database: Neon PostgreSQL, Drizzle ORM, Netlify Blobs
AI/ML: OpenRouter and GPT-4, Claude, DeepSeek
Voice: ElevenLabs API
Platform: Bolt.new
Tools: TypeScript, Node.js, Real-time APIs
🎯 Try Ailocks today and turn the complex into the unnoticeable!
Built With
- api
- astro
- bolt.new
- css
- drizzle-orm
- edge
- elevenlabs
- neon-postgresql
- netlify
- netlify-functions
- react-islands
- tailwind


Log in or sign up for Devpost to join the conversation.