Inspiration
We wanted to create something that was inclusive/ accommodating, health & wellness, as well as educational. We found that our phones had some accommodating factors such as visual color blind conversions and audio readers for people who may be hard of seeing or visually impaired. But these things aren't necessarily on other devices. Thus we wanted to create something that can be attached to a third-party; easy conversion of visual aid, audio aid, and additional accommodations.
What it does
It educates people on different forms of disabilities by telling them facts, showing what it is like to be visually or audibly disabled, as well as accommodating and testing said disabilities. The app/ browser extension/ website should state facts; as hearing loss can occur at any age. The visual effect can be created through one's camera to show how different people with color blindness see compared to people with normal rods and cones; photoreceptors/ the ability to see light, color, shades, etc. The tests conducted can help identify one's differences in hearing, seeing, mental capabilities, etc. The resources provided should help people contact their doctors and gain other needed resources.
How we built it
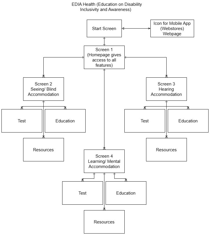
We used Wix, created a mock-up, created a diagram, Figma, Matlab, ios, and Swift.
Challenges we ran into
One was figuring out if we wanted to make a real working application/ site/ browser extension. Or a theoretical one that had resources but maybe couldn't implement everything we wanted.
Accomplishments that we're proud of
Completing this hackathon, working together, and finishing this project.
What we learned
We all learned something new. Such as Figma, Canva, Mockaroo, Draw.io, Adobe colors, and more.
What's next for Demo
If the Demo were completed and we had the opportunity to make this real. We would want to turn it over to a company that was interested in implementing this extension/ app/ site into their hardware.
Log in or sign up for Devpost to join the conversation.