Delight Your Mind: AI-Powered Emotional Companions
Inspiration
We recognized that 1 in 5 adults experience mental health challenges, yet many barriers prevent access to support. Our team wanted to leverage AI to create:
- Instant 24/7 emotional support
- Judgment-free interactions
- Personalized coping strategies
$$ \text{Motivation} = \int_{0}^{24} \frac{\text{Emotional Support Need}}{\text{Access Barriers}} \, dt $$
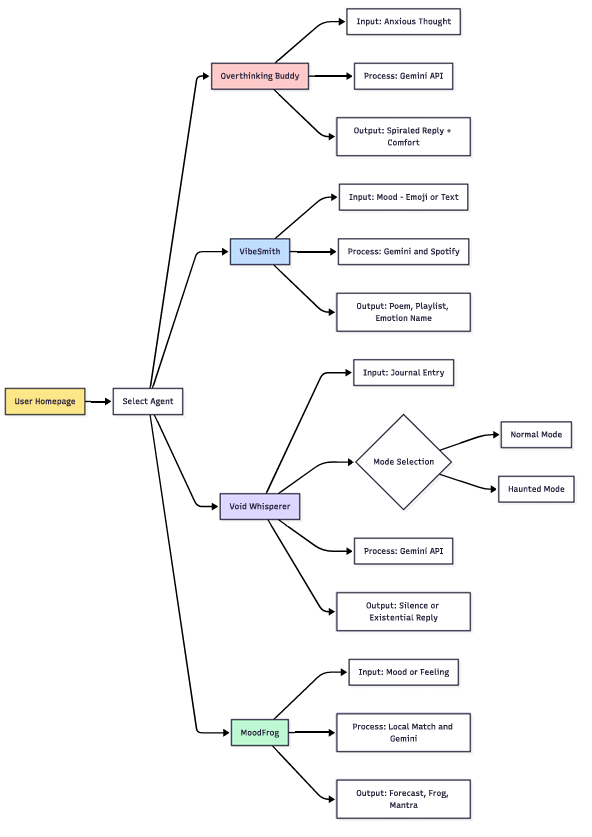
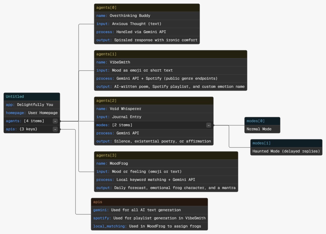
What It Does
Four specialized AI companions:
- Overthinking Buddy - Breaks anxiety cycles
- Vibesmith - Reframes negative thoughts
- Void Whisperer - Explores deep emotions
- MoodFrog - Brings playful relief
Real-time conversations powered by Gemini API with:
- Therapeutic response templates
- Progressive disclosure UX
- Crisis resource fallbacks
How We Built It
Tech Stack:
graph TD
A[React] --> B[Gemini API]
B --> C[Zustand State]
C --> D[Vercel Edge]
Built With
- analytics
- api
- css
- framer
- gemini
- github
- lighthouse
- motion
- react
- router
- shadcn/ui
- speech
- tailwind
- tanstack
- typescript
- vercel
- vite
- web
- zustand

Log in or sign up for Devpost to join the conversation.