Deep Dream Learning
Inspiration
We were inspired by the complexity of the biological phenomenon of dreaming, which is often shrouded in mystery and frequently referenced in pop culture as a way to glimpse the future, communicate with other dimensions, or reflect aspects of a person's nature. By leveraging modern technologies such as Natural Language Processing and Machine Learning, we aim to provide users with insights into their emotional states and explore any correlations.
What it does
Deep Dream Learning will analyze your dreams and categorize them into the following emotional points, similar to a stat graph for a game character: anger, anticipation, disgust, fear, joy, sadness, surprise, and trust. Additionally, it will provide a final commentary with two categories: negative and positive.
How we built it
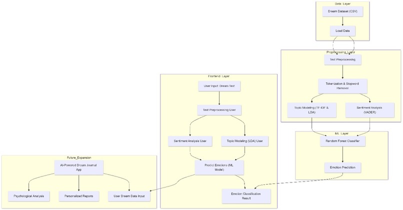
- Data Collection: We utilized a dataset from the DreamBank website containing approximately 22,000 dream entries, annotated with emotions based on EEG sleep tracking.
- Text Preprocessing: We cleaned and tokenized the text data to prepare it for analysis.
- Topic Modeling: We applied Latent Dirichlet Allocation (LDA) to extract topic features from the text.
- Sentiment Analysis: We used VADER sentiment analysis to extract the sentiment score of the text.
- Model Training: We combined topic modeling and sentiment features and trained a Random Forest classifier to predict emotional features from dreams. 6.Model Prediction:Currently, we can only input dreams via the compiler terminal. However, the model performs quite accurately with unseen data.
Challenges we ran into
- Data Cleaning: Preprocessing and cleaning the text data was challenging due to the variability in dream descriptions.
- Feature Extraction: Ensuring that the features from the user input match the dimensions expected by the model was complex.
- Model Training: Training the model with emotional features required careful tuning of the Random Forest classifier.
Accomplishments that we're proud of
- Effective Emotion Classification: We successfully developed a model that accurately predicts the emotional features of dreams based on user input.
- Insightful Analysis: The project offers insights into the emotional content of dreams, helping users understand recurring themes and emotions.
What we learned
- Importance of Preprocessing: Proper text preprocessing is crucial for accurate NLP and ML results.
- Feature Matching: Ensuring that the feature dimensions between training and prediction data match is essential for model performance.
- Sentiment Analysis Integration: Integrating sentiment analysis with topic modeling provides a better understanding of text data.
What's Next for Deep Dream Learning
- AI-Powered Tool: We plan to develop a comprehensive AI-powered tool that offers intelligent analysis and suggestions based on dream content.
- Enhanced Features: Future enhancements will include more detailed emotional insights, integration with sleep-tracking devices, dream logger and personalized recommendations based on dream patterns.
- Broader Application: We want to explore the potential of applying our model to other domains where emotional and thematic analysis of text is beneficial - quite possibly as an application.
Built With
- latent-dirichlet-allocation
- nltk
- numpy
- pandas
- python
- scikit-learn
- sentiment-analysis
- tf-idf
Log in or sign up for Devpost to join the conversation.