Inspiration

The inspiration behind DecorAI stemmed from the desire to simplify and innovate the process of interior design. Recognizing the challenges individuals face when trying to visualize and execute decor ideas, the project aimed to create an intuitive, powerful tool. The goal was to democratize interior design, making it accessible and enjoyable for everyone, regardless of their design experience or expertise.

What it does

DecorAI revolutionizes room decor by offering a holistic, AI-driven solution. Users can input images of their rooms, and the system will analyze the space, suggest decor enhancements, and visualize potential changes in real-time. It caters to various aspects of interior design, from space planning and color scheme selection to furniture arrangement and style consistency. DecorAI provides a seamless bridge between imagination and reality, helping users to create functional, aesthetically pleasing living spaces.

How we built it

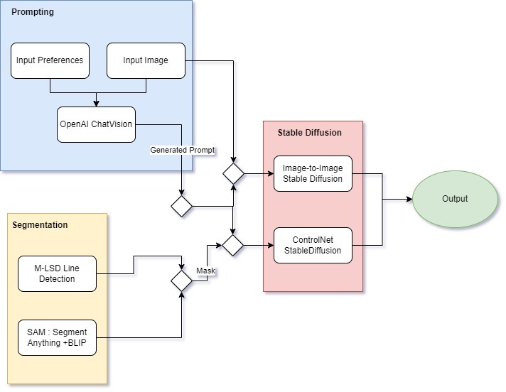
M-LSD processes images to understand room structures and layout. ControlNet coordinates the flow of structural and object data, maintaining the system's coherence. GPT-4 Vision offers contextual descriptions and creative decor suggestions. Stable Diffusion visualizes potential decor changes, allowing users to see the results before making any physical changes. Segment Anything provides detailed segmentation for precise manipulation of room elements.

Challenges we ran into

One of the main challenges was ensuring the seamless integration of different AI technologies, each with its unique functionalities and data processing requirements. Achieving a balance between detailed analysis and real-time performance was also complex, necessitating careful optimization to provide users with instant feedback without compromising the depth of analysis.

Accomplishments that we're proud of

We are particularly proud of creating a user-friendly interface that simplifies complex AI technologies into an accessible tool for interior design. The system's ability to provide real-time, visually rich suggestions, and the high level of customization and precision in decor planning are also significant accomplishments.

What we learned

Throughout the development of DecorAI, we learned about the intricacies of integrating multiple AI models and the vast world of AI based image generation. Balancing technical complexity with ease of use was a continuous learning process. We also gained insights into the vast potential of AI in creative domains and the importance of interdisciplinary collaboration in pushing the boundaries of what's possible.

What's next for DecorAI

Incorporate User Feedback: Continuously refine the system based on user experience and feedback. Expand the Database: Include a wider range of furniture and decor items to cater to diverse tastes and styles. Enhance Customization: Introduce more advanced features for personalized decor suggestions, such as mood-based themes or event-specific decorations Partnerships and Integration: Collaborate with furniture and decor retailers to offer users the option to purchase recommended items directly through the app.

Built With

  • ai
  • diffusion
  • gpt-4
  • llm
  • m-lsd
  • python
  • segment
  • stable
  • torch
  • transformers
  • vision
Share this project:

Updates