Decentralised WiFi using Blockchain

Improve the existing WiFi Sharing technology according to the advancements in Blockchain Technology.

Problem Statment:

  • Create a decentralised authentication mechanism for WiFi
  • Work as a peer to peer network.
  • Provide pseudo-anonymity to users.
  • A programmable network.

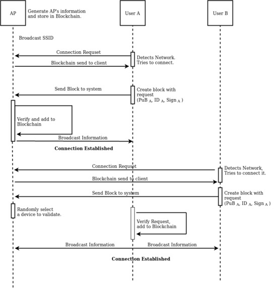
Create software for hotspot that controls the connection and authentication. Users can connect to the WiFi through the Website that is loaded when connecting. Selects the device randomly from connected devices.

## Advantages:

  • User doesn't need to install or maintain anything.
  • Compatible with the existing system. ( Only some changes in the software; Mostly are invisible from the user side.)
  • Decentralised network.

Working:

The users are added to the blockchain once they connect to the WiFi (using their public address). On connection, the user is verified by selecting a randomly connected device by WiFi Hotspot. Registrations and verifications are treated as transactions and added to the blockchain. To remove a user create a transaction of removing them.

Built With

Share this project:

Updates